EasyManua.ls Logo

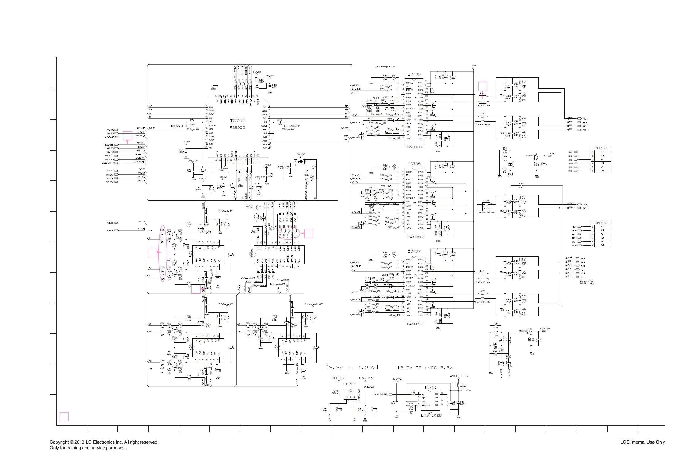
LG LAP340 - Main - Dac; Amp Circuit Diagram

LG LAP340
55 pages
Print Icon
To Next Page IconTo Next Page
To Next Page IconTo Next Page
To Previous Page IconTo Previous Page
To Previous Page IconTo Previous Page
Loading...
19
15
21
22
20
: WAVEFORM NUMBER
A
1
2
3
4
5
6
7
8
9
10
11
12
B C D E F G H I J K L M N O P Q R ST
DAC/AMP
EAX65361601_15.1.6_Main_SD_4
2013. 10. 10
3-323-31
5. MAIN - DAC/ AMP CIRCUIT DIAGRAM

Related product manuals