EasyManua.ls Logo

LG LG-E410 - Page 124

LG LG-E410
203 pages
Print Icon
To Next Page IconTo Next Page
To Next Page IconTo Next Page
To Previous Page IconTo Previous Page
To Previous Page IconTo Previous Page
Loading...
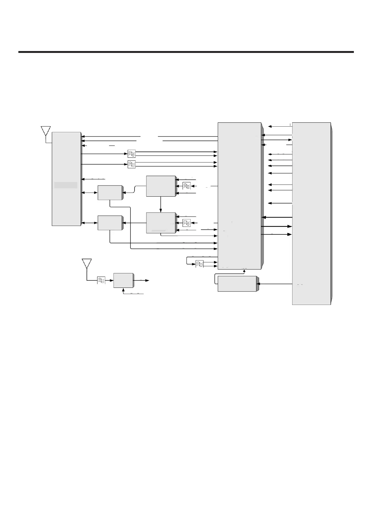
6. BLOCK DIAGRAM
- 124 -
Copyright © 2013 LG Electronics. Inc. All right reserved.
Only for training and service purposes
LGE Internal Use Only
[LGE410] RF Block Diagram
RF Block Diagram
W850
(850)
W850_TX
Rx_WCDMA_ 850
SKY77584
DCS/PCS_Tx
GSM850/EGSM_Tx
GSM850/EGSM_Rx SAW
GSM_PA_RAMP
RTR6285_SSBI
GSM_PA_RAMP
GSM_PA_EN
PA_ON0
PA_ON1
GPS_LNA_EN
RTR_TXIP/IM,
RTR_TXQP/QM
RTR_RXIP/IM,
RTR_RXQP/QM
RTR_DRXIP/IM,
RTR_DRXQP/QM
MSM7225A
QCT
PA_R0
GSM_PA_BAND
ANT_SEL[3:0]
ANT_SEL[3:0]
GPIO[72:75]
TRX_LO_CNK
DAC_IREF
TX_ON
GPIO59
GPIO[72:75]
GPIO80
GPIO79
GPIO22
GPIO58
PA_ON0
PA_RANGE0
PA_POWER_CTL
Duplexer
W2100
Front-End-
Module
Duplexer
W900
GPS LNA
TCXO
WCDMA
PAM
(2100)
RF Transceiver
QCT
RTR6285A
WCDMA
PAM
(900)
DCS/PCS_Rx SAW
PA_ON0
PA_ON1
PA_R0
PA_R0
Rx_WCDMA_900
Rx_WCDMA_2100
Rx_W2100_LNA_OUT
W2100 Rx SAW
B9411
W2100_Tx
GPS_IN
OUT
VCONT
TCXO
WB_MIX_INM
WB_MIX_INP
WPRXSE2_OUT
WPRXSE2
WPRXLBP/WPRXLBN
PDET_IN
LB_RF_OUT2
HB_RF_OUT3
LB_RF_OUT1
HB_RF_OUT1
RF_ON
DAC_IREF
SBOT
GPS_IN
GPS BPF
GPS_LNA_EN
W900_Tx
GPS_IN
RFOUT
RFOUT
VEN
VEN
RFIN
RFIN
VMODE
VMODE

Related product manuals