EasyManua.ls Logo

LG LG-E410 - Page 54

LG LG-E410
203 pages
Print Icon
To Next Page IconTo Next Page
To Next Page IconTo Next Page
To Previous Page IconTo Previous Page
To Previous Page IconTo Previous Page
Loading...
4. TROUBLE SHOOTING
- 54 -
Copyright © 2013 LG Electronics. Inc. All right reserved.
Only for training and service purposes
LGE Internal Use Only
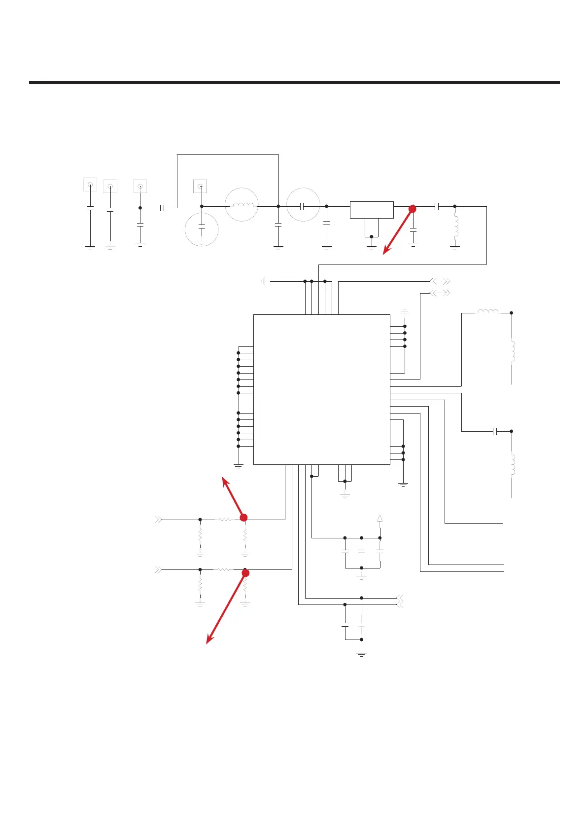
Schematic of GSM/DCS/PCS Tx Block
DNI
C1005
HJ-ICT-06Y
ANT1005
1
C1001
12p
C1010
100p
SW1000
43
21
ANT COMMON
G3 G4
C1128
DNI
1
2
C1003
DNI
L1001
15n
ANT1001
HJ-ICT-06Y
1
DNI
C1004
HJ-ICT-06Y
ANT1002
1
C1002
6.8p
C1008
100p
C1009
100p
3.3n
C1007
ANT1003
HJ-ICT-06Y
1
R1011
110
R1007
91
R1008
91
21
R1013
130
R1006
130
R1012
130
21
C1127
1.2p
C1038
10u
1.2nC1022
L1004
4.7n
C1125
DNI
VBAT
U1001
16
15
14
13
12
11
10
17
9
8
7
6
4
3
28
1
44
43
42
41
40
39
38
37
36
35
32
33
34
24
23
22
29
30
31
18
21
25
20
26
19
27
5
2
GND2
GND5
GND13
TRX1
ANT
TRX2
GND12
TRX3
VRAMP
PGND3
PGND2
PGND1
GND10
TRX4
GND11
PGND6
PGND5
PGND4
PGND7
PGND8
PGND9
PGND10
PGND11
PGND12
PGND13
PGND14
PGND15
PGND16
GND1
GND14
GND3
GND4
GND6
GND7
GND8
TX_HB_IN
TXEN
TX_LB_IN
BS2
BS1
VBATT
VCC
GND9
MODE
100p
C1039
1
2
8.2n
L1009
2
1
DNI
C1124
100p
C1046
1n
C1118
1
2
ANT_SEL2
ANT_SEL1
W1900_W2100_RTX
W850_W900_RTX
DCS_PCS_TX
GSM850_GSM900_TX
GSM900(880-915MHz)
GSM850(824-849MHz)
DCS(1710-1785 MHz)
PCS(1850-1910 MHz)
10dB
13dB
2mm
TP1
TP2
TP3

Related product manuals