EasyManua.ls Logo

LG Multi V CRUN Series - Page 51

LG Multi V CRUN Series
62 pages
Print Icon
To Next Page IconTo Next Page
To Next Page IconTo Next Page
To Previous Page IconTo Previous Page
To Previous Page IconTo Previous Page
Loading...
Installation Manual 51
ENGLISH
Appendix
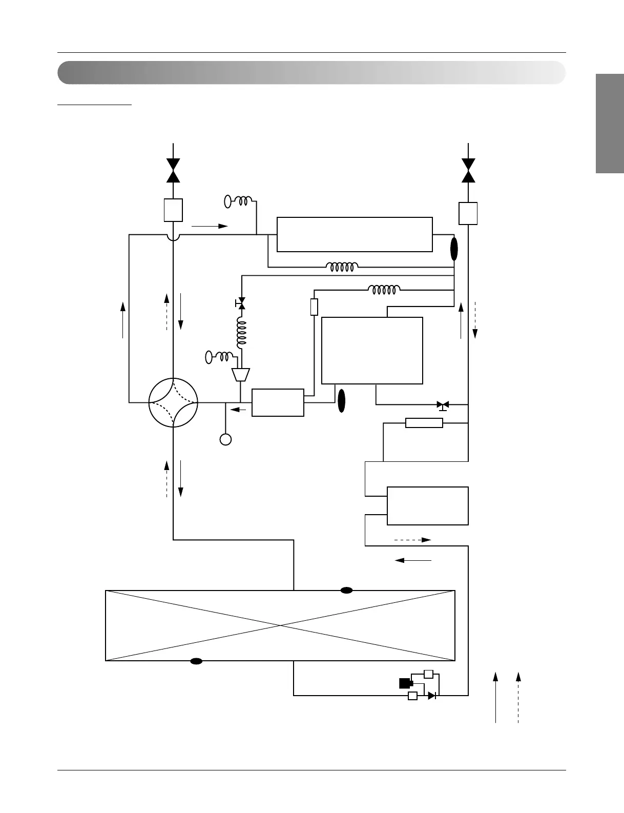
Air TH
4way valve
High pressure
S/W
Discharge
pipe TH
Suction pipe TH
Oil separator
Receiver
Dryer
LIQUID INJECTION
HOT GAS BYPASS
Solenoid
valve
Inverter
Compressor
Strainer
Strainer
Accumulator
Low pressure
Sensor
High pressure
Sensor
Strainer
Solenoid
valve
Pipe TH
LEV
Strainer
Check
valve
: Cooling
: Heating
CRUN458S0
Piping Diagram

Other manuals for LG Multi V CRUN Series

Related product manuals