EasyManua.ls Logo

LM LM068 - Flowchart of Operation; Figure 2: Flowchart for Lm068_Ble_Peri_0201 Firmware

Default Icon
41 pages
Print Icon
To Next Page IconTo Next Page
To Next Page IconTo Next Page
To Previous Page IconTo Previous Page
To Previous Page IconTo Previous Page
Loading...
© Copyright LM Technologies Ltd Page 7 of 41
www.lm-technologies.com
User Manual for “LM068_BLE_Peri_0204” FW
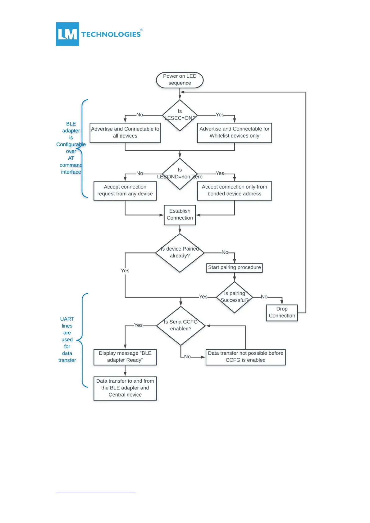
3. Flowchart of operation
Figure 2: Flowchart for LM068_BLE_Peri_0201 firmware

Table of Contents