EasyManua.ls Logo

Luna BBS 2000 - Dane Techniczne; Schemat Elektryczny; Zalecenia Dotyczące Uziemiania

Luna BBS 2000
Print Icon
To Next Page IconTo Next Page
To Next Page IconTo Next Page
To Previous Page IconTo Previous Page
To Previous Page IconTo Previous Page
Loading...
34
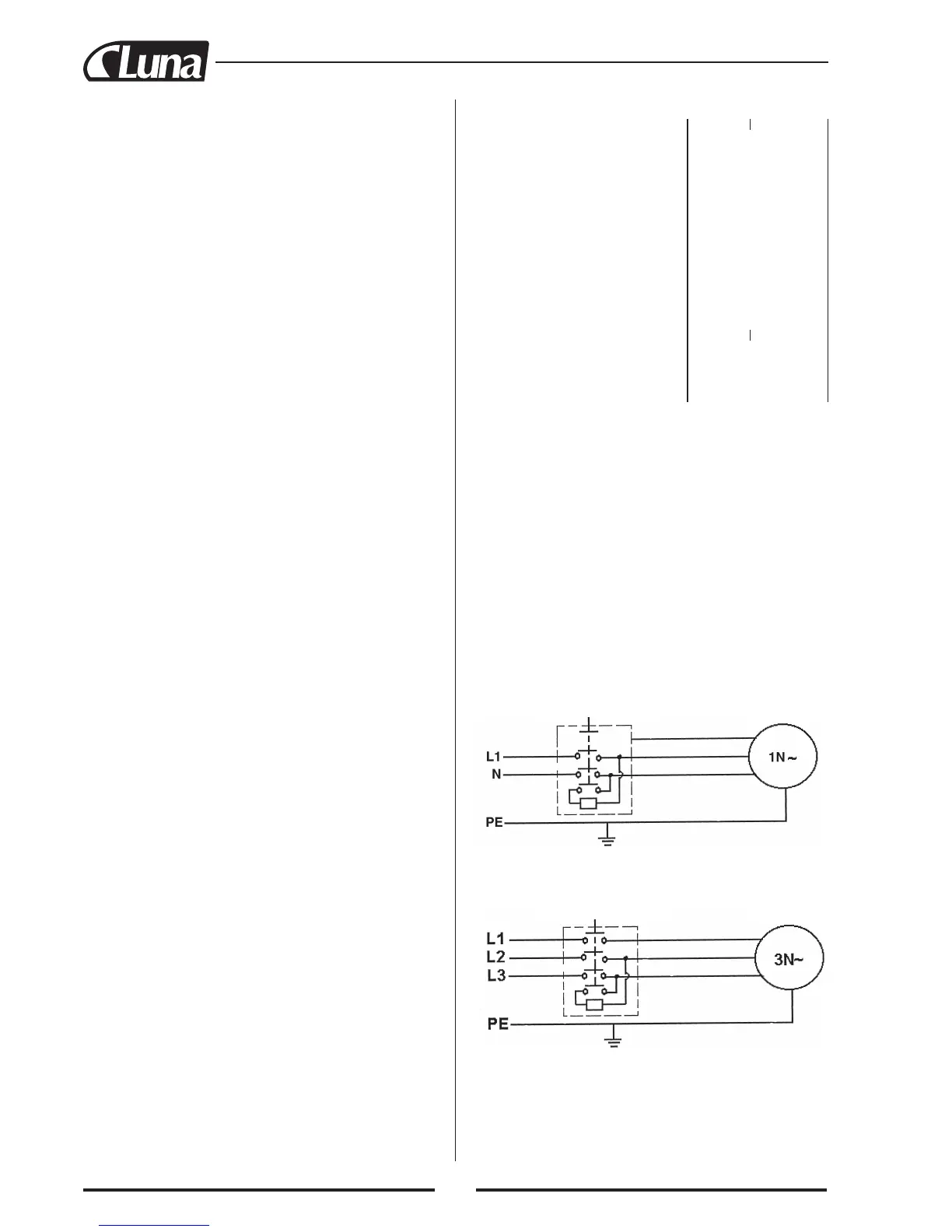
Schema instalacji (1-fazowej 230 V)
Schemat instalacji (3/fazowej 400 V)
Silnik
Wyłącznik zasilania
SilnikWyłącznik zasilania
8. NIE PRZECIĄŻAĆ MASZYNY. Praca będzie wykonana
lepiej i bezpieczniej, gdy nie będą przekraczane parametry
konstrukcyjne maszyny.
9. NIE DOPUSZCZAĆ DZIECI. Wszystkie osoby postronne
winny być utrzymywane w bezpiecznej odległości od miejsca
pracy.
10. UŻYWAĆ WŁAŚCIWEJ MASZYNY. Nie próbować wyko-
nywać za pomocą danej maszyny lub narzędzia prac, dla
których nie zostały one przewidziane.
11. UBIERAĆ SIĘ ZGODNIE Z ZASADAMI BHP. Nie używać
luźnej odzieży, rękawic, zwisających krawatów, pierścionków,
bransoletek lub wiszących ozdób, gdyż mogą zostać pochwy-
cone przez ruchome części maszyny. Zaleca się używanie bez-
poślizgowego obuwia.
12. ZAWSZE UŻYWAĆ OKULARÓW OCHRONNYCH.
Zwykłe okulary korekcyjne nie mogą zastąpić okularów
ochronnych. Używać masek ochronnych, jeżeli podczas pracy
wytwarza się pył.
13. NIE POCHYLAĆ SIĘ ZANADTO nad maszyną. Należy stać
pewnie na obu nogach, stale zachowując równowagę.
14. DBAĆ O MASZYNĘ. Dla uzyskania najlepszych możliwych
rezultatów pracy i poziomu bezpieczeństwa maszyna musi
być czysta a narzędzia naostrzone. Przestrzegać zaleceń
dotyczących smarowania i wymiany części zużywających się.
15. ZAPEWNIĆ STABILNOŚĆ OBRABIANEGO PRZEDMIO-
TU. Jeżeli to tylko możliwe, do zamocowania przedmiotu
używać imadła lub zacisków. Zwiększa to bezpieczeństwo
pracy, a ponadto zwalnia obie ręce do obsługi maszyny.
16. ODŁĄCZAĆ ZASILANIE przed wykonaniem czynności ser-
wisowych lub wymianą części.
17. UŻYWAKCESORIÓW ZALECANYCH w instrukcji
obsługi. Stosowanie innych akcesoriów może przyczynić się
do wypadku.
18. UNIKAĆ RYZYKA NIESPODZIEWANEGO STARTU
MASZYNY. Przed dołączeniem wtyczki do gniazdka zasilają-
cego sprawdzić, czy wyłącznik maszyny jest w pozycji wyłąc-
zonej (”OFF”).
19. NIGDY NIE STAWAĆ NA MASZYNIE. Może dojść do
poważnego urazu w przypadku przewrócenia się maszyny, lub
skaleczenia się o ostre narzędzie.
20. KONTROLOWAĆ STAN TECHNICZNY CZĘŚCI. Przed
włączeniem maszyny należy starannie sprawdzić, czy osłony
lub inne części działają i czy wykonują prawidłowo swe
funkcje. Sprawdzać prawidłowość ustawienia części rucho-
mych, stan ich połączeń, czy nie występują pęknięcia, czy są
prawidłowo zmontowane, oraz zwracać uwagę na wszelkie
inne czynniki mogące mieć wpływ na pracę maszyny.
21. NIGDY NIE ZOSTAWIAĆ BEZ NADZORU MASZYNY
BĘDĄCEJ W RUCHU. Wyłączyć zasilanie (czerwony przy-
cisk ”OFF”) i nie odchodzić dopóki maszyna nie zatrzyma się
całkowicie.
DANE TECHNICZNE:
Nr art..........................................20558 -0103 -0202
Luna...................................................... BBS 2000
Maksymalna długość szlifowania ..mm 790
Rozmiar taśmy................................mm 150 x 2000
Prędkość taśmy ...............................m/s 13
Wysokość stołu...............................mm 810
Stół przedni.....................................mm 790 x 220
Stół boczny.....................................mm 510 x 220
Średnica walca napinającego (do
szlifowania krzywoliniowego) .......mm 70
Średnica króćca dołączenia
odciągu ...........................................mm 100
Klasa szczelności obudowy.................. IP 54
Napięcie silnika .................................V 230 1-faz 400 3-faz
Moc silnika .....................................kW 1.5
Prędkość obrotowa silnika.......obr/min 2900
Masa netto.........................................kg 86
Poziom hałasu: bieg jałowy..........dBA 82
Parametry podane w powyższych danych technicznych nie są
wiążące. Zastrzegamy sobie prawo ich polepszania lub zmiany w
inny sposób z powodów technicznych.
ZALECENIA DOTYCZĄCE UZIEMIANIA
Dotyczy WSZYSTKICH maszyn uziemianych lub wyposażonych
w kabel wtykowy: W przypadku nieprawidłowego zadziałania lub
uszkodzenia maszyny, uziemienie stanowi drogę o niskiej rezys-
tancji dla prądu elektrycznego, zmniejszając ryzyko porażenia.
Niniejsza maszyna wyposażona jest w kabel z przewodem uziemi-
ającym, oraz wtyczkę ze stykiem uziemiającym. Wtyczka winna
być dołączana do gniazdka prawidłowo zainstalowanego i uzie-
mionego zgodnie z wszelkimi lokalnymi przepisami i normami.
SCHEMAT ELEKTRYCZNY

Table of Contents

Related product manuals