EasyManua.ls Logo

Main Combi 24 HE - Quick Reference Guide; Boiler Controls and Indicators; Operating Modes; Indicator Neon Functions

Main Combi 24 HE
60 pages
Print Icon
To Next Page IconTo Next Page
To Next Page IconTo Next Page
To Previous Page IconTo Previous Page
To Previous Page IconTo Previous Page
Loading...
3
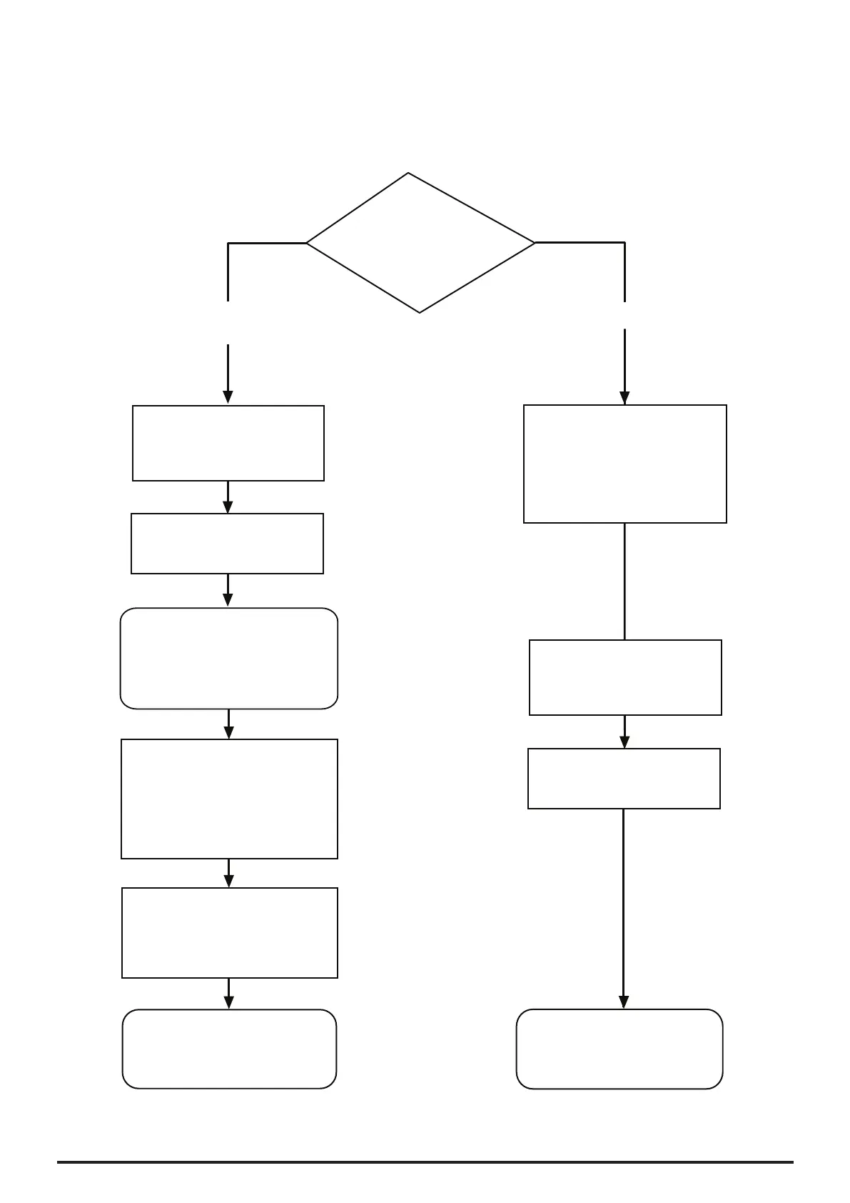
INSTALLER NOTIFICATION GUIDELINES
Choose Building
Regulations Notification
Route
Contact your relevant Local
Authority Building Control
(LABC) who will arrange
an inspection or contact
a government approved
inspector
LABC will record the data
and will issue a
certificate of compliance
CORGI will record the data and
will send a certificate of
compliance to the property
You must ensure that the
notification number issued by
CORGI is written onto the
Benchmark Checklist
Scheme Members only
Call CORGI on: 0870 88 88 777
or log onto:
www.corgi-notify.com
within 10 days
If you notify via CORGI Scheme,
CORGI will then notify the
relevant Local Authority
Building Control Scheme
on member's behalf
Complete the
Benchmark Checklist
Install and Commission this
appliance to manufacturer's
instructions
Competent Person's
Self Certification Scheme
Building Control
Complete the
Benchmark Checklist
Install and Commission this
appliance to manufacturer's
instructions

Other manuals for Main Combi 24 HE

Related product manuals