EasyManua.ls Logo

Manitou AETJ 49 - Variable Speed Controller Harness

Manitou AETJ 49
286 pages
Print Icon
To Next Page IconTo Next Page
To Next Page IconTo Next Page
To Previous Page IconTo Previous Page
To Previous Page IconTo Previous Page
Loading...
ELECTRICITY
96
80
547379EN
80 (08/03/2017)
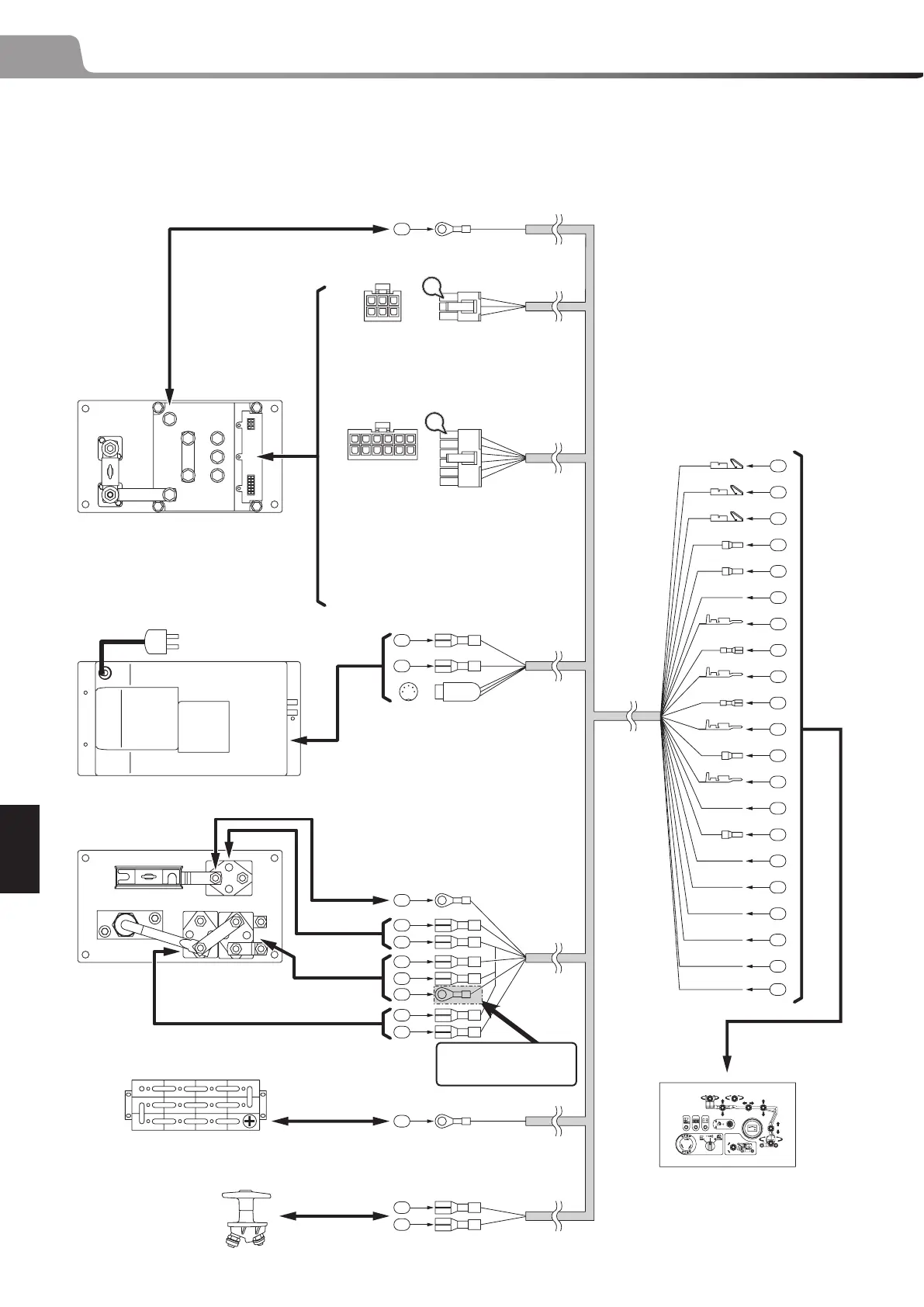
VARIABLE SPEED CONTROLLER HARNESS
- ITEM 6
According to
installation
114
115
116
105
110
113
103
101
112
117
100
127
107
235
108
109
118
119
106
106
B+
B
-
R
S
F2
F1
A
F1
KM1
KM2KM3
103
110
105
132
132
100
101
102
106
130
106
106
235
1
45
3
2
123
456
123
7
456
1112 10
89
103
121
VARIABLE SPEED
HARNESS
678397 - C
Ref. 6
To complete
base box
Ref. 5
To
variable speed drive
fuses board
To
variable speed drive
drive board
To right-hand
battery + terminal
To battery cut-out
Pos. Wire Colour
1 115 brown
2 Spare
3 116 white
4 Spare
5 Spare
Shield. 114 Green
Pos.
1
2
3
4
5
6
Wire
spare
spare
127
spare
113
112
Pos.
1
2
3
4
5
6
7
8
9
10
11
12
Wire
106
119
117
109
108
118
107
102
130
spare
121
spare
To charger
A
B

Table of Contents

Related product manuals