EasyManua.ls Logo

Marantz AV560 - Page 7

Marantz AV560
33 pages
Print Icon
To Next Page IconTo Next Page
To Next Page IconTo Next Page
To Previous Page IconTo Previous Page
To Previous Page IconTo Previous Page
Loading...
9 10
111
12
22
23
33
34
44
SDOS
OCKS
BICK
LRCK
SDTI1
SDTI2
SDTI3
SDTO
DAUX
DFS
DEM1
DEM0
MCKO
DVD D
DVSS
_PD
XTS
ICKS1
CAD1
CAD0
ICKS0
LOUT3
ROUT3
LOUT2
ROUT2
LOUT1
ROUT1
LIN+
LIN-
RIN-
RIN+
VREFL
VCOM
VREFH
AVDD
AVSS
XTI
XTI/MCKI
P/_S
_CS/DIF0
CCLK/DIF1
CDTI/LOOP0
CDTO/LOPP1
M/_S
-
+
+
-
-
+
+
-
+
-
+
-
+
-
+
-
DGND
MCLK
CLATCH
CCLK
CDATA
X2MCK
DEMP
F48/96
AGND
OUTR+
OUTR-
FILTR
ZEROR
AGND
OUTL-
OUTL+
AVDD
FILTB
IDPM1
IDPM0
ZELOL
MUTE
RST
LRCLK
BCLK
S DATA
DVDD
F256
+
-
+
-
+
-
+
-
1
2
3
4
5
6
7
8
9
LK01
LD01
RK01
RK03
RK05
RK09
RK07
RK11
RK02
RK04
RK06
RK08
RK10
RK12
LK02
RK15
RK16
LT
LT
LT
QD51
W601A
RK17
RK18
W601B
CK16
CK15
CK03 CK05
CK04
CK06
CK19
CK18
CK20
CK12
CK21
RT
RT
RT
QK01-1
QK01-2
QK02-1
QK02-2
CK22
QK04
RK21
LD02
CD01
CD02
RD02
LD03
CD03
CD04
CD06
CD08
CD09
RH01
RH03
CH03
CH01
RH07
RH11
RH09
RH05
RH13
CH15
CH13
RH21
RH23
LH01
CH21
CH22
LH02
CH23
CH24
RH17
RH04
RH02
RH10
CH04
RH08
RH12
RH06
RH14
CH16
CH14
RH18
RH22
RH24
CH02
RJ01
RJ02
RJ03
RJ04
RJ06
RJ08
RJ09
RJ10
RJ11
RJ12
RJ13
RJ14
RJ15
RJ16
RJ17
RJ18
RJ19
RJ20
RJ21
RJ22
RJ23
RJ24
RJ32
CJ05
CJ06
CJ12
CJ11
CJ09
CJ10
QJ01-1
QJ01-2
QJ02-1
QJ02-2
CJ19
CJ20
LJ01
LJ02
CJ27
CJ28
LK03
CK23
CK24
CD60CD77
W602A W602B
W603A
W603B
CJ07
CJ08
CK01
CK02
CK17
CK14
CD05
CD07
CJ25
CJ26
CJ01
CJ02
CJ13
CJ14
CJ03
CJ04
CJ15
CJ16
CD70
CD71
CD72
CD73
CD74
CD76
CJ24
CK13
CJ29
CJ30
CJ31
CJ32
CH07
CH05
CH08
CH06
CJ17
CJ18
CK07
CK08
RJ05
RJ07
CH11
CH12
CD51
CD52
CD62
CD63
CD64
CD65
CD53
CD54
CD66 CD55
CD68
CD58
CD69
CD61
CD59
RH25
RH27
CH25
RH26
CH26
RH28
RJ25
RJ26
RJ27
RJ28
QD01
LD53
LD55
LD51
LD52
LD54
LD57
LOUT1
ROUT2
LD58
QH01-2
QH01-1
QH02-2QH02-1
RK22
CH09
CH10
RH16
RH15
RH29
CD10
JD01
*
*
10K
2.7K
10K
330
10K
330
10K
2.7K
10K
10K
330
330
*
4.7K
4.7K
BA033FP
0
0
0.1 16V
100/10V
47P
50V
47P
50V
47P
50V
47P
50V
0.1
16V
0.1
16V
0.1
16V
0.1
16V
0.1
16V
NJM2115M
NJM2115M
NJM2115M
NJM2115M
470p
50V
AK4526
CODEC
0
*
100/10V
0.1
16V
0
100/10V
0.1
16V
0.1
16V
0.1
16V
100/10V
1.8K
1.8K
1000p
1000p
1.8K
1.8K
1.8K
1.8K
2.2K
0.1
16V
0.1
16V
100
100K
*
100/25V
100/25V
*
0.1
16V
0.1
16V
0
1.8K
1.8K
1.8K
1000p
1.8K
1.8K
1.8K
2.2K
0.1
16V
0.1
16V
0
100
100K
1000p
47K
47K
47K
47K
2.2K
2.2K
2.2K
2.2K
2.2K
2.2K
10K
10K
10K
10K
4.7K
4.7K
4.7K
4.7K
47K
47K
47K
47K
47K
1200p
1200p
1200p
1200p
1200p
1200p
NJM2068M
NJM2068M
NJM2068M
NJM2068M
220p
50V
220p
50V
*
*
0.1
16V
0.1
16V
*
100/10V
0.1
16V
100/10V100/10V
1200p
1200p
10/50V
10/50V
10/50V
10/50V
10/50V
10/50V
100/25V
100/25V
10/50V
10/50V
10/50V
10/50V
10/50V
10/50V
10/50V
10/50V
100/25V
100/25V
100/25V
100/25V
100/10V
100/10V
10/50V
10/50V
0.1
16V
0.1
16V
0.1
16V
0.1
16V
220p
220p
220p
220p
220p
50V
220p
50V
1500p
50V
1500p
50V
2.2K
2.2K
22/50V
22/50V
0.01
16V
0.01
16V
0.01
16V
0.01
16V
0.01
16V
0.01
16V
0.01
16V
0.01
16V
0.01
16V
0.01
16V
0.01
16V
0.01
16V
0.01
16V
0.01
16V
0.01
16V
18K
100
220p
50V
18K
220p
50V
100
100
100
100
100
AD1855JRS
DAC
0.022
0.022
0.022
0.022
0.022
0.022
0.022
NJM2068M
NJM2068M
NJM2068MNJM2068M
22
1000p
1000p
0
0
0
BLM11
EH-9P
+5VD
+5VD
ADDATA
DIG-FL
DIG-FR
SL
SR
CEN
LFE
5V-20
MCLK
ADCAL
5V-20
D/_A
_D/A
SDBCK
SDWCK
SRDA
CWDA
FS96
AR
AL
D/_A
_D/A
SDBCK
SDWCK
LRDA1
FS96
MCLK
ADCAL
LY 1LY2
+5VAA
5V-26
A1
0V-8
BIAS
2.5V-29
BIAS
2.5V-29
BIAS
2.5V-29
A1
0V-8
BIAS
2.5V-29
+5VAA
5V-26
A1
0V-8
A1
0V-8
BIAS
2.5V-29
A1
0V-8
A1
0V-8
A1
0V-8
A1
0V-8
+5VA
5V-30
A1
0V-8
+5VAA
5V-26
+5VA
5V-30
+5VD
5V-20
+5VA
5V-30
A2
0V-9
A1
0V-8
A2
0V-9
A3
0V-10
A3
0V-10
A3
0V-10
A3
0V-10
A3
0V-10
A3
0V-10
A3
0V-10
A3
0V-10
A3
0V-10
A3
0V-10
A3
0V-10
A3
0V-10
A3
0V-10
+15VA
15V-24
-15VA
-15V-25
+15VAD
15V-27
-15VAD
-15V-28
+15VA
15V-24
-15VA
-15V-25
+15VAD
15V-27
A4 0V-11
A4
0V-11
-15VAD
-15V-28
A4
0V-11
+15VAD
15V-27
A4 0V-11
A4
0V-11
-15VAD
-15V-28
A4
0V-11
A4
0V-11
+15VF
15V-32
-15VF
-15V-33
+5VD
5V-20
+5VA
5V-30
+5VC
5V-34
+5.6VL
5.6V-35
A1
0V-8
A2
0V-9
A3
0V-10
A4
0V-11
+15VA
15V-24
-15VA
-15V-25
33D
3.3V-23
D7
0V-12
D7
0V-12
M
M
+
+
-
-
FOR.AD.LPF
FOR.DA.LPF
FOR.DSP
D6
RDA-XKXX
D6
D6
RDD-XDXX
M
M
M
M
M
M
M
M
D2
D5
D2
D4
D5
D6
FROM_QS12_28P_(1/3)
FROM_QS12_3P_(1/3)
TO_QS12_23P_(1/3)
TO_QS12_8P_(1/3)
TO_QC05_(1/3)
TO_QC05_(1/3)
TO_QC08_(1/3)
TO_QC10_(1/3)
1
4
8
2
3
5
6
7
5
6
7
8
4
1
2
3
LEFT&RIGHT
P604 (3/3)
FOR CODEC
FOR FUNC
FOR DIR,DSP,CODEC
A
AA A
M
M
M
M
M
M
M
M
M
M
A
A7
FOR DAC-AMP
WIRE
1P
WIRE1P
1
2
3
4
5
6
7
8
2.5
2.5
2.5
5.0
2.5
2.5
2.5
0
2
3
2.5
2.5
8
5.0
1
2.5
6
5
2.5
2.5
4
0
7
2.5
RDD-XHXX
RDD-XJXX
5
6
8
7
2
3
4
1
5
6
8
7
2
3
4
1
WIRE
1P
80MM
140MM
80MM
TO_LS01_(1/3)
0
20.0
SDWCK=FS
SDBCK=64FS
MCLK=256FS
N.C
+15V
GND
-15V
+5VD
+5VC
+5.6VL
LY 2
LY 1
TO J807
(P804)
FROM_Q602_1P
FROM P604 (1/3)
FROM P604 (2/3)
FROM P604 (2/3)
TO P604 (1/3)
TO P604 (1/3)
TO P604 (1/3)
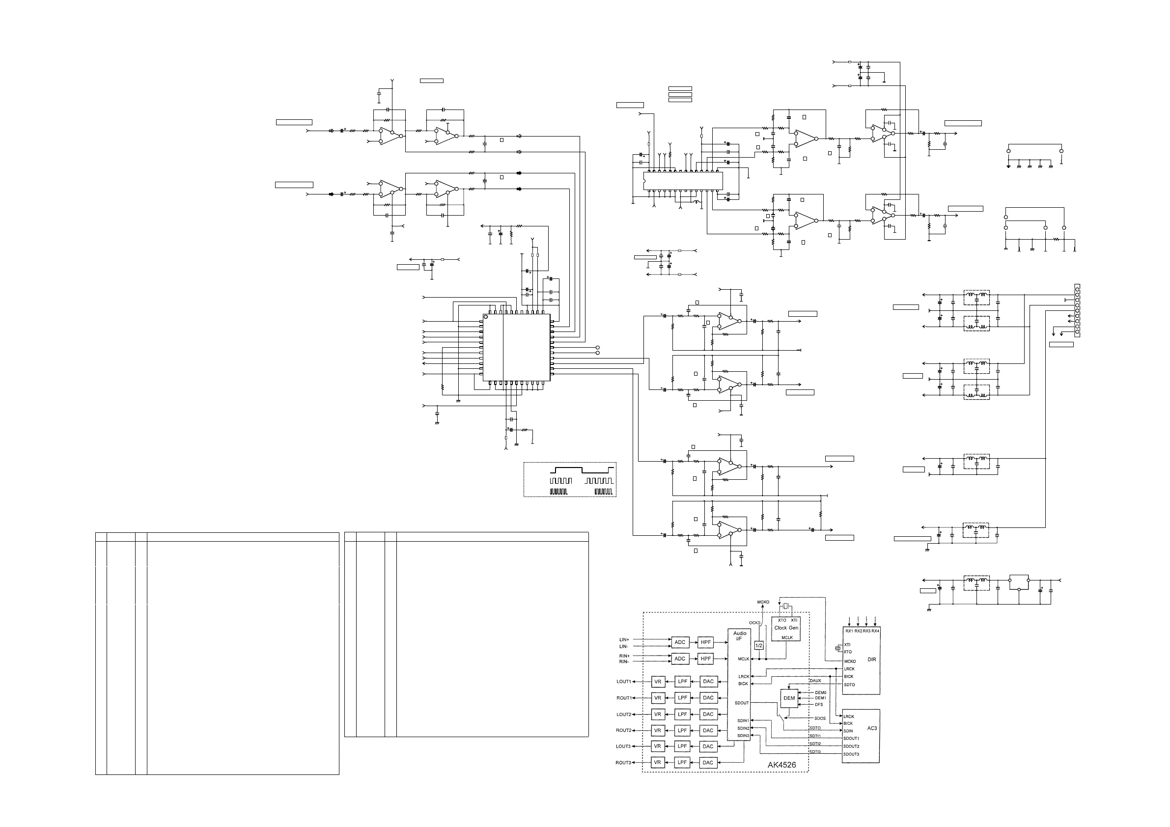
No. Pin Name I/O Function
1 SDOS I SDTO Source Select Pin
L: Internal ADC output, "H": DAUX input
Ored with serial control register if P/S="L".
2 OCKS I MCKO Clock Frequency Select Pin
L: MCLK, "H" MCLK12 ORed with serial control register if P/S "L"
3 M/S I Audio Data Master/Slave Mode Select Pin
L: Slave mode. "H": Master mode
4 BICK I/O Audio Serial Data Clock Pin
5 LRCK l/O Input/Output Channel Clock Pin
6 SDTI1 I DAC1 Audio Serial Data Input Pin
7 SDTI2 I DAC2 Audio Serial Data Input Pin
8 SDTI3 I DAC3 Audio Serial Data Input Pin
9 SDTO O Audio Serial Data Output Pin
10 DAUX I AUX Audio Serial Data Input Pin
11 DFS I Double Speed Sampling Mode Pin
"L": Normal Speed, "H": Double Speed, the ADC is powered down.
Ored with serial control register if P/S="L".
12 DEM1 I De-emphasis Pin
Ored with serial control register if P/S="L"
13 DEM0 I De-emphasis Pin
Ored with serial control register if P/S="L"
14 MCKO O Master Clock Output Pin
15 DVDD Digital Power Supply Pin
16 DVSS Digital Ground Pin
17 PD I Power-Down & Reset Pin
When "L", the AK4526 is powered-down and the control registers are reset
to default state. If the state of P/S, M/S, CAD0-1 changes, then the AK4526
must be reset by PD.
18 XTS I X'tal oscillator Select/Test Mode Pin
H: X'tal Oscillator selected
L: External clock source selected
19 ICKS1 I Input Clock Select 1 Pin
20 ICKS0 I Input Clock Select 0 Pin
21 CAD1 I Chip Address Pin
Used during the serial control mode
22 CAD0 l Chip Address Pin
Used during the serial control mode.
No. Pin Narne I/O Function
23 LOUT3 O Lch #3 analog output pin
24 ROUT3 O Rch #3 analog output pin
25 LOUT2 O Lch #2 analog output pin
26 ROUT2 O Rch #2 analog output pin
27 LOUT1 O Lch #1 analog output pin
28 ROUT1 O Rch #1 analog output pin
29 LIN- I Lch Analog Negative Input Pin
30 LIN+ I Lch Analog Positive Input pin
31 RlN- I Rch Analog Negative Input Pin
32 RIN+ I Rch Analog Positive Input pin
33 VREFL l Negative Voltage Reference Input Pin, AVSS
34 VCOM O Common Voltage Output Pin, AVDD/2
Large external capacitor is used to reduce power-supply noise
35 VREPH l Positive Voltage Reference Input Pin, AVDD
36 AVDD Analog Power Supply Pin
37 AVSS Analog Ground pin
38 XTI l X'tal Input Pin
39 XTO O X'tal Output Pin if XTS="H"
MCKI I External Master Clock Input Pin if XTS="L"
40 P/S I Parallel Serial Select Pin
L: Serial control mode, "H": Parallel control mode
41 DIP0 I Audio Data Interface Format Pin in parallel mode
CS I Chip Select Pin in serial mode
42 DIF1 I Audio Data Interface Format Pin in parallel mode
CCLK I Control Data Clock Pin in serial mode
43 LOOP0 l Loop-back Mode Pin in parallel mode
I Enables digital loop-bock from ADC to 3 DACs
CDTI Control Data Input Pin in serial mode
44 LOOP1 I Loop-back Mode Pin in parallel mode
Enables all 3 DAC channels to be input fgrom SDTI1
CDTO O Control Data Output Pin in serial mode
If pins XTS, ICKS0, ICKS1, PD, P/S, DFS, DEM0, DEM1, CAD0, CAD1,
M/S, OCKS, SDOS are not driven then XTS, ICKS0, ICKS1, CAD0, CAD1
must be tied to either AVSS or AVDD, PD, P/S, DPS, DEM0, DEM1, M/S,
OCKS, SDOS must be tied to either DVSS or DVDD
QK04:AK4526

Related product manuals