EasyManua.ls Logo

Marantz DR17 - Page 17

Marantz DR17
46 pages
Print Icon
To Next Page IconTo Next Page
To Next Page IconTo Next Page
To Previous Page IconTo Previous Page
To Previous Page IconTo Previous Page
Loading...
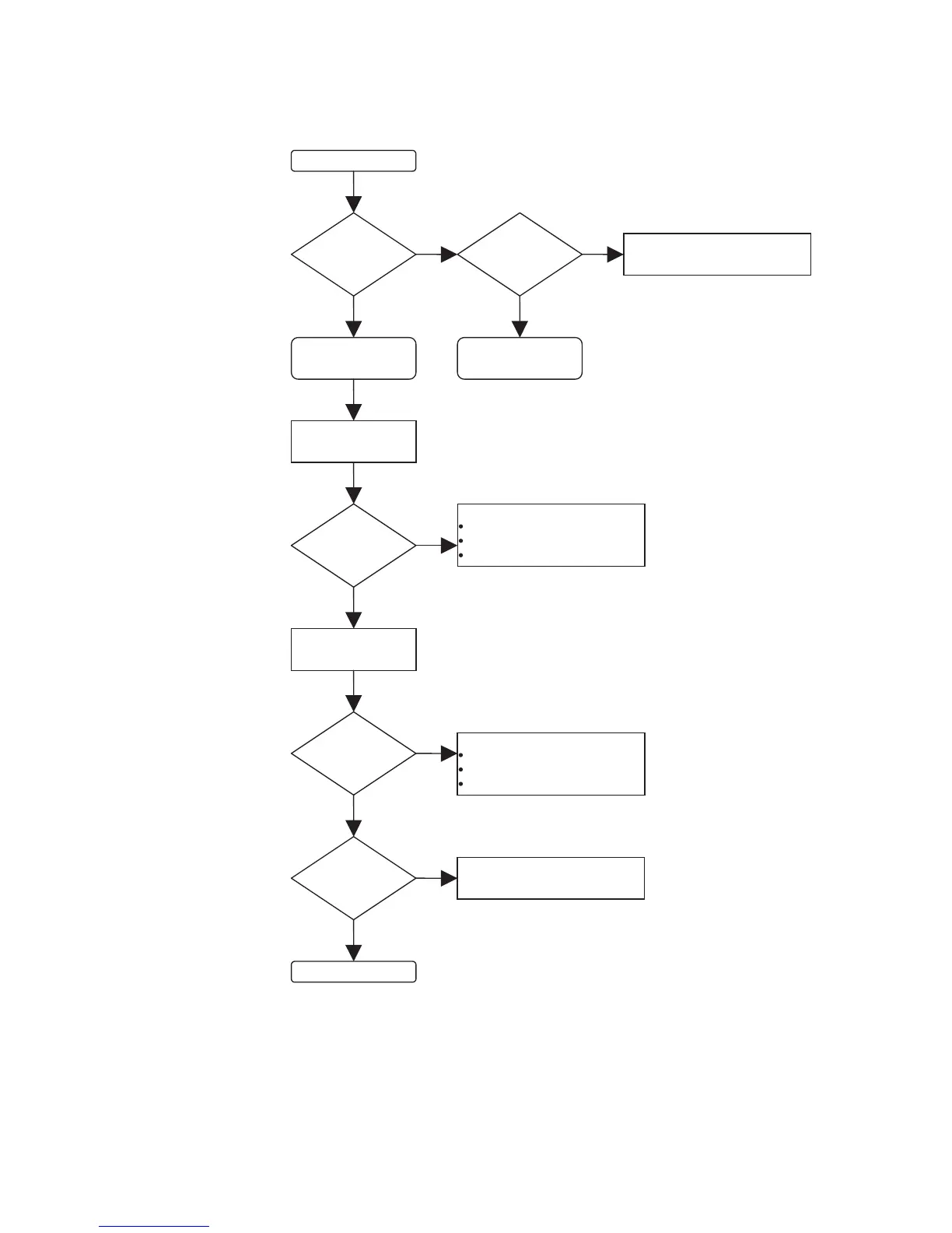
CD-R DISC FAULTFINDING
FINALISED CD-R DISC
LOADED.
SET OK
CD-R DISC PARTIALLY
RECORDED OR EMPTY.
START RECORDING
FROM DIGITAL
SOURCE
START RECORDING
FROM ANALOGUE
SOURCE
CD-R DISC LOADED
YES
NO
DISPLAY SHOWS:
CD” “RECORDABLE”
“OPC”
T.O.C. INFO
DISPLAY SHOWS:
CD” “RECORDABLE”
T.O.C. INFO
YES
NO
CHECK CONNECTOR BOARD:
FLEX CONNECTION
RECEIVER J301
ELECTRICAL SERVICE
DIAGNOSTICS: REPLACE CDR
MODULE IF ERROR
ELECTRICAL SERVICE
DIAGNOSTICS: REPLACE CDR
MODULE IF ERROR
CHECK LEVEL BOARD:
WIRING
POTMETER R721
OP-AMP Q721
LEVEL
ADJUSTABLE?
NO
YES
DIGITAL IN?
OPTICAL IN?
NO
YES
RECORDING
SUCCESSFUL?
NO
YES
IC Q311
1-15

Related product manuals