EasyManua.ls Logo

Marantz DR17 - Service Test Program

Marantz DR17
46 pages
Print Icon
To Next Page IconTo Next Page
To Next Page IconTo Next Page
To Previous Page IconTo Previous Page
To Previous Page IconTo Previous Page
Loading...
1-12
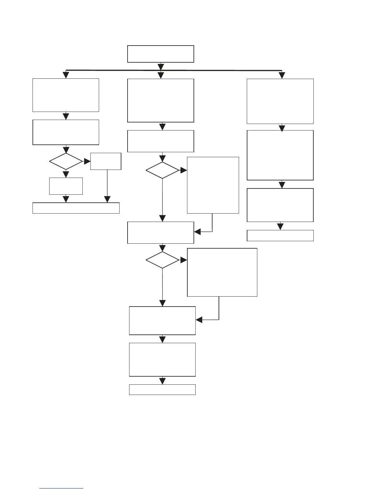
MAIN BOARD TEST
Display shows blinking
“D -----”
during the test
BASIC ENGINE TEST
Display shows
“B -----”
during the test
Display shows blinking:
“BUSY”
during the test.
DC ERASE
(erasement of complete disc)
Load CD-RW disc
Press
<ERASE> + <RECORD>
simultaneously and switch
power on
DISPLAY TEST
All segments are blinking at a
frequency of 1Hz.
To end test, switch power off.
switch power off.
KEYBOARD/REMOTE TEST
Display shows name of
pressed key on keyboard or
remote control.
Display shows:
PASSED
when the erase function is
completed.
Display shows:
ER mm:ss
during the erase function.
mm
:remaining minutes
ss
:remaining seconds
TOTAL
and
REM
are also
illuminated
ELECTRICAL SERVICE
DIAGNOSTICS
(advice for replacement units)
Load CDDA disc(SBC444A)
Press
<PLAY> + <NEXT>
simultaneously and switch
power on
DEALER DIAGNOSTICS
(status of player)
Press
<PLAY> + <STOP>
simultaneously and switch
power on
If power ON,
switch power OFF
Set OK?
to end test, switch power off
set displays:
PASSED
set displays:
“ERROR”
no
y
es
<
NEXT
>
<
NEXT
>
<
NEXT
>
Test OK?
set displays:
“BERR n”
n
=
1 : Communication bus error
2 : Basic Engine self test error
3 : Disc test error
no
y
es
Test OK?
set displays:
“DERR n”
n
=
1 : RAM test error
2 : ROM test error
3 : EEPROM test error
4 : DAIO test error
5 : GDIN test error
no
y
es
1.6 SERVICE TEST PROGRAM

Related product manuals