EasyManua.ls Logo

Marantz DV7001 - Page 54

Marantz DV7001
93 pages
Print Icon
To Next Page IconTo Next Page
To Next Page IconTo Next Page
To Previous Page IconTo Previous Page
To Previous Page IconTo Previous Page
Loading...
6867
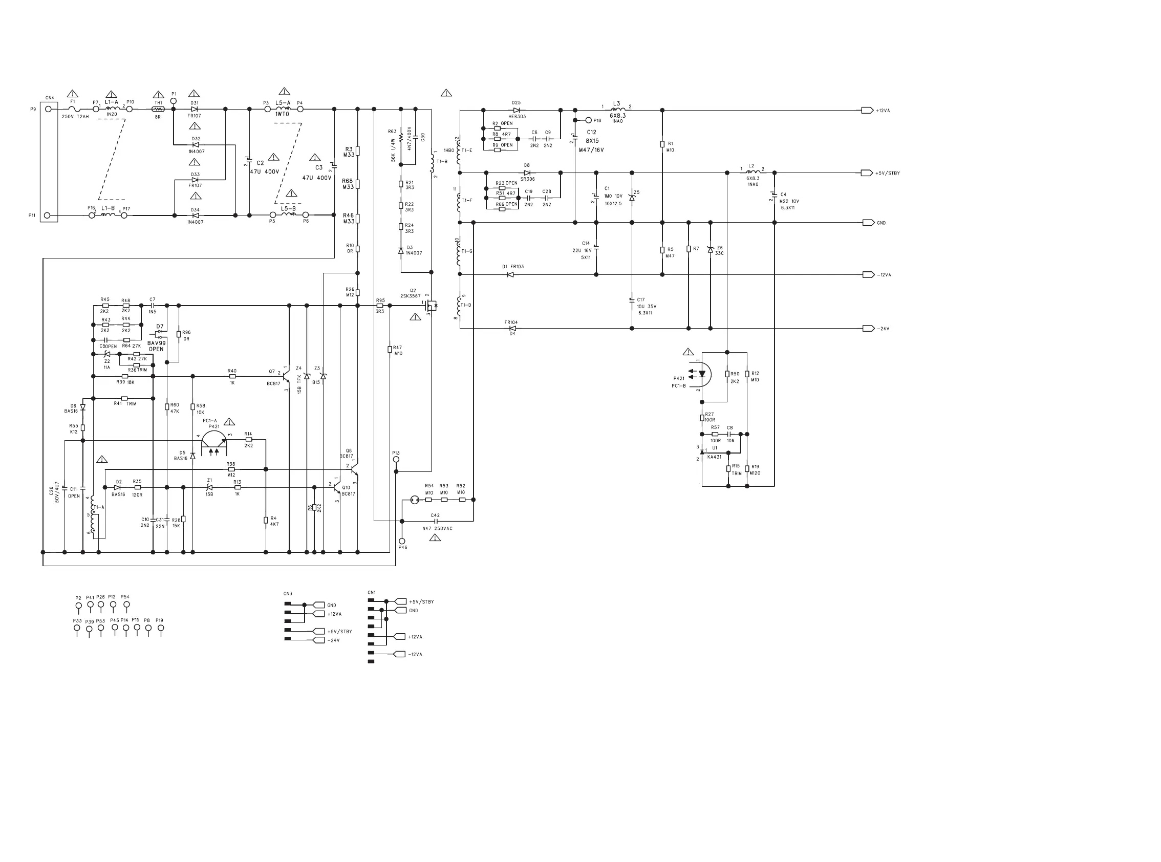
PSU

Other manuals for Marantz DV7001

Related product manuals