EasyManua.ls Logo

Marantz SVYD18 - Page 12

Marantz SVYD18
76 pages
Print Icon
To Next Page IconTo Next Page
To Next Page IconTo Next Page
To Previous Page IconTo Previous Page
To Previous Page IconTo Previous Page
Loading...
1-141-13
(K, L, N, S)
(K, L, N, S)
(K, L, N, S)
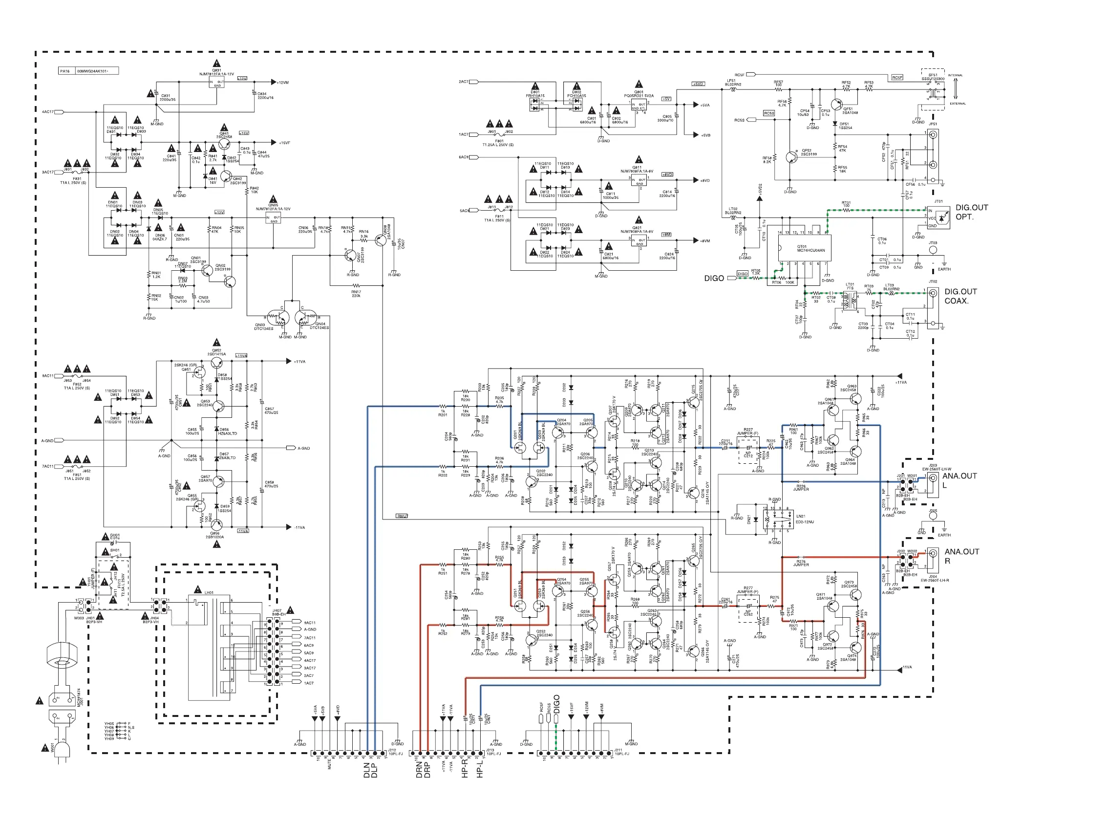
PA16 PCB