EasyManua.ls Logo

MAXA i-290 0109 - Functional Diagrams; I-290 0106; 0109

MAXA i-290 0109
58 pages
Print Icon
To Next Page IconTo Next Page
To Next Page IconTo Next Page
To Previous Page IconTo Previous Page
To Previous Page IconTo Previous Page
Loading...
i-290 Inverter air/water heat pumps with axial fans
32
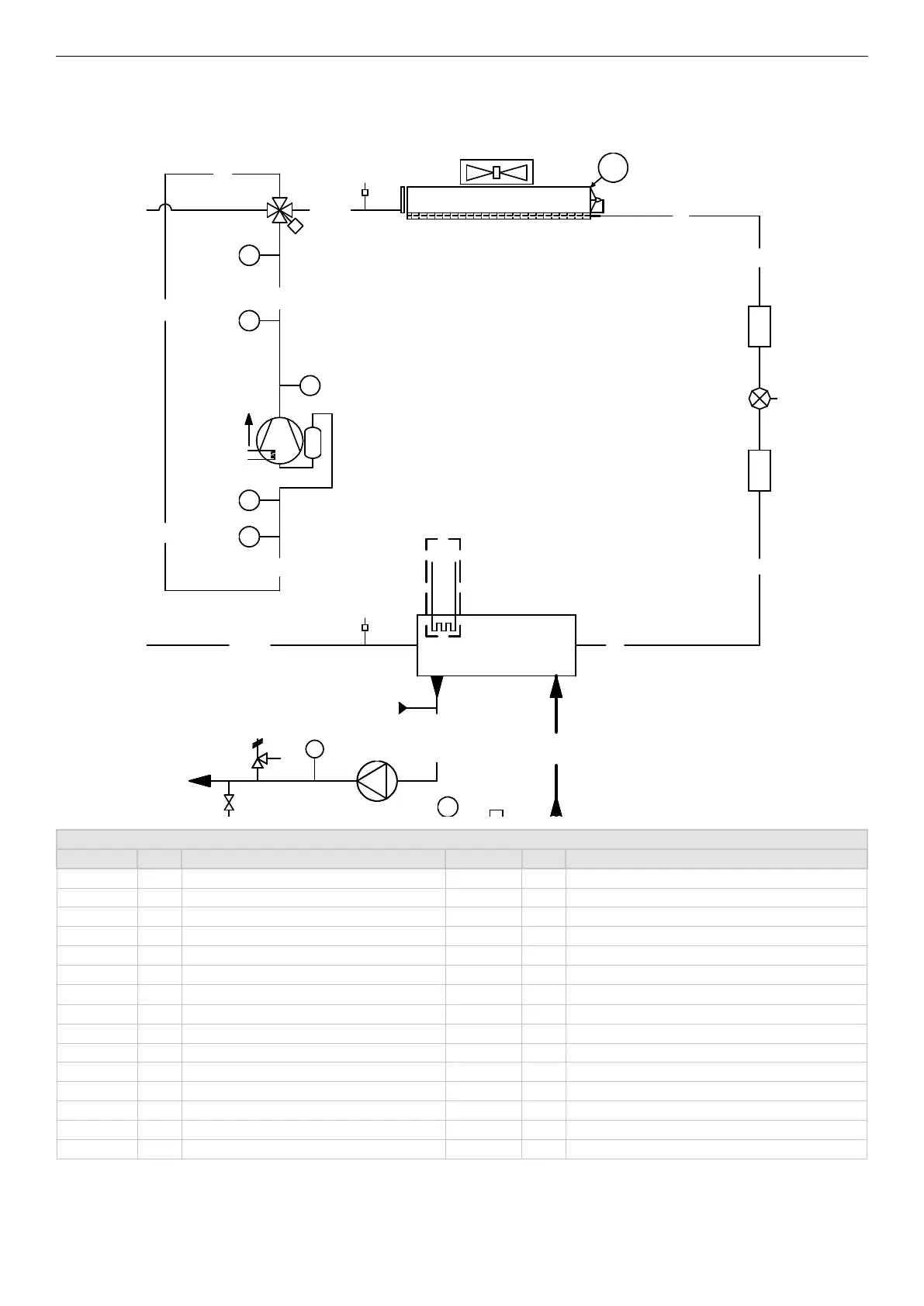
FUNCTIONAL DIAGRAMS

INVC
RD
RD/RS
RS
RS
F
EEV
F
EV
RS
RL
RS/RD
RS
RL RL
RL
W-IN
FM
HC
YISV1
TE
SD1
MAF
CO
KAS
TE
IN1
TRL
1
TRH
1
TE
DT1
PSH
1
TE
EXT1
W-OUT
P
AV
TE
OUT1
RVRV
DV
SV
SV
LEGEND
CODE NUM. DESCRIPTION CODE NUM. DESCRIPTION
 1   
 1   
 1  TRH 1 
 1   1 
 1   1 
   1 
   1 
    1 
 1   1 
   1 
   
  RV 
   
  P 
  AV 

Table of Contents

Related product manuals