EasyManua.ls Logo

McIntosh MC462

McIntosh MC462
38 pages
To Next Page IconTo Next Page
To Next Page IconTo Next Page
To Previous Page IconTo Previous Page
To Previous Page IconTo Previous Page
Loading...
11 12
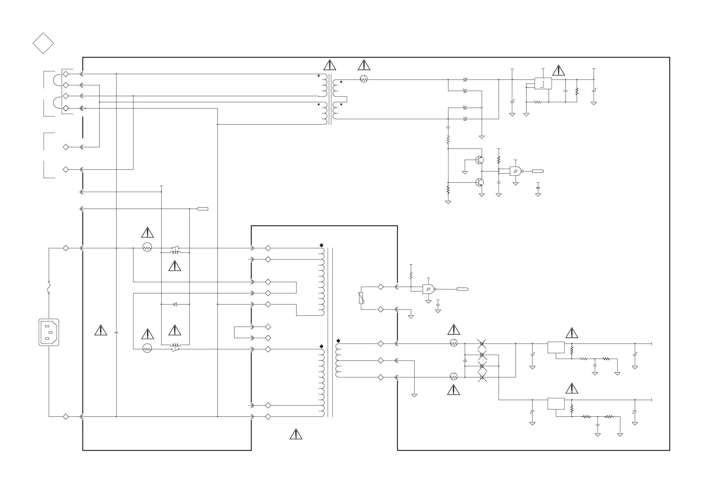
MAIN 752270 SCH 2 of 3
2
[+]
Parts marked with a triangle and exclamation point
hav e crit ical characteristics. Use only replacement
parts recommended by the manufacturer.
WARNI NG
1
1
1
BLU
GR N
BLU
D30
D31
D32
D33
5V
+5V
AC DETECTOR
0V
4
2
1
3
Vcc
GND
5
U29
+5V
150k
R87
AC DET
1
1
AC N
AC F
VIO
WHT/VIO
WHT
BLK
BLK/ GR Y
GR Y
110V/120V
A
B
C
D
E
G
H
I
J
F
BLU
GR N
BLU
WHT
BLK
D29
TEST ONLY
NO CONNECTION
APPLY 12VD C
TO ENERGI ZE RELAYS
WITH NO AC POWER
+5VHS2
150k
R89
1
1
1
1
1
1
1
1
1
1
+5V
[-]
BR N
BR N
12V .3V
-26V
26V
+5V
+5V
T PTC
THER MAL
PROTECTION
TRANSFORMER
5V
ORN
ORN
GN D
TPT C
1
1
+5V
IN OUT(TAB)
ADJ
1
23
U31
4.75k
R94
4.75k
R95
IN(TAB) OUT
ADJ
1
2 3
U32
+15V
-15V
10µF
C44
10µF
C45
PWR RLY
+12V
+12V
10k
R82
26V
-26V
350mA
t
R81
IN
ON/OFF
OUT
GND ADJ
___
TAB
1
6
2
3
4 5
U30
.047µF
C37
.01µF
C43
.15µF
C34
3300µF
C40
3300µF
C41
J13:1
J13:2
J14
J15
J16
J17
J18
J19
J20
J21
J22
J23
J24
J25
1.1A
t
R85
1.1A
t
R86
47.5k
R88
100k
R83
3
1
2
Q24
3
1
2
Q25
.1µF
C38
.1µF
C36
.1µF
C42
J11:1
J11:4
J11:7
J11:10
J12:1
J12:4
J12:10
JMP1
173085
100V
110V
120V
220V
230V
240V
2.5
NTC
RT1
2.5
NTC
RT2
J26
J27
J28
J29
J30
4
2
1
3
Vcc
GND
5
U28
2 3
1 4
K1
23
14
K2
.47µF
C35
68.1k
R84
475
R90
475
R93
475
R91
220µF
C47
220µF
C48
100µF
C46
3300µF
C39
2 6
8
4
1
3
5
7
PRIMARY
T3
274
R92
D34
D37
D35
D36

Other manuals for McIntosh MC462

Related product manuals