EasyManua.ls Logo

MERELLO ME-104 - Page 27

MERELLO ME-104
27 pages
Print Icon
To Previous Page IconTo Previous Page
To Previous Page IconTo Previous Page
Loading...
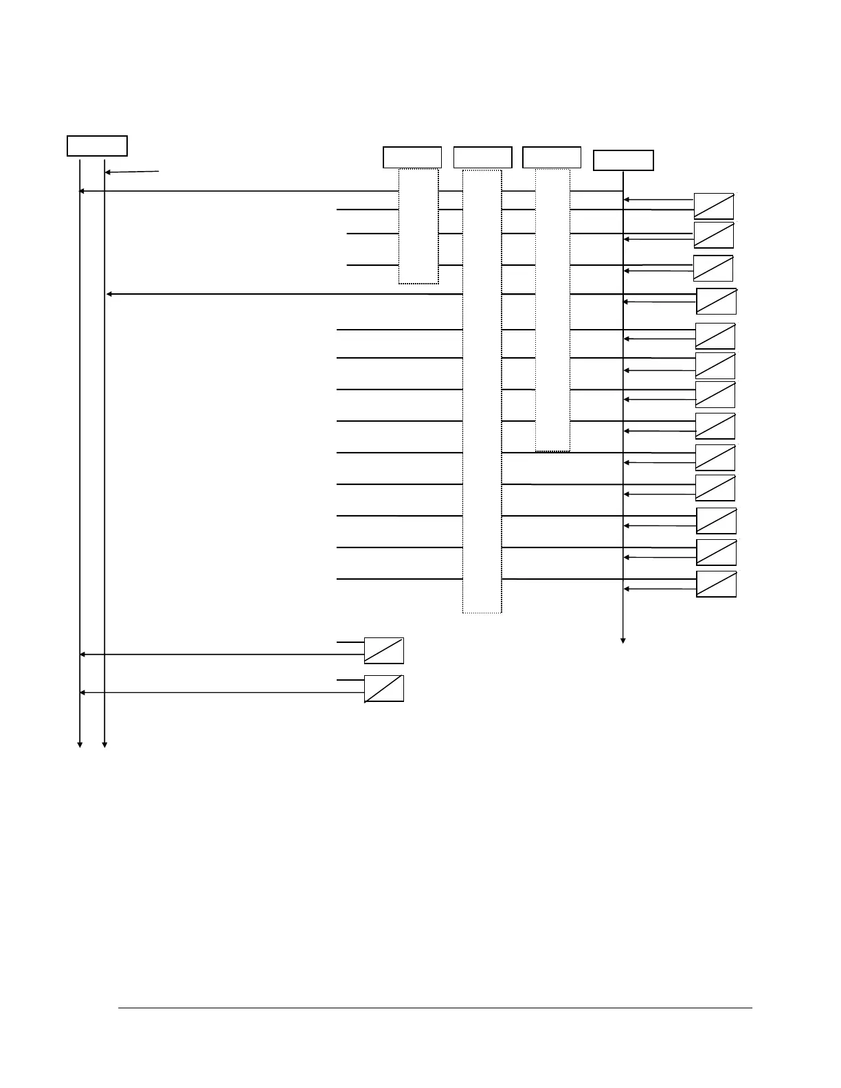
INSTRUCTION MANUAL ME-104 27
; Módulo 16EYT-ES
+V1, +V2
Y20 OPEN BARRIER
Y21 WHEELS M1
Y22 BLOWER M1
Y23 DOWN CENTER
Y24 WHEELS M2
Y25 CUTTER CENTRE
Y26 RAMPS UP
Y27 DOWN SIDES
Y30 CUTTER SIDES
Y31 DOWN PRESS
Y32 BLOQUATE PRESS
Y33 BLOQWER M3
Y36 APPLY POWER C
Y37 APPLY POWER L
C3
0V
ev3
ev0
ev1
ev4
ev5
ev10
ev11
1
8
9
10
C32
C1d
0V L+
ev6
ev2
C2
C1
ev7
ev12
ev13
ev-S
1
10
11
12
13
14
15
16
17
18
19
1
5
6
7
8
9