EasyManua.ls Logo

Minuteman EN550 - Connecting Equipment and Power Source

Minuteman EN550
14 pages
Print Icon
To Next Page IconTo Next Page
To Next Page IconTo Next Page
To Previous Page IconTo Previous Page
To Previous Page IconTo Previous Page
Loading...
11
10
CHARGING THE BATTERY
The UPS will charge the internal batteries whenever the UPS is connected to an AC
source and there is an acceptable AC voltage present (95 - 140VAC). It is recom-
mended that the UPS's batteries be charged for a minimum of 4 hours before use.
The UPS may be used immediately, however, the “On Battery” runtime may be less
than normally expected. Typical battery life is 3 to 5 years. Environmental factors
do affect battery life. High temperatures, poor utility power, and frequent, short
duration discharges have a negative impact on battery life. NOTE: If the UPS is
going to be out of service or stored for a prolonged period of time, the batteries
must be recharged for at least twenty-four hours every ninety days.
POWER MONITORING SOFTWARE
The EN550 supports Minuteman's SentryHD power monitoring software. Please
go to our web site at www.minutemanups.com/support, then look under Downloads,
and then Software Download Center. Please download (Free of Charge) the latest
version of the Minuteman SentryHD software.
CONNECTING THE UPS TO AN AC SOURCE
CAUTION - To reduce the risk of fire, connect only to a utility powered circuit with 20
amperes maximum branch circuit over-current protection in accordance with the
National Electric Code, ANSI/NFPA 70. Plug the UPS into a two pole, three wire,
grounded receptacle only. DO NOT PLUG THE UPS INTO EXTENSION CORDS,
ADAPTER PLUGS, SURGE STRIPS OR POWER STRIPS. DO NOT CUT THE
INPUT PLUG OFF AND ATTEMPT TO HARDWIRE THIS UPS, DOING SO WILL
VOID THE WARRANTY.
PHONE/FAX/NETWORK PROTECTION CONNECTION (OPTIONAL)
Connect a 10/100 Base-T network, single line phone, or fax line to the RJ11/45
modular connectors on the side panel of the UPS. This connection will require
another length of telephone or network cable. The cable coming from the telephone
service or networked system is connected to the port marked “IN”. The equipment
to be protected is connected to the port marked "OUT". NOTE: Connecting to the
Phone/Fax/Network modular connectors is optional. The UPS works properly with-
out this connection.
USB COMMUNICATIONS PORT CONNECTION (OPTIONAL)
The EN550 supports USB communications. The power monitoring software and
interface cable can be used with the UPS. Use only the interface cable that come
with these UPSs. The USB communications protocol is HID. The HID USB driver
comes standard in the Windows OS. Simply connect the USB cable to the USB
communications port on the side panel of the UPS. Connect the other end of the
USB cable to the device that will be monitoring/controlling the UPS and then follow
the prompts on the screen. NOTE: When using the UPS's USB port with Windows
XP, 7, 8 or 10 the Power Options in the Control Panel may need to be configured.
Connecting to the Communications Port is optional. The UPS works properly with-
out this connection.
SYSTEM OVERVIEW
This Standby UPS protects computers, servers, telecom systems, VoIP systems,
security systems, and a variety of electronic equipment from blackouts, brownouts,
overvoltages, and surges. During normal AC operation, the UPS will quietly and
confidently protect your system from power anomalies.
The UPS will charge the batteries with the UPS in the on or off position as long as
the UPS is plugged into the wall outlet and there is an acceptable AC voltage present
(95 - 140VAC). When a blackout, brownout, or an overvoltage condition occurs;
the UPS will transfer to the battery mode, the On Battery indicator will illuminate and
the audible alarm will sound once every five seconds indicating that the commercial
power is lost or unacceptable. When the commercial power returns or is at an
acceptable level, the UPS will automatically transfer back to the AC normal mode
and start recharging the batteries. During an extended outage when there is ap-
proximately two minutes of backup time remaining the audible alarm will sound
twice every five seconds. This Low Battery Warning is informing the user that they
should save all open files, turn off their computer and then turn off the UPS. When
the batteries reach the predetermined level the UPS will automatically shutdown
protecting the batteries from over discharging. Once the commercial power re-
turns the UPS will automatically restart, providing safe usable power to the con-
nected equipment and start recharging the batteries.
Chapter 4: Operation
CONNECTING YOUR EQUIPMENT
Plug the mission critical equipment into the Battery Backup & Surge output recep-
tacles on the top panel of the UPS. Plug the noncritical equipment into the Surge
Only output receptacles on the top panel of the UPS. Ensure that the connected
equipment does not exceed the maximum output rating of the UPS (refer to the
information label on the UPS or the electrical specifications in this manual). DO
NOT PLUG EXTENSION CORDS, ADAPTER PLUGS, SURGE STRIPS OR
POWER STRIPS INTO THE OUTPUT RECEPTACLES OF THE UPS, there is a
risk of damaging the UPS and/or connected equipment. CAUTION! DO NOT
connect a laser printer, copier, vacuum cleaner or any other large electrical device
into the output of the UPS.
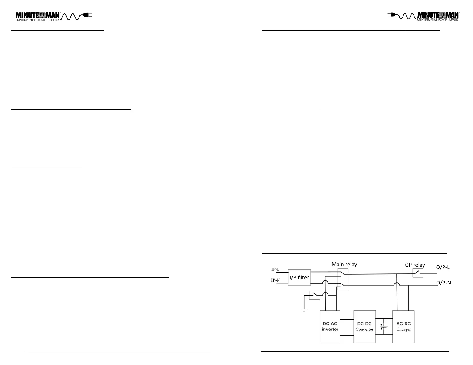
Block Diagram of the Basic Wiring and Internal Circuit Configuration

Related product manuals