EasyManua.ls Logo

Motorola ASTRO XTS 3000 R

Motorola ASTRO XTS 3000 R
236 pages
To Next Page IconTo Next Page
To Next Page IconTo Next Page
To Previous Page IconTo Previous Page
To Previous Page IconTo Previous Page
Loading...
13-2
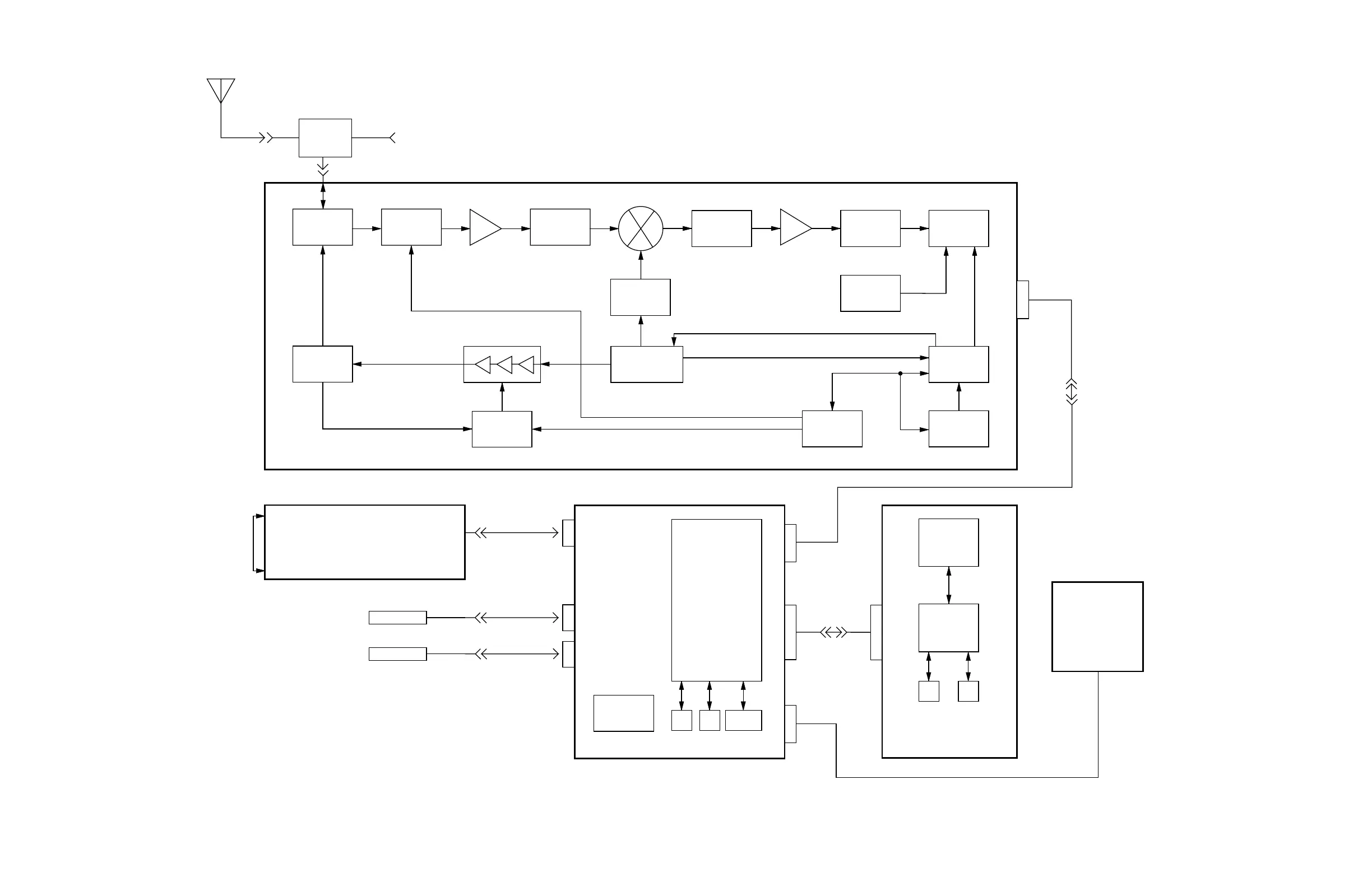
Radio Interconnect Block Diagram
ANTENNA
SWITCH
UNIVERSAL CONNECTOR
EXTERNAL ANTENNA
RX/TX
SWITCH
RX FIRST
PRESELECTOR
RF
AMP
SECOND
PRESELECTOR
MIXER
IF
AMP
INJECTION
FILTER
VCO/
BUFFER
2-POLE
CRYSTAL
FILTER
2-POLE
CRYSTAL
FILTER
DIGITAL
BACKEND
CIRCUIT
MODULE
RX
1ST
IF
RF POWER AMP
TX
TX
DIRECTIONAL
COUPLER/
DETECTOR
TX
TX CONTROL
CIRCUIT
MODULE
SECOND
LOCAL
OSCILLATOR
SYNTHESIZER/
PRESCALER
REFERENCE
OSCILLATOR
16.8MHz
D/A
CIRCUIT
MODULE
DC CONTROL
2.1MHz
TRANSCEIVER BOARD
VCO FEEDBACK
PROGRAMMABLE BUS CONTROL
DSP
SUPPORT
CIRCUIT
MODULE
DIGITAL SIGNAL
PROCESSOR
(DSP)
RAM ROM
ENCRYPTION
BOARD
(OPTIONAL)
MICROCONTROL
UNIT
(MCU)
AND
SUPPORT LOGIC IC
(SLIC)
RAM
ROM
EEPROM
AUDIO
PA
VOCODER BOARD
CONTROLLER BOARD
MAEPF-26012-O
CONTROLS/UNIVERSAL
FLEX ASSEMBLY
LED s, ON/OFF VOLUME, FREQUENCY KNOBS,
TOGGLE SWITCH, PTT, PROGRAMMABLE SWITCHES
AND BUTTONS, SPEAKER, AND MICROPHONE
CONTROL
50-PIN
COMPRESSION
CONNECTOR
DISPLAY FLEX
KEYPAD FLEX
UNIVERSAL
CONNECTOR
P107
P301
J101
DISPLAY
KEYPAD
TX
RX
16.8MHz
DC CONTROL (VHF AND UHF ONLY)
DC CONTROL
(VHF AND UHF ONLY)
VCO CONTROL
20-PIN
COMPRESSION
CONNECTOR
P201
J601
J401
P401
J1

Table of Contents

Other manuals for Motorola ASTRO XTS 3000 R

Related product manuals