EasyManua.ls Logo

Motorola ASTRO XTS 3000 R

Motorola ASTRO XTS 3000 R
236 pages
To Next Page IconTo Next Page
To Next Page IconTo Next Page
To Previous Page IconTo Previous Page
To Previous Page IconTo Previous Page
Loading...
13-40
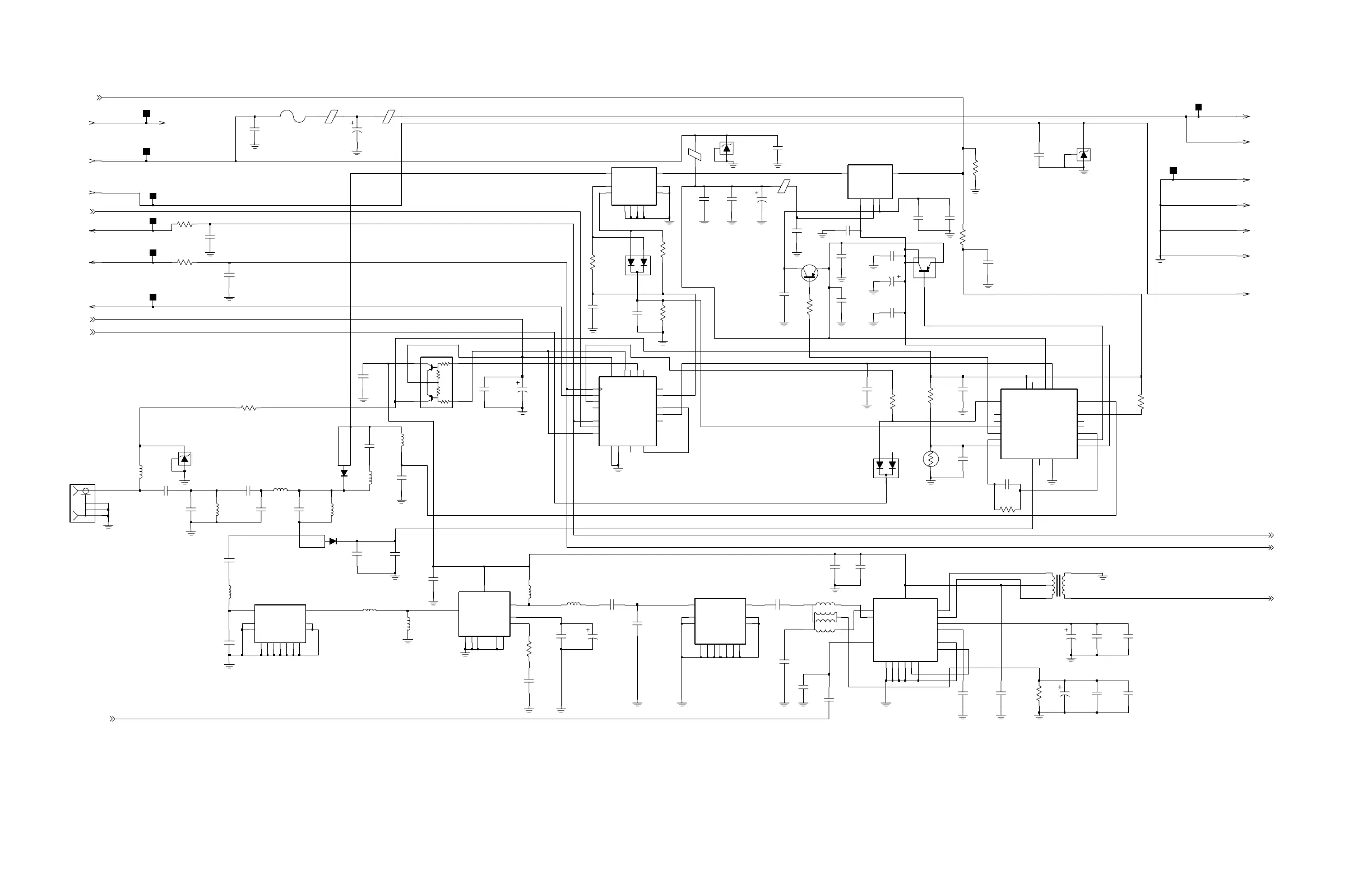
NUF6472D 800 MHz RF Board Schematic Diagram, Sheet 1 of 3
J2
NP
3P Filter
COUPLER
Power Amp
DAC
ALC
OMIT
Ant
3P Filter
RF AMP
MIXER
OMIT
NP
NP
BUSS_14
BUSS_11
33pF
C506
33pF
C509
C201
6.2pF
C101
10uF
C522
33pF
C503
R509
0.1uF
1K
50K
RT501
33pF
C30
51K
R101
33pF
C517
J1-5
1uF
C16
J1-13
BUSS_19
1
RF_IN
7
RF_OUT
6
AVDD
E2
57R01
MX2071A
U202
3
ABP
5
AG2
2
GND
4
GND
8
GND
9
NC
10
NC
C103
C218
33pF
.022uF
2.4pF
C107
SWB_POS
3
VCONT
2
.022uF
C204
SHW9001
U502
RAWB_POS
4
RFIN
15
RFOUT
33pF
C504
C230
E1
57R01
C216
.022uF
L204
10uF
VR2
20V
23.75nH
C222
3pF
C106
6.2pF
100
R204
.022uF
C17
4.7uF
C513
39pF
C202
J1-7
C21
10K
R501
C510
33pF
.022uF
J1-10
2K
R511
J1-17
10
R202
.022uF
C514
CR502
BUSS_20
C523
R505
33pF
SC3
C4
SC4
D5
SW1
A3
SW2
B5
SW_C
A4
TX_DA
C2
15K
GND
B3
NC
D1
REF_DA
B2
D3
RESET
C1
RX_DA
R_T
B1
SC1
B4
SC2
C5
*U503*
5V
E3
C3
CE
CLK_CLK
D4
E4
DAT
EN_ANT
D2
EN_BIAS
E2
GND
A2
62U70
3.3pF
C110
C15
180nH
L101
.022uF
33pF
C12
33pF
C511
.022uF
C221
0
R326
L202
C20
23.75nH
C507
4.7uF
C227
33pF
7.66nH
L104
330pF
5.1pF
C223
33pF
C519
BUSS_12
BUSS_13
39pF
C212
32V
2A
F001
10uF
C520
VR3
20V
17.02nH
L201
C226
G6
J1-6
39pF
3.3K
R507
33pF
C5
.022uF
C209
20pF
C104
33pF
C524
C210
J3-3
10uF
Q502
.022uF
C521
L203
33pF
C14
180nH
C203
C102
100pF
C114
2.4pF
33pF
C105
33pF
57R01
E3
39pF
C208
2
3
5
4
.022uF
C213
J1-19
15V07
T201
1
BUSS_16
J1-16
J3-2
10K
R514
B1
TEMP_SEN
C2
TX_5V
D5
TX_I1
B5
TX_I2
D1
V_CTRL
D3
GND
C3
INT_CAP2
E2
IN_CAP1
A3
PA_BIAS
C1
REF_V
E3
RF_DET
A2
RX_5V
B4
RX_I
ANODE1
E4
C4
ANODE2
B2
BIAS_EN
C5
BIAS_RT
BPOS
B3
D4
CATH_1
A4
CATH_2
D2
C_BIAS
GND
11
1
IN
7
OUT
SCC77858
*U504*
GND
13
3
GND
4
GND
5
GND
6
GND
GND
8
GND
9
10
GND
5
4
U201
79V15
2
GND
GND
12
T202
XFMR
1
2
3
7.66nH
L105
GND
8
GND
9
10
GND
GND
11
1
IN
7
OUT
2
GND
GND
12
GND
13
3
GND
4
GND
5
GND
6
GND
C211
U203
79V15
NC
5
NC1
13
1
RFN
15
RFP
VCC
11
.022uF
GND1
3
GND2
7
GND3
9
GND4
14
GND5
16
4
IFN
6
IFP
8
LOIN
U205
MX2072A
10
BBP
12
BDIV
2
GND
1MEG
R700
180nH
L108
15nH
L102
C525
.022uF
C512
R503
33pF
Q503
10K
L103
BUSS_15
180nH
33pF
C108
.022uF
C527
CR102
3pF
C207
VR1
20V
Q501
J3-1
J1-15
1K
R508
C505
R2
9
RF_IN
6
RF_OUT
1
33pF
79V26
U501
3
C1
8
C2
GND1
2
GND2
5
7
GND3
10
GND4
R1
4
R327
CR104
0
J1-20
33pF
C206
L106
E4
57R01
C518
180nH
6.8K
R506
0.1uF
CR501
IF_FREQ
GROUND
GROUND
GROUND
GROUND
REG_5V
TX_OUT
RAW_1_B+
RAW_1_B+
RAW_1_B+
SPI_DATA
SPI_CLOCK
DA_CE
RAW_B+
BAT_CAST BAT_STATUS
DATA
CLOCK
LOCK_DET
RESET_1
RX_INJ
63C81094C60-O

Table of Contents

Other manuals for Motorola ASTRO XTS 3000 R

Related product manuals