EasyManua.ls Logo

Motorola ASTRO XTS 3000 R

Motorola ASTRO XTS 3000 R
236 pages
To Next Page IconTo Next Page
To Next Page IconTo Next Page
To Previous Page IconTo Previous Page
To Previous Page IconTo Previous Page
Loading...
13-5
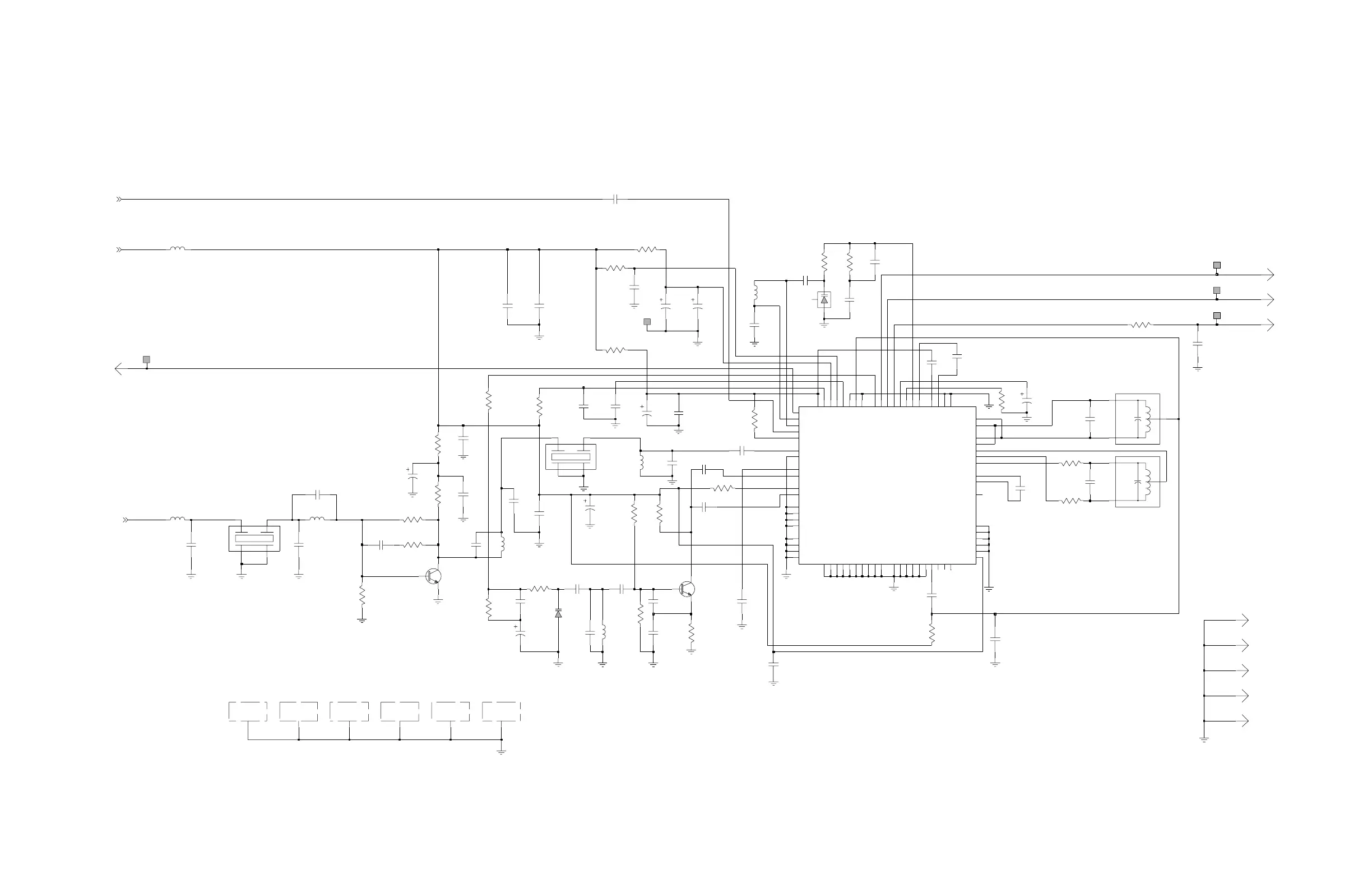
NLD8898B/C/D VHF RF Board Schematic Diagram, Sheet 3 of 3
REF_2.1MHz
IF_FREQ
DOUT
SBI
DOUTx
ODC
REG_5V
2.1MHZ
R411
68
R401
5.1
2.2uF
C428
S202
42
GND
1
IN
3
OUT
C411
0.1uF
Q401
FL2
CASE
VR401
L601
C424
100pF
0.1uF
C506
C604
5.1pF
1100nh
C509
.01uF
56pF
C422
15pF
C420
L605
1000nh
C434
56pF
C607
10uF
0.1uF
C601
R403
27K
S204
680
10K
R413
C403
.047uF
R404
.01uF
C413
G51
3.9uH
L401
680pF
BUSS_7
0.1uF
C419
C417
3.3uF
75pF
C410
C409
1
FL1
.220uF
C426
C412
4.7uF
IN
1
OUT
3
R418
J1-1
1.5K
10uF
4
CASE
GND
2
R421
2K
10uF
C405
G4
C430
1
C609
1.5pF
S1
C610
9.1pF
3.9pF
C603
S203
2K
R414
J1-22
R601
100
S10
G2
L604
1000nh
10K
C431
R416
Q601
1
33pF
68
R410
0.1uF
C429
C432
33pF
33
FL401
3.3uF
C418
2
1
3
R405
57W20
U401
51
98W01
BYP2
47
CAP
46
CAPX
49
COL
24
DAF
22
DAF2
25
.001uF
C408
5
DOUT
4
DOUTX
50
EMIT
FLAG
52
59
FLAG1
72
FLAG10
73
BASE
28
BYP1
27
FLAG13
60
FLAG2
61
FLAG3
63
FLAG4
64
FLAG5
65
FLAG6
67
DAFG
9
DGND
69
21
GND
54
GND1
55
GND2
56
GND3
31
GNDI
53
FLAG11
74
FLAG12
75
GNDO1
66
GNDO2
71
GNDO3
26
IFI
32
IFIN
30
IFIN2
1
FLAG7
68
FLAG8
FLAG9
LO
34
LOX
3
LVCC
MO
38
37
MOX
23
NLS
14
GNDI1
36
GNDO
58
OGND
57
OGND1
62
OGND2
70
OGND3
16
OT
15
OTBY
12
IOUT
2
LGND
35
SBI
17
SSL
18
SUB
42
T1
40
T1C
39
T1C2
41
OB
ODC
7
13
T2C
44
T2X
20
VCC
VCCP
33
29
VCCP2
10
VDD
VDDH
OVCC
19
REF1
6
11
VSSR
T1X
T2
45
43
.01uF
C421
8
48
VPP
0.1uF
C433
FL402
98W01
.01uF
C406
2
1
3
R412
33
R419
R605
3.3K
47K
47K
R420
C605
11pF
0.1uF
C440
.01uF
0.1uF
C415
S201
C602
C608
7.5pF
G31
L402
220nH
BUSS_8
BUSS_9
C404
0.1uF
.033uF
C401
BUSS_10
BUSS_22
2.4pF
L603
1500nh
100pF
C423
C606
VR402
2
3
1
C416
.01uF
R406
6.8K
.01uF
C407
2.2pF
C425
G11
R415
100
R604
12K
J1-1111
R501
0
R602
2K
C508
100pF
J1-4 4
R603
33K
2200nH
L202
.01uF
C507 .0068uF
C414
R402
R407
47
R417
10
270K
GROUND CLIP
GROUND CLIP
GROUND CLIP
GROUND CLIP
OMIT
GROUND CLIP
63B81086C69-O

Table of Contents

Other manuals for Motorola ASTRO XTS 3000 R

Related product manuals