EasyManua.ls Logo

Motorola GM338

Motorola GM338
556 pages
To Next Page IconTo Next Page
To Next Page IconTo Next Page
To Previous Page IconTo Previous Page
To Previous Page IconTo Previous Page
Loading...
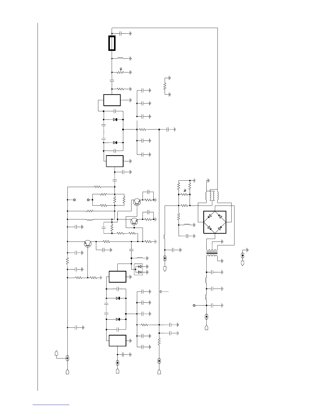
4-8 UHF Band 2 25-40W PCB / Schematics / Parts List
C5055
L5053
C5002
15nH
33pF
16pF
8.2pF
C5031
C5020
Q5002
GND
15nH
L5054
C5024
1000pF
D5002
C5026
1pF
GND_UHF_FE
1000pF
C5008
R5015
100K
R5001
R5017
330K
R5060
3300pF
RXINJ
C5011
C5021
24pF
L5004
IN
NEG
TBD
C5025
D5004
82pF
C5052
150
R5019
R5010
8.2pF
C5032
33
R5008
15nH
L5006
4
C5030
1pF
XFMR
T5051
1
2
3
5
R5022
0
270
R5006
1.5pF
C5017
RXIN_UHF_FE
9V3
C5016
D5001
C5066
TP5003
TBD
L5005
IN
NEG
TBD
L5001
IN
NEG
150nH
L5051
L5008
470nH
10K
9V3
2
R5005
T5052
XFMR
4
6
3
1
100K
27pF
R5012
C5007
68
R5007
270
TBD
L5002
IN
NEG
R5011
Q5001
FECTRL_1_UHF_FE
1pF
C5029
R5020
10
C5060
R5016
C5023
C5054
16pF
C5009
8.2pF
IF
D5003
0.1uF
C5034
FECTRL_1
C5004
16pF
C5006
Q5003
L5009
10
R5021
R5051
15nH
51
20pF
C5003
330
R5002
C5013
3300pF
0
R5052
270nH
R5054
RXIN
L5003
330pF
C5012
C5027
1pF
R5018
R5053
R5003
4.7K
R5013
150
R5009
C5028
100pF
C5015
R5055
9V3_UHF_FE
IF_UHF_FE
C5001
1.5pF
18pF
C5005
100pF
C5014
6.8pF
C5053
R5004
2.7K
C5033
TP5001
0.1uF
RXINJ_UHF_FE
16pF
C5022
TP5002
C5018
33pF
D5051
IO1
1
IO2
2
IO3
3
IO4
4
C5019
24pF
330pF
C5010
D5005
GROUND
POS
15pF
POS
POS
POS
3.4 VDC @ 450MHz
4.7 VDC @ 450MHz
6.5 VDC @ 450MHz
0.7 VDC
4.6 VDC
UHF Band 2 (450-520 MHz) Receiver Front End

Table of Contents

Related product manuals