EasyManua.ls Logo

Motorola XTS 2500

Motorola XTS 2500
914 pages
To Next Page IconTo Next Page
To Next Page IconTo Next Page
To Previous Page IconTo Previous Page
To Previous Page IconTo Previous Page
Loading...
9.1-14 VHF Schematics, Board Overlays, and Parts Lists
February 14, 2012 6816985H01-F
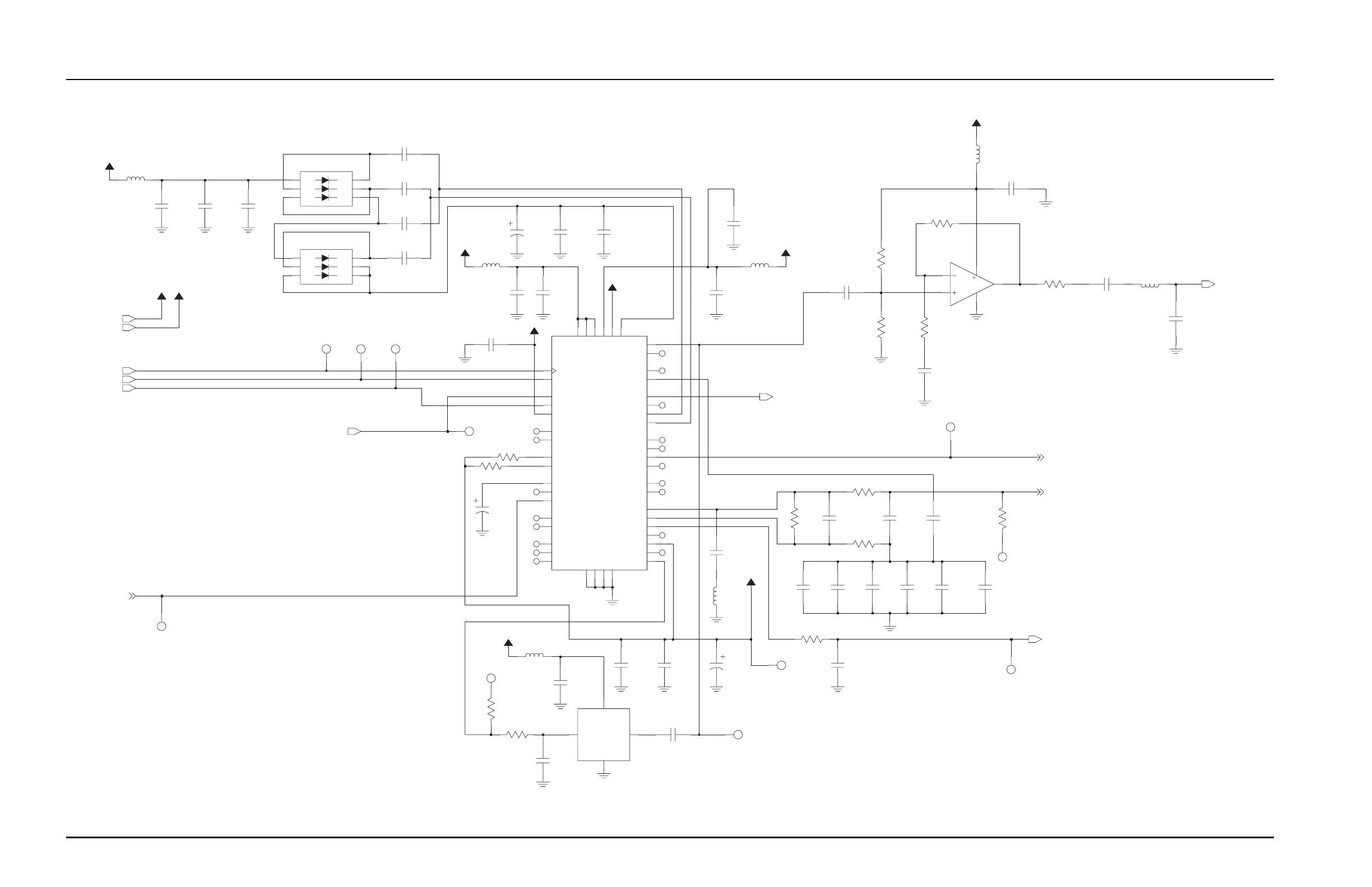
Figure 9.1-13. PMLD4303D/ PMLD4264E Frequency Generation Unit (FGU) Schematic – Sheet 1 of 3
F5V_IN
ANA_3V
SPI_CLK
PRES_IN
SYN_SEL
SPI_DATA
F5V_IN
ANA_3V
C246
2.2uF
L202
2.2uH
ANA_3V
C230
0.1uF
C223
330pF
0.1uF
C209
0.1uF
C206
C208
0.1uF
0.1uF
C207
A1
4
A2
5
A3
6
K1
3
K2
2
K3
1
K1
K2
2
K3
1
D202
D201
A1
4
A2
5
A3
6
3
TP209
TEST_POINT
1
TP208
TEST_POINT
1
TP207
TEST_POINT
1
MODIN
39K
R205
TP36
TEST_POINT
1
330pF
C217
F5V_IN
C218
0.1uF
C211
0.1uF
ANA_3V
2.2uH
L203
C212
330pF
C210
10uF 0.1uF
C232
F5V_IN
K2
A2
D4
K7
C10
A10
VRO
VCP
VDD
VDD1
VDD2
VDD3
VMULT4
WARP
XTAL1
XTAL2
VMULT1
VMULT2
VMULT3
REFSEL
SFBASE
SFCAP
SFIN
SFOUT
TEST1
TEST2
VBYPASS
LOCK
MODIN
MODOUT
NC1
NC2
NC3
PREIN
PVREF
FREFOUT
GND
GND1
GND2
GND3
IADAPT
INDMULT
IOUT
AUX3
AUX4
CCOMP
CLK_CLK
CPB1
CPB2
DATA
EN_CEX
U202
ADAPTSW
AUX1
AUX2
NC
NC
NC
NC
NC
G5
G10
H10
E10
G6
H1
G4
F10
F7
D10
B10
D6
F4
D7
A7
F1
G1
NC
NC
NC
R204
56K
10uF
C219
E4
K8
E7
D5
NC
NC
NC
J1
J10
K9
K10
K4
K3
K1
G7
A9
A8
A6
K6
A4
K5
A5
E1
C1
D1
A3
A1
B1
NC
NC
NC
NC
NC
NC
NC
C234
330pF
ANA_3V
0.1uF
C233
2.2uH
L201
330
4
3
R211
R210
5.1K
C248
33pF
R212
270
C247
100pF
R208
5.1K
VMULT1
AUX3_TP
TEST_POINT
1
90.9
R216
2.2uH
L206
C243
0.1uF
1
5
2
U805
F5V_IN
L205
68pF
1uH
C249
330pF
C245
16.8MHz
R214
1K
1
C240
0.1uF
VC_TP
VCTRL
TRB
1
LK_TP
LOCK
.047uF
C203 C204
0.1uF
680
R202
.047uF
C202
220
R203
82
R201
C201
0.1uF 0.1uF
C239
0.1uF
C236
0.1uF
C238
0.1uF
C237
100pF
C235
10K
R215
1
SF_TP
TEST_POINT
168_TP
TEST_POINT
1
C200
4700pF
4.6VSF_OUT
2
1
1uH
L200
C222
10uF
C221
330pF .01uF
C220
C214
.01uF
3
OUT
4
VCC
1
VCON
Y200
16.8MHz
2
GND
C215
100pF
0.1uF
C213
L204
2.2uH
ANA_3V
1
WAP_TP
R206
10K
R207
1K
TP23
TEST_POINT
1

Table of Contents

Other manuals for Motorola XTS 2500

Related product manuals