EasyManua.ls Logo

MSA MultiGard 5000 - Page 33

MSA MultiGard 5000
132 pages
Print Icon
To Next Page IconTo Next Page
To Next Page IconTo Next Page
To Previous Page IconTo Previous Page
To Previous Page IconTo Previous Page
Loading...
25
3103-1001 Rev. 0
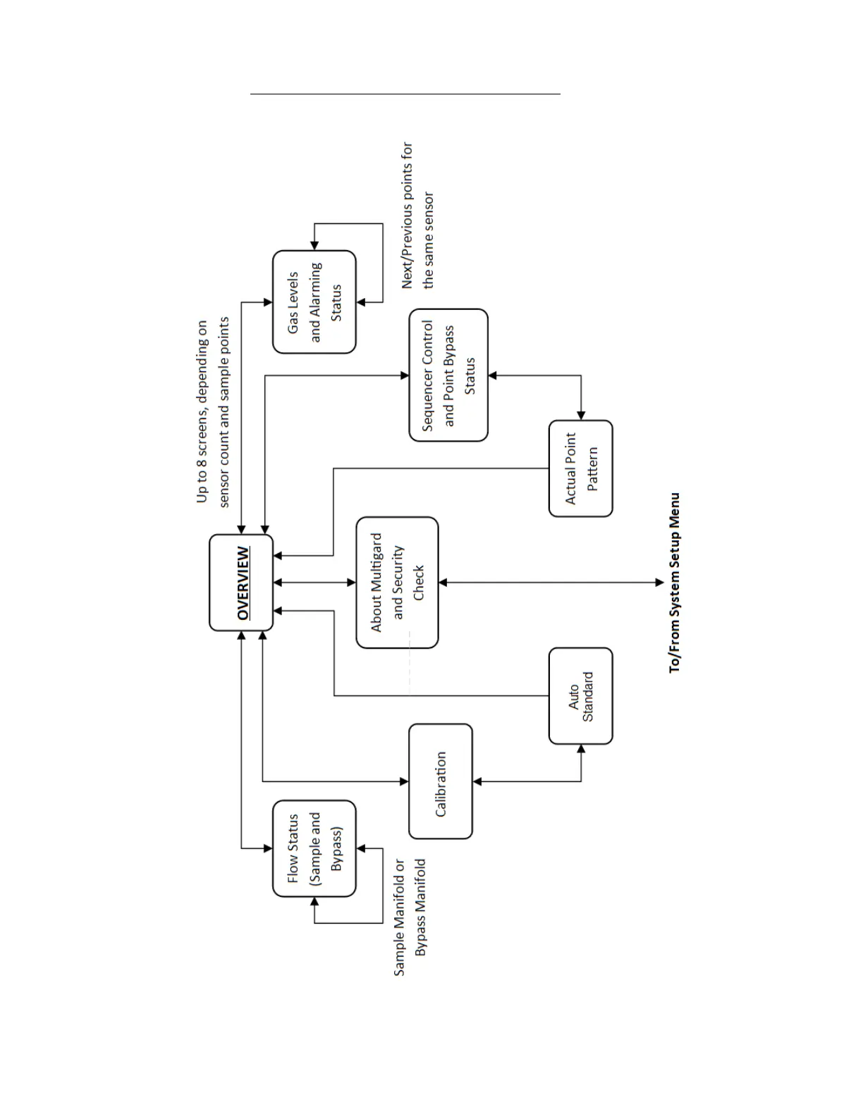
The following figure, MultiGard 5000 Screen Hierarchy, Part 1 of 2, summarizes this portion of the
package and can be used as a "road map" to system operation.
Figure 4: MultiGard Screen Hierarchy, part 1 of 2

Other manuals for MSA MultiGard 5000

Related product manuals