EasyManua.ls Logo

NAiS FP0-C14RS

Default Icon
173 pages
To Next Page IconTo Next Page
To Next Page IconTo Next Page
To Previous Page IconTo Previous Page
To Previous Page IconTo Previous Page
Loading...
Expansion I/O Units
FP0
3-10
Matsushita Automation Controls
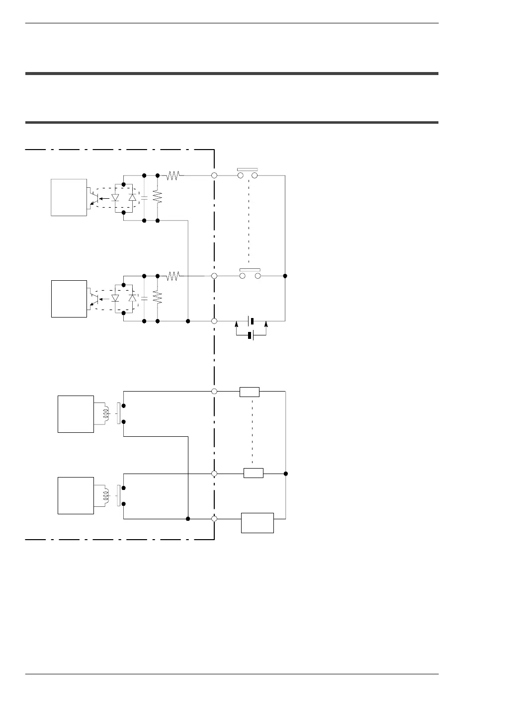
3.3 Internal Circuit Diagram
3.3 Internal Circuit Diagram
3.3.1 Relay Output Type (E8RS/E8RM/E16RS/E16RM)
FP0-E8RS/E8RM/E16RS/E16RM
Internal
circuit
X20
X2n
COM
Y20
Y2n
COM
Power
supply
Input side
Output side
5.6 k
Ω
1k
Ω
5.6 k
Ω
Internal
circuit
Internal
circuit
Internal
circuit
24 V DC (
*
Note)
L
oad
L
oad
1k
Ω
.
Notes
D
Either positive or negative polarity is possible for the input
voltage supply.
D
The I/O number given above is the I/O number when the
expansion I/O unit is installed as the first expansion unit
(
*
section 5.3).

Table of Contents

Related product manuals