EasyManua.ls Logo

NAiS FP0-C14RS

Default Icon
173 pages
To Next Page IconTo Next Page
To Next Page IconTo Next Page
To Previous Page IconTo Previous Page
To Previous Page IconTo Previous Page
Loading...
Expansion I/O Units
FP0
3-13
Matsushita Automation Controls
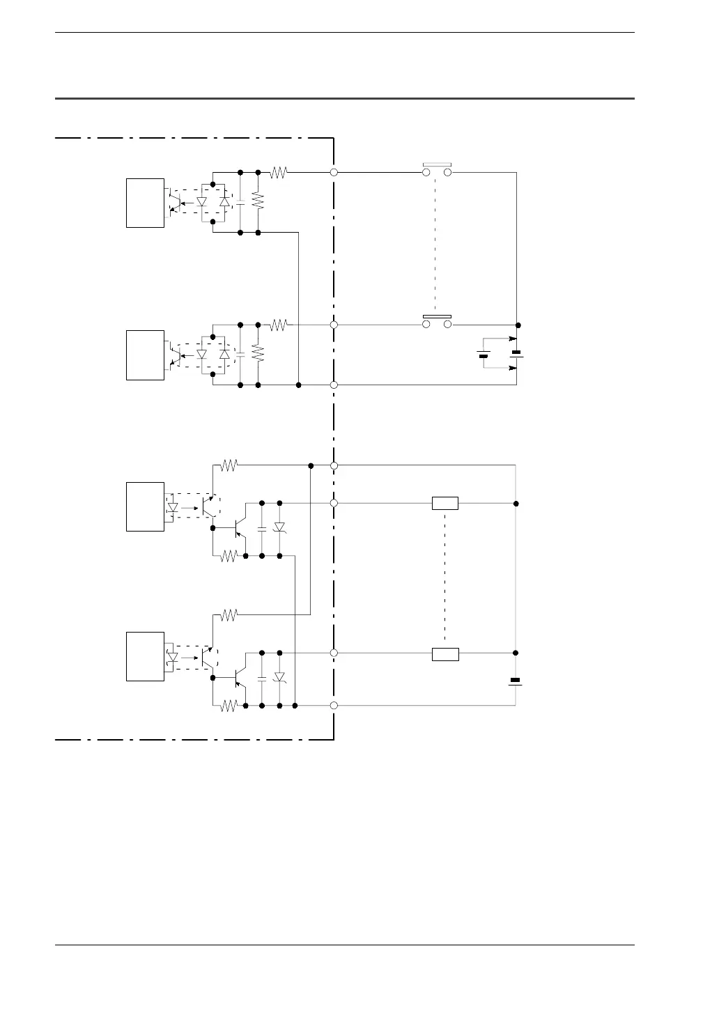
3.3 Internal Circuit Diagram
3.3.2.2 PNP Open Collector Type (E16P/E32P)
FP0-E16P/E32P
X20
X2n
COM
Y20
(+)
Y2n
Load
Load
5.6 k
Ω
5.6 k
Ω
Internal
circuit
Input side
Output side
Internal
circuit
Internal
circuit
Internal
circuit
(-)
24 V DC
1k
Ω
1k
Ω
24 V DC
(
*
Note)
.
Notes
D
Either positive or negative polarity is possible for the input
voltage supply.
D
The I/O number given above is the I/O number when the
expansion I/O unit is installed as the first expansion unit
(
*
section 5.3).

Table of Contents

Related product manuals