EasyManua.ls Logo

NAiS FP0-C14RS

Default Icon
173 pages
To Next Page IconTo Next Page
To Next Page IconTo Next Page
To Previous Page IconTo Previous Page
To Previous Page IconTo Previous Page
Loading...
Expansion I/O Units
FP0
3-16
Matsushita Automation Controls
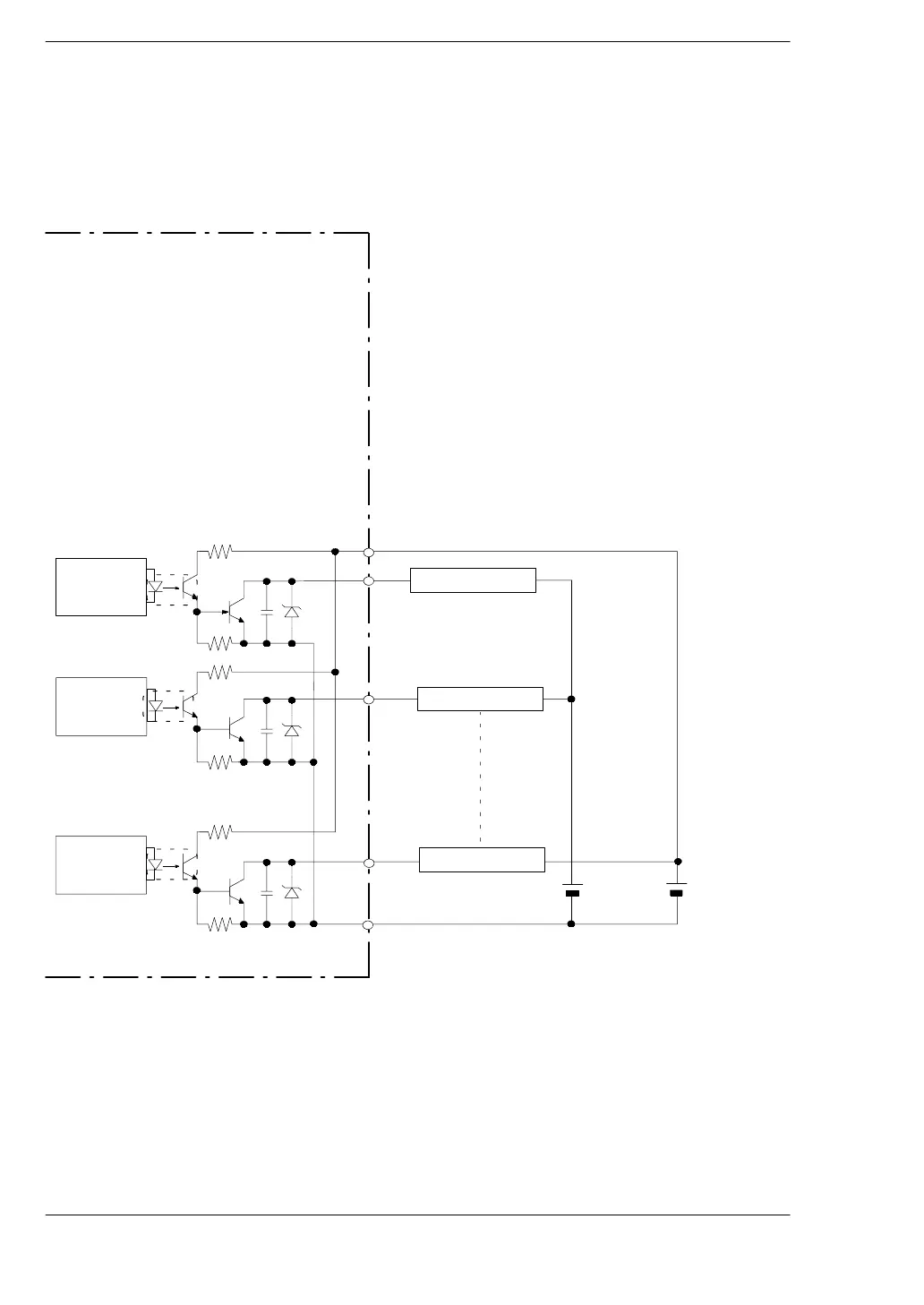
3.3 Internal Circuit Diagram
When the load voltage differs from the 24 V DC external power supply for the
driving the internal circuit
Other than 24 V DC load voltage, 5 V DC and 12 V DC and other load voltages can be
connected.
FP0-E8YT/E16YT
Y20
(+)
Y21
(-)
Y2n
24 V DC
(External
power supply
for driving
internal circuit)
5V DC
(Rated load
voltage)
Internal circuit
Internal circuit
Internal circuit
Load (for 24 V DC)
Load (for 5 V )
Load (for 5 V )
Output side
.
Note
The output number given above is the output number when the
expansion output unit is installed as the first expansion unit
(
*
section 5.3).

Table of Contents

Related product manuals