EasyManua.ls Logo

NEC MultiSync M981 - Wiring Diagram

NEC MultiSync M981
113 pages
Print Icon
To Next Page IconTo Next Page
To Next Page IconTo Next Page
To Previous Page IconTo Previous Page
To Previous Page IconTo Previous Page
Loading...
English−28
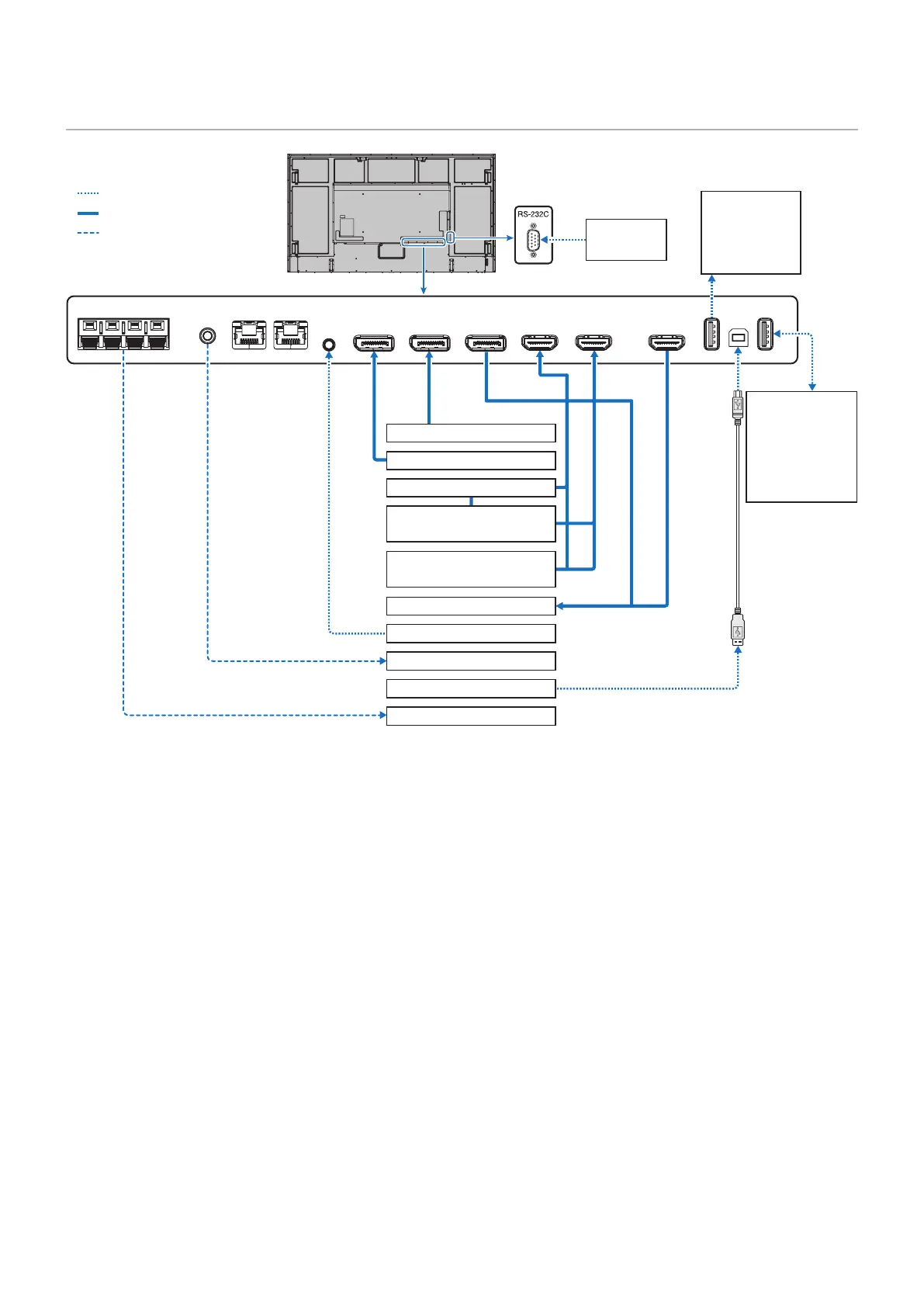
Wiring Diagram
EXTERNAL SPEAKER
USB-A
DisplayPort
IN 1
DisplayPort
IN 2
DisplayPort
OUT
HDMI IN 1
(ARC)
HDMI IN 2 HDMI OUT
LAN 1LAN 2
AUDIO OUT
USB-B
SERVICE
REMOTE
IN
Dotted lines = other signal
Solid lines = video signal
Dashed lines = audio signal
USB storage
device or
USB color sensor.
Devices that
require power supply:
Ex: Multi
Presenter stick.
HDMI video player or
Computer (HDMI)
Blu-ray or
DVD Player (HDMI)
AV Amplier
Computer (DisplayPort)
USB devices
such as an
USB camera or
USB storage
device*
1
Computer (DisplayPort)
Second Monitor*
Sensor unit
Stereo Amplier
Computer USB*
1
Computer
(RS-232C)
External Speakers
*: Multiple monitors that are daisy-chained have a limit to the number of connectible monitors.
*
1
: The device connected to USB-B can use the device connected to USB-A. See the “Connecting a USB Device” on page 34.

Table of Contents

Related product manuals