EasyManua.ls Logo

NEC PC-8201 - Page 82

NEC PC-8201
136 pages
Print Icon
To Next Page IconTo Next Page
To Next Page IconTo Next Page
To Previous Page IconTo Previous Page
To Previous Page IconTo Previous Page
Loading...
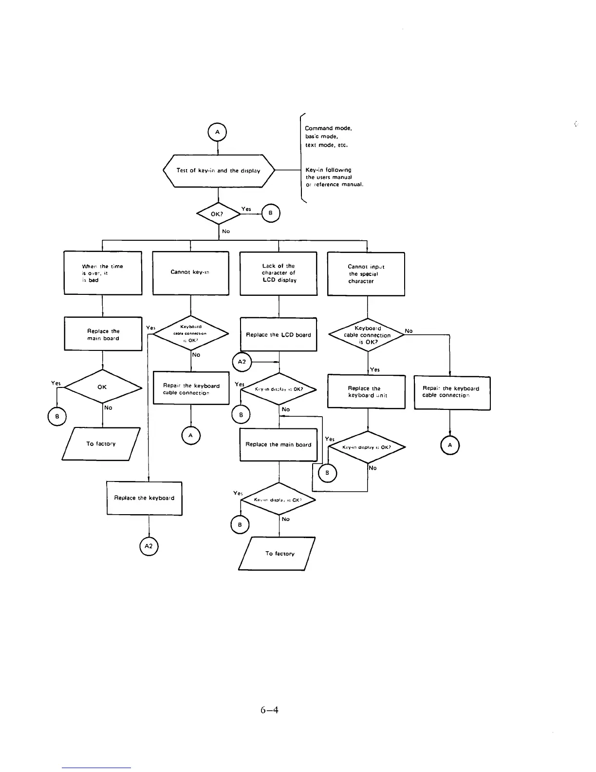
basic mode,
text mode, etc.
Test of
kev-in and the dtsplay
n
Key-in followtng
the users manual
o:
ceference manual.
I
I
I
I
Whe- the tlrne Lack of the Cannot mput
IS
o~e-. tt Cannot key-~n character of the specla1
1s
bad
LCD
drsplay character
Replace the
rnarn board
Replacc the LCD board
Cdble
connectcon Replace the
Repi the keyboard
keyboard
dntt cable connectto-
Replace the maln board
Replace the keyboard