EasyManua.ls Logo

Necta Snakky - Page 31

Necta Snakky
49 pages
Print Icon
To Next Page IconTo Next Page
To Next Page IconTo Next Page
To Previous Page IconTo Previous Page
To Previous Page IconTo Previous Page
Loading...
Filter menu - Summary
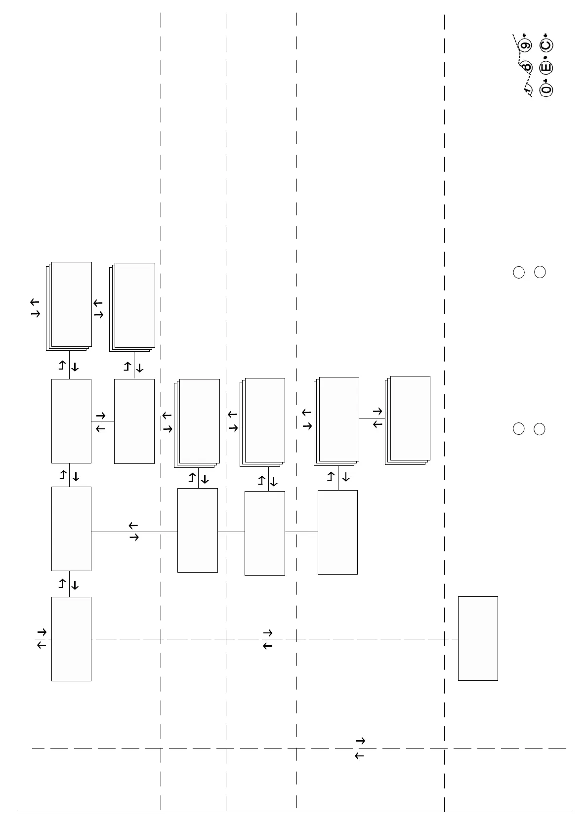
FILL>1.4 FILL>1.4.1 FILL>1.4.1.1 Selection ##
Display relatives Display sel. counter Disp. single counter Band # = ####
FILL>1.4.1.2 Selection ##
Disp. total counter Tot. = ###
FILL>1.4.2 Band 0+4
Count. by time bands Counter = ###
FILL>1.4.3 Compressor
Display fallures Counter = ###
FILL>1.4.4 FILL>1.4.4.1
Display coin mech data Disp. coin mech count.
FILL>1.4.4.2
Display cash counter
FILL>1.5
Del. relatives stats
FILL > 1.4 FILL > 1.4.1 FILL > 1.4.1.1 Вар. выбора ##
Отобр. отн. данных Отоб. счет. вар. выб. Отоб. счет. отд. вар. выб. Диапазон # = ####
FILL > 1.4.1.2 Вар. выбора ##
Отоб. итог. счетчика Итог. = ###
FILL > 1.4.2 Интервал 0+4
Счет. по врем. интерв. Счетчик = ###
FILL > 1.4.3 Компрессор
Просм. отказов Счетчик = ###
FILL > 1.4.4 FILL > 1.4.5.1
Отоб. данных м-прием. Отоб. счет. м-прием.
FILL > 1.4.4.2
Отоб. счет. нал. (оплат.)
FILL > 1.5
Удал. статис. отн. данных
ОТНОСИТЕЛЬНАЯ СТАТИСТИКА
Просмотр продаж с помощью однократного
выбора по каждому интервалу времени
и в итоговом виде
Просмотр итоговых продаж путем
однократного выбора
Просмотр итоговых продаж при нормальной
эксплуатации и в тестовом режиме
Отслеживаемые неисправности:
Компрессор
Coin mechanism (Монетный механизм)
Данные RAM
Probe (Датчик)
ДАННЫЕ МОНЕТОПРИЕМНИКА
(согласно используемому протоколу)
Устройства проверки и платежная система
(протокол Executive)
Оплачено и продано
Аудит BDV
Аудит MDB
NEXT FUNCTION (СЛУДУЮЩАЯ ФУНКЦИЯ)/
INCREASE DATA UNIT (МОДУЛЬ УВЕЛИЧЕНИЯ
ДАННЫХ) (+1)
CONFIRM DATA (ПОДТВЕРЖДЕНИЕ ДАННЫХ)/
CONFIRM FUNCTION (ФУНКЦИЯ ПОДТВЕРЖДЕНИЯ)
PREVIOUS FUNCTION (ПРЕДЫДУЩАЯ ФУНКЦИЯ)/
DECREASE DATA UNIT (МОДУЛЬ УМЕНЬШЕНИЯ
ДАННЫХ) (-1)
DELETE DATA (УДАЛЕНИЕ ДАННЫХ)/
EXIT FUNCTION (ФУНКЦИЯ ВЫХОДА)
9
C
O
E
NECTA VENDING SOLUTION SpA 29 0204 180-01

Related product manuals