EasyManua.ls Logo

Nibe SPLIT ACVM270 - Page 41

Nibe SPLIT ACVM270
64 pages
Print Icon
To Next Page IconTo Next Page
To Next Page IconTo Next Page
To Previous Page IconTo Previous Page
To Previous Page IconTo Previous Page
Loading...
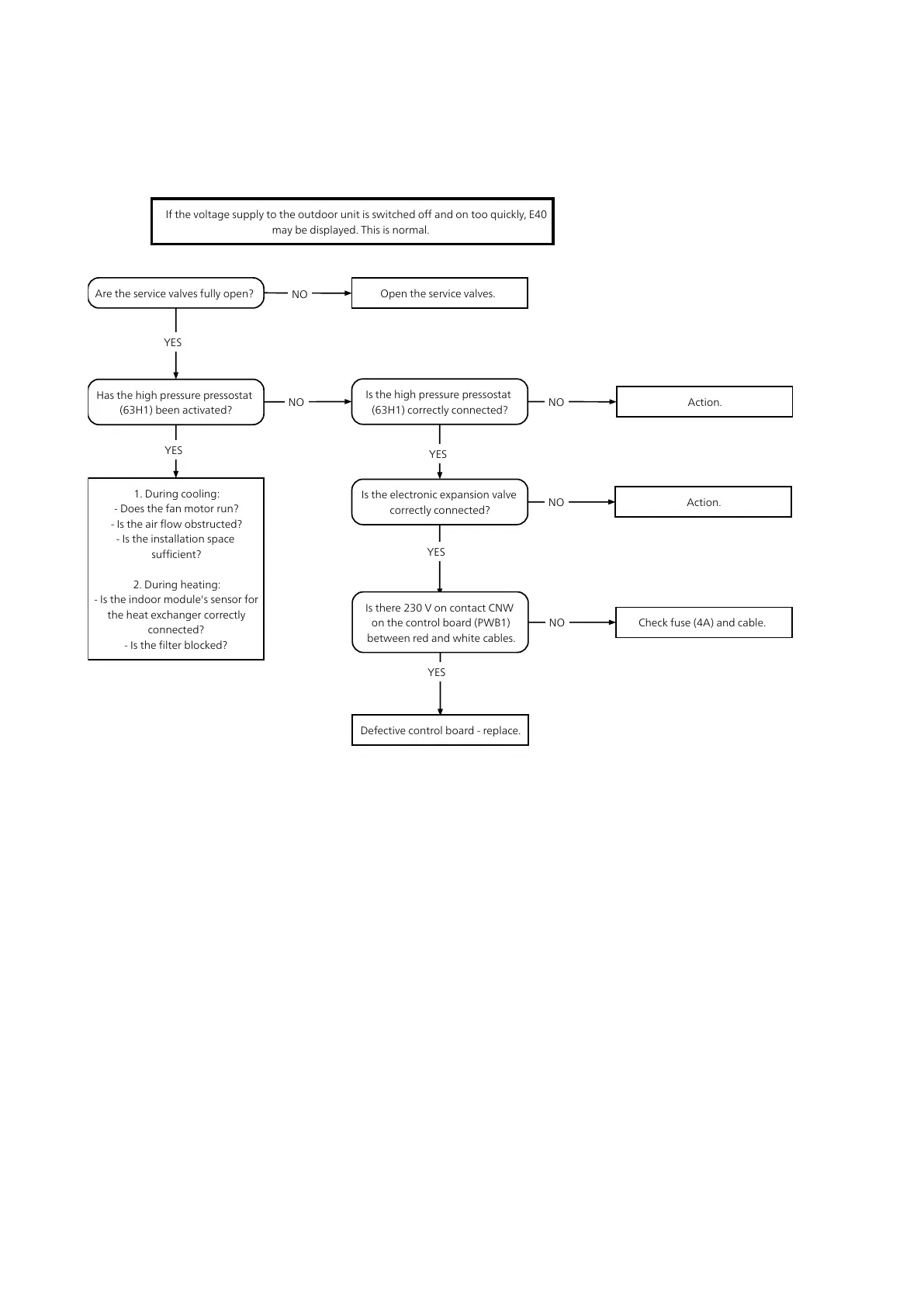
E40 - HP alarm
Are the service valves fully open?
YES
YES
YES
Is the electronic expansion valve
correctly connected?
Open the service valves.
Is the high pressure pressostat
(63H1) correctly connected?
Has the high pressure pressostat
(63H1) been activated?
Action.
NO
NO
NO
1. During cooling:
- Does the fan motor run?
- Is the air flow obstructed?
- Is the installation space
sufficient?
2. During heating:
- Is the indoor module's sensor for
the heat exchanger correctly
connected?
- Is the filter blocked?
If the voltage supply to the outdoor unit is switched off and on too quickly, E40
may be displayed. This is normal.
Action.
NO
YES
YES
Is there 230 V on contact CNW
on the control board (PWB1)
between red and white cables.
Defective control board - replace.
Check fuse (4A) and cable.
NO
41Chapter 5 | TroubleshootingNIBE SPLIT ACVM270