EasyManua.ls Logo

Nibe SPLIT ACVM270 - Troubleshooting Guide

Nibe SPLIT ACVM270
64 pages
Print Icon
To Next Page IconTo Next Page
To Next Page IconTo Next Page
To Previous Page IconTo Previous Page
To Previous Page IconTo Previous Page
Loading...
Troubleshooting guide
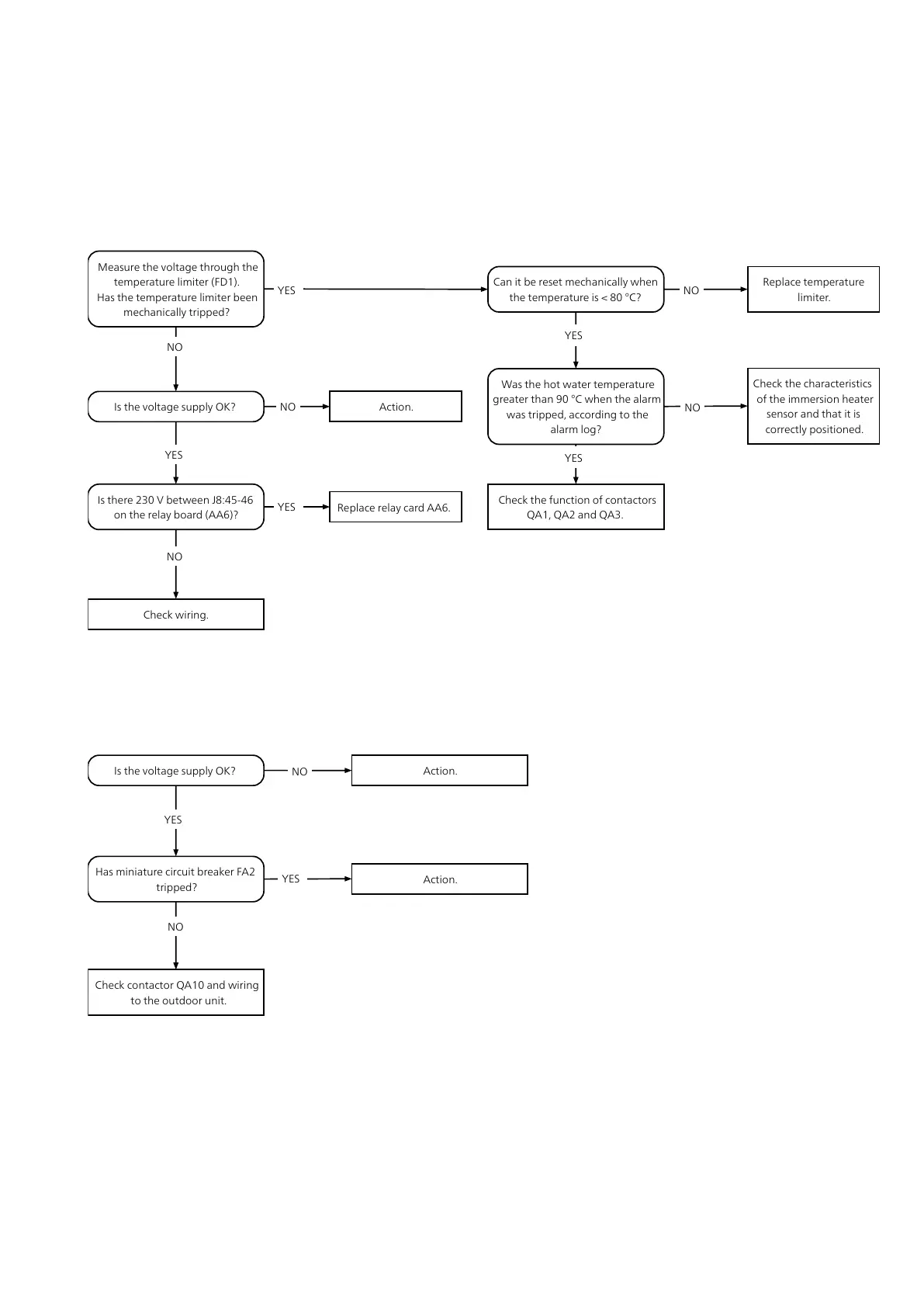
3 - Thermal cutout
Measure the voltage through the
temperature limiter (FD1).
Has the temperature limiter been
mechanically tripped?
NO
YES
NO
Is there 230 V between J8:45-46
on the relay board (AA6)?
Check wiring.
Can it be reset mechanically when
the temperature is < 80 °C?
Is the voltage supply OK?
Replace relay card AA6.
YES
NO
YES
Was the hot water temperature
greater than 90 °C when the alarm
was tripped, according to the
alarm log?
Action.
Replace temperature
limiter.
NO
YES
Check the function of contactors
QA1, QA2 and QA3.
YES
Check the characteristics
of the immersion heater
sensor and that it is
correctly positioned.
NO
4 - OU power failure
Is the voltage supply OK?
YES
NO
Check contactor QA10 and wiring
to the outdoor unit.
Action.
Action.
Has miniature circuit breaker FA2
tripped?
NO
YES
NIBE SPLIT ACVM270Chapter 5 | Troubleshooting34