EasyManua.ls Logo

Nibe SPLIT ACVM270 - Page 35

Nibe SPLIT ACVM270
64 pages
Print Icon
To Next Page IconTo Next Page
To Next Page IconTo Next Page
To Previous Page IconTo Previous Page
To Previous Page IconTo Previous Page
Loading...
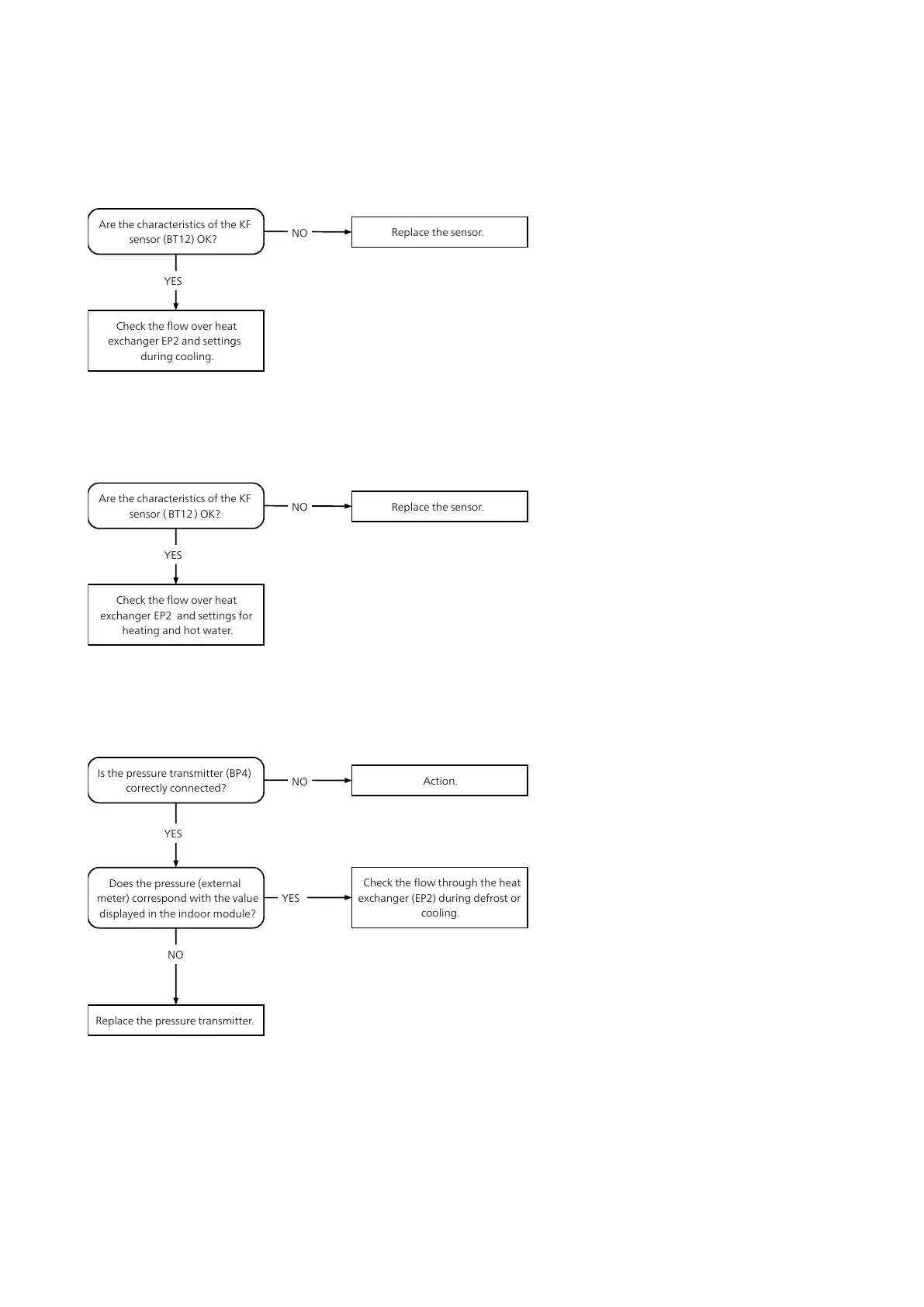
5 - Low condenser out
Are the characteristics of the KF
sensor (BT12) OK?
YES
Replace the sensor.
Check the flow over heat
exchanger EP2 and settings
during cooling.
NO
6 - High condenser out
Are the characteristics of the KF
sensor ( BT12 ) OK?
YES
Replace the sensor.
Check the flow over heat
exchanger EP2 and settings for
heating and hot water.
NO
7 - Anti freeze HX
Is the pressure transmitter (BP4)
correctly connected?
YES
NO
Replace the pressure transmitter.
Action.
Check the flow through the heat
exchanger (EP2) during defrost or
cooling.
Does the pressure (external
meter) correspond with the value
displayed in the indoor module?
NO
YES
35Chapter 5 | TroubleshootingNIBE SPLIT ACVM270