EasyManua.ls Logo

Nibe SPLIT ACVM270 - Page 36

Nibe SPLIT ACVM270
64 pages
Print Icon
To Next Page IconTo Next Page
To Next Page IconTo Next Page
To Previous Page IconTo Previous Page
To Previous Page IconTo Previous Page
Loading...
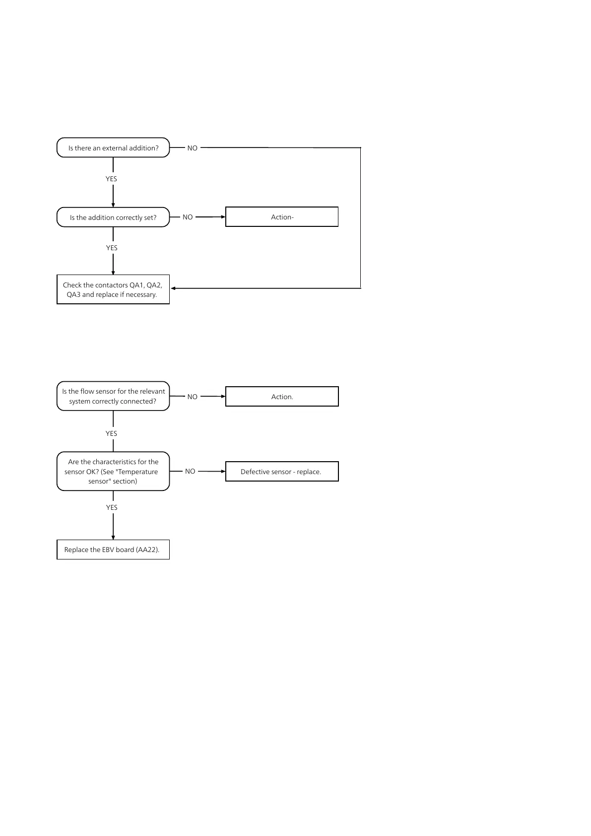
8 - High HW temp. 9 High AH temp.
Is there an external addition?
YES
YES
Check the contactors QA1, QA2,
QA3 and replace if necessary.
Action-
Is the addition correctly set?
NO
NO
10 - High Supply temp. 1, 11 High Supply temp. 2
Is the flow sensor for the relevant
system correctly connected?
YES
YES
Replace the EBV board (AA22).
Action.
Defective sensor - replace.
Are the characteristics for the
sensor OK? (See "Temperature
sensor" section)
NO
NO
NIBE SPLIT ACVM270Chapter 5 | Troubleshooting36