EasyManua.ls Logo

Nibe SPLIT ACVM270 - Page 37

Nibe SPLIT ACVM270
64 pages
Print Icon
To Next Page IconTo Next Page
To Next Page IconTo Next Page
To Previous Page IconTo Previous Page
To Previous Page IconTo Previous Page
Loading...
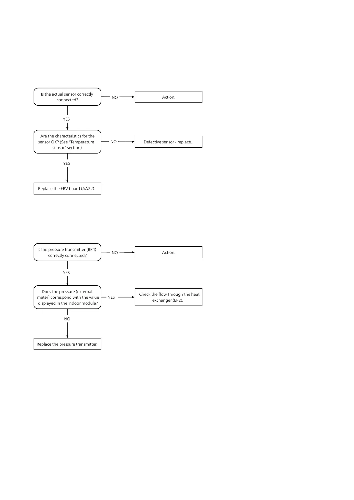
30 - S. fault Outdoor, 32 - S. fault Cond out, 33 - S. fault Liquid line, 34 - S. fault HW, 35 - S.
fault AH, 36 - S. fault supply 1, 37 - S. fault supply 2
Is the actual sensor correctly
connected?
YES
YES
Replace the EBV board (AA22).
Action.
Defective sensor - replace.
Are the characteristics for the
sensor OK? (See "Temperature
sensor" section)
NO
NO
31 - S. fault HP
Is the pressure transmitter (BP4)
correctly connected?
YES
NO
Replace the pressure transmitter.
Action.
Check the flow through the heat
exchanger (EP2).
Does the pressure (external
meter) correspond with the value
displayed in the indoor module?
NO
YES
37Chapter 5 | TroubleshootingNIBE SPLIT ACVM270