EasyManua.ls Logo

Nibe SPLIT ACVM270 - Page 38

Nibe SPLIT ACVM270
64 pages
Print Icon
To Next Page IconTo Next Page
To Next Page IconTo Next Page
To Previous Page IconTo Previous Page
To Previous Page IconTo Previous Page
Loading...
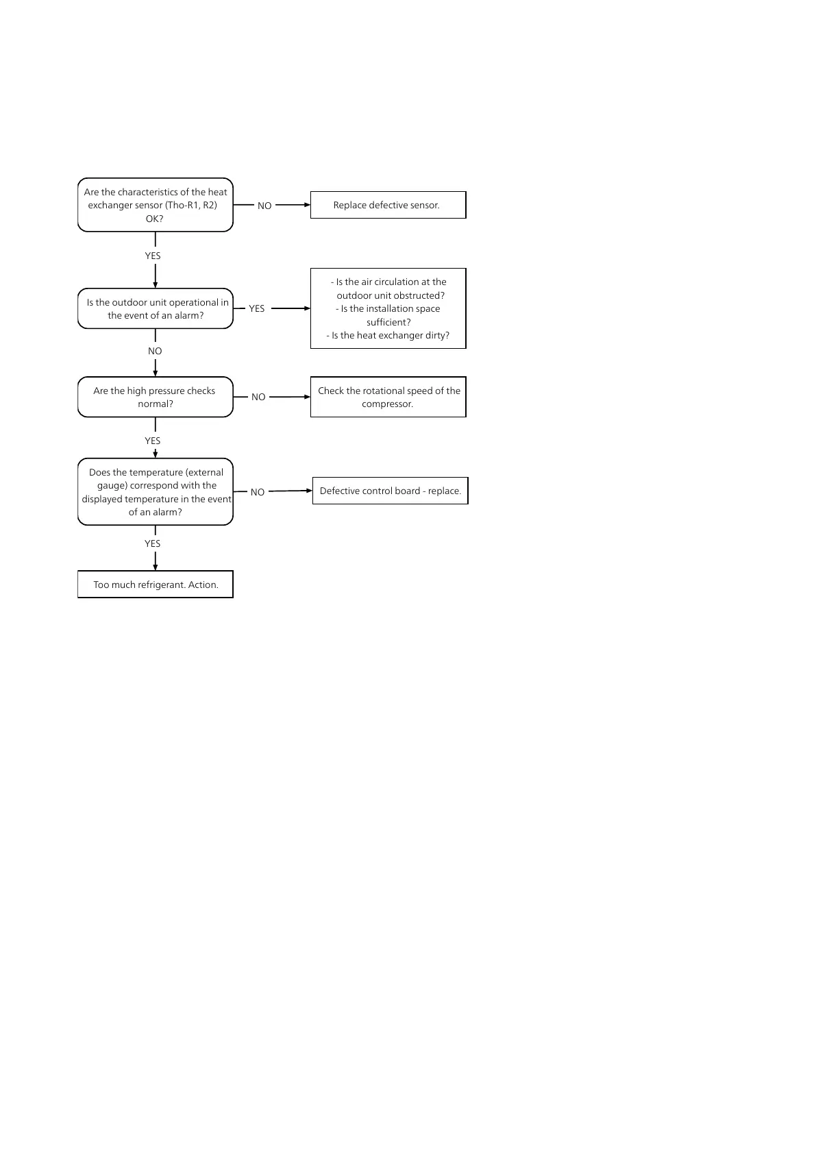
E35 - High HX temp
Are the characteristics of the heat
exchanger sensor (Tho-R1, R2)
OK?
YES
NO
YES
Are the high pressure checks
normal?
Does the temperature (external
gauge) correspond with the
displayed temperature in the event
of an alarm?
Too much refrigerant. Action.
Replace defective sensor.
- Is the air circulation at the
outdoor unit obstructed?
- Is the installation space
sufficient?
- Is the heat exchanger dirty?
Is the outdoor unit operational in
the event of an alarm?
Check the rotational speed of the
compressor.
Defective control board - replace.
NO
YES
NO
NO
YES
NIBE SPLIT ACVM270Chapter 5 | Troubleshooting38