EasyManua.ls Logo

Nibe SPLIT ACVM270 - Page 39

Nibe SPLIT ACVM270
64 pages
Print Icon
To Next Page IconTo Next Page
To Next Page IconTo Next Page
To Previous Page IconTo Previous Page
To Previous Page IconTo Previous Page
Loading...
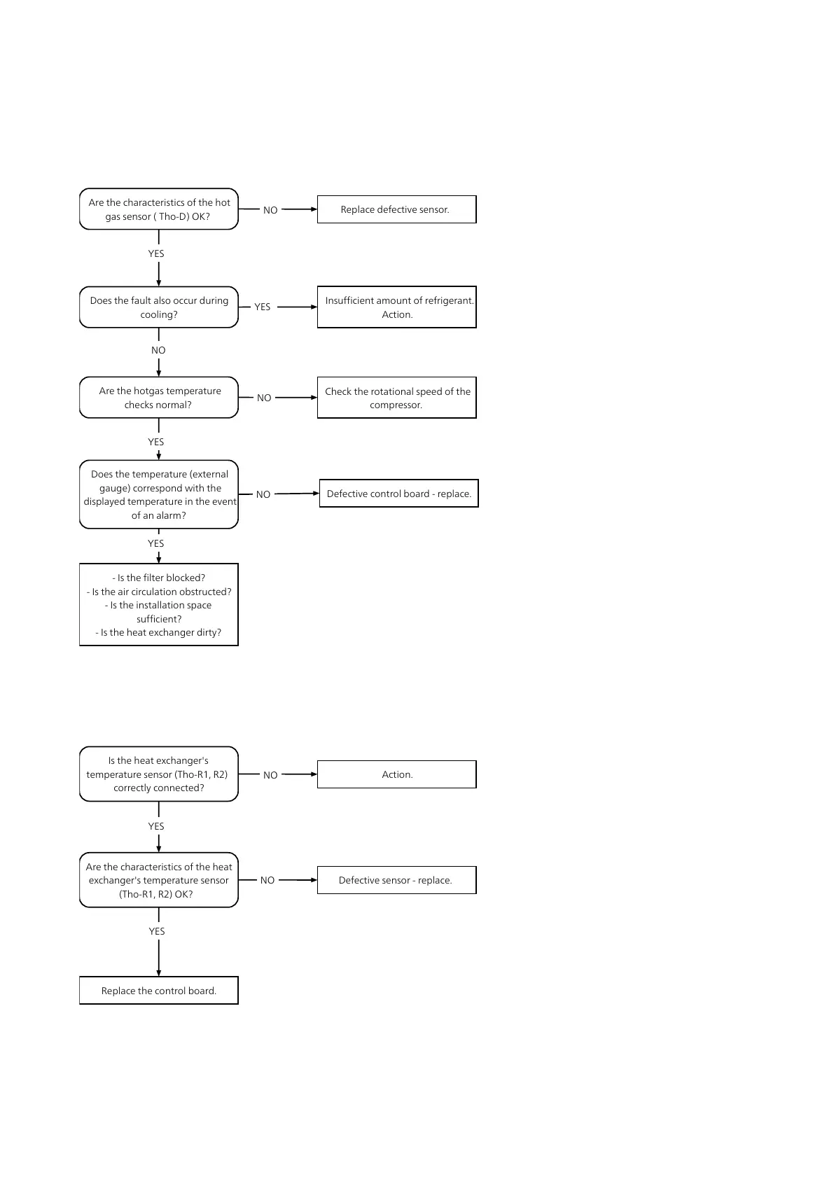
E36 - Permanent Hotgas
Are the characteristics of the hot
gas sensor ( Tho-D) OK?
YES
NO
YES
Are the hotgas temperature
checks normal?
Does the temperature (external
gauge) correspond with the
displayed temperature in the event
of an alarm?
- Is the filter blocked?
- Is the air circulation obstructed?
- Is the installation space
sufficient?
- Is the heat exchanger dirty?
Replace defective sensor.
Insufficient amount of refrigerant.
Action.
Does the fault also occur during
cooling?
Check the rotational speed of the
compressor.
Defective control board - replace.
NO
YES
NO
NO
YES
E37 - S. fault Tho-R
Is the heat exchanger's
temperature sensor (Tho-R1, R2)
correctly connected?
YES
YES
Replace the control board.
Action.
Defective sensor - replace.
Are the characteristics of the heat
exchanger's temperature sensor
(Tho-R1, R2) OK?
NO
NO
39Chapter 5 | TroubleshootingNIBE SPLIT ACVM270