EasyManua.ls Logo

Nokia 2630 RM-298 - No Backlight for Display or Keys

Nokia 2630 RM-298
174 pages
To Next Page IconTo Next Page
To Next Page IconTo Next Page
To Previous Page IconTo Previous Page
To Previous Page IconTo Previous Page
Loading...
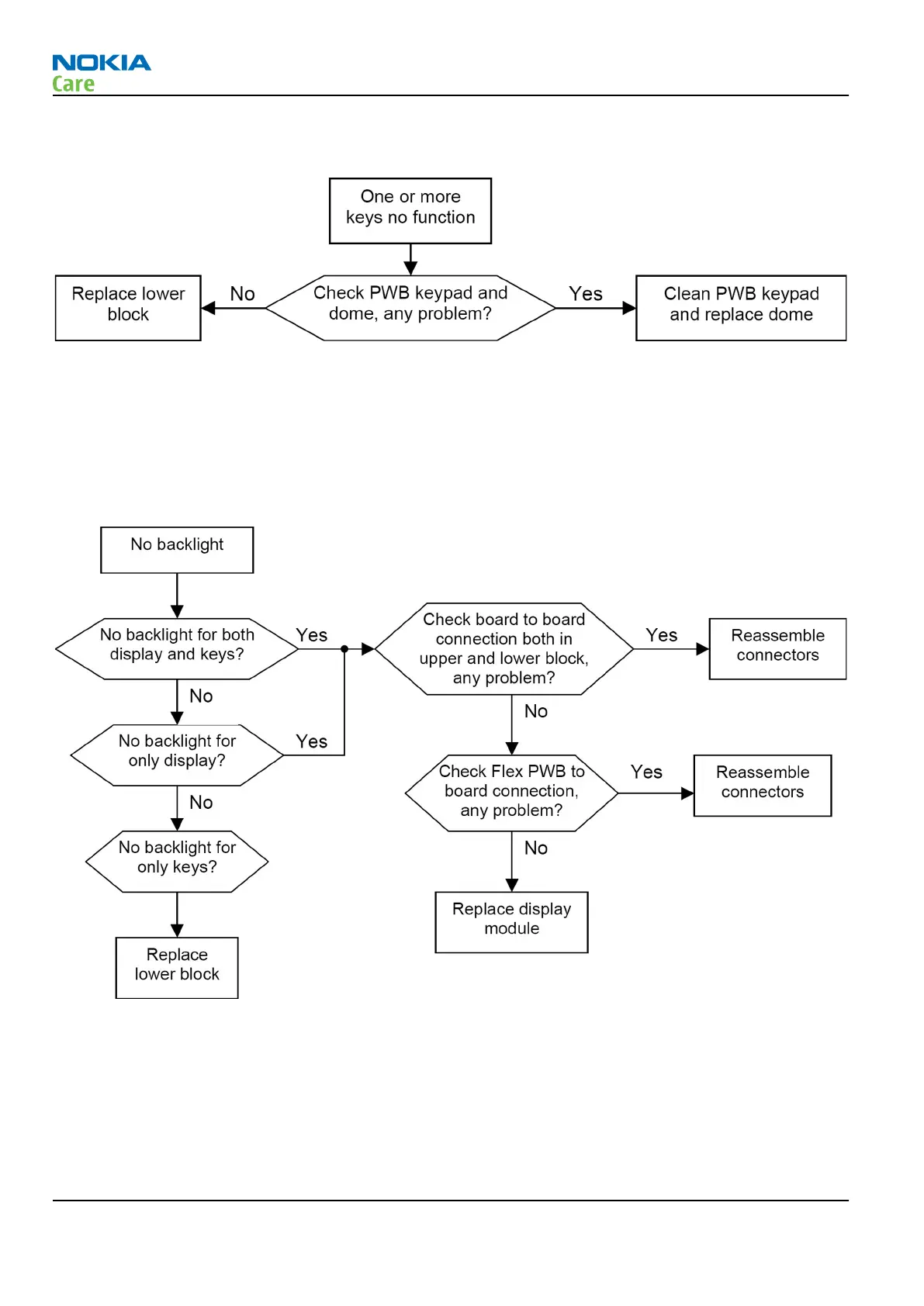
Troubleshooting flow
No backlight for display or/and keys
Context
There are 3 kinds of statuses: No backlight for both display and keys; No backlight for only display; No
backlight for only keys.
Troubleshooting flow
RM-298; RM-299
Baseband Troubleshooting Instructions
Page 3 –18 COMPANY CONFIDENTIAL Issue 1
Copyright © 2007 Nokia. All rights reserved.

Table of Contents

Related product manuals