EasyManua.ls Logo

Nokia 3000 - Microsd Card Troubleshooting

Nokia 3000
144 pages
Print Icon
To Next Page IconTo Next Page
To Next Page IconTo Next Page
To Previous Page IconTo Previous Page
To Previous Page IconTo Previous Page
Loading...
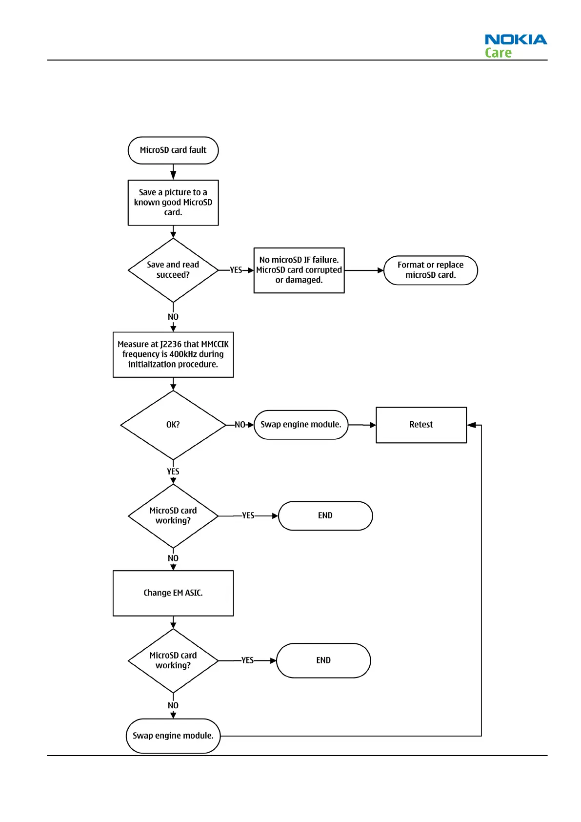
MicroSD card troubleshooting
Troubleshooting flow
RM-781
BB Troubleshooting and Manual Tuning Guide
Issue 1 COMPANY CONFIDENTIAL Page 3 – 19
Copyright © 2011 Nokia. All rights reserved.

Table of Contents

Related product manuals