EasyManua.ls Logo

Nokia 6120 classic - RX GSM900 Troubleshooting

Nokia 6120 classic
192 pages
To Next Page IconTo Next Page
To Next Page IconTo Next Page
To Previous Page IconTo Previous Page
To Previous Page IconTo Previous Page
Loading...
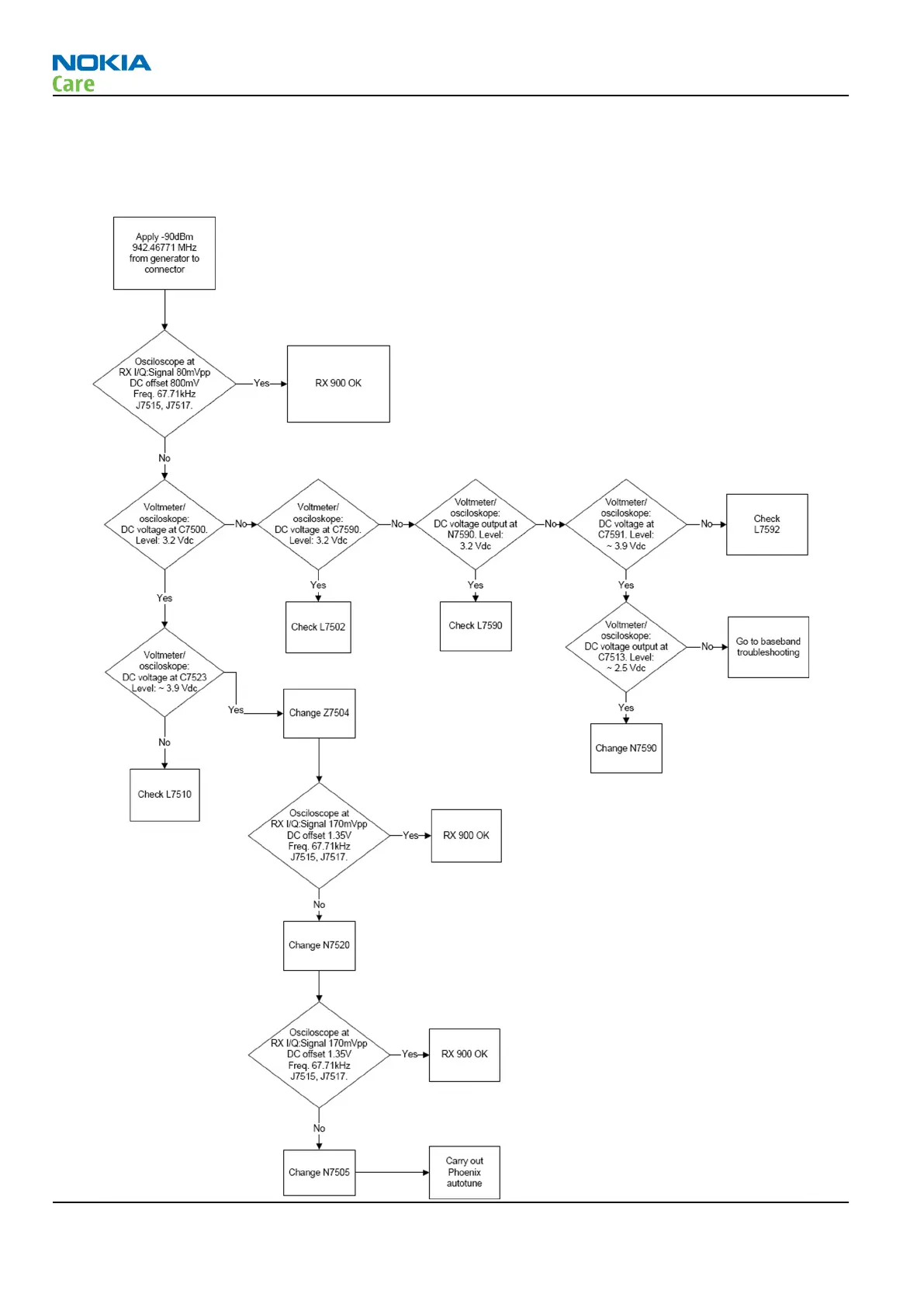
RX GSM900 troubleshooting
Troubleshooting flow
RM-243
RF troubleshooting
Page 4 –14 COMPANY CONFIDENTIAL Issue 1
Copyright © 2007 Nokia. All rights reserved.

Table of Contents

Other manuals for Nokia 6120 classic

Related product manuals