EasyManua.ls Logo

Nokia 6120 classic - Music Player and Audio Settings

Nokia 6120 classic
192 pages
To Next Page IconTo Next Page
To Next Page IconTo Next Page
To Previous Page IconTo Previous Page
To Previous Page IconTo Previous Page
Loading...
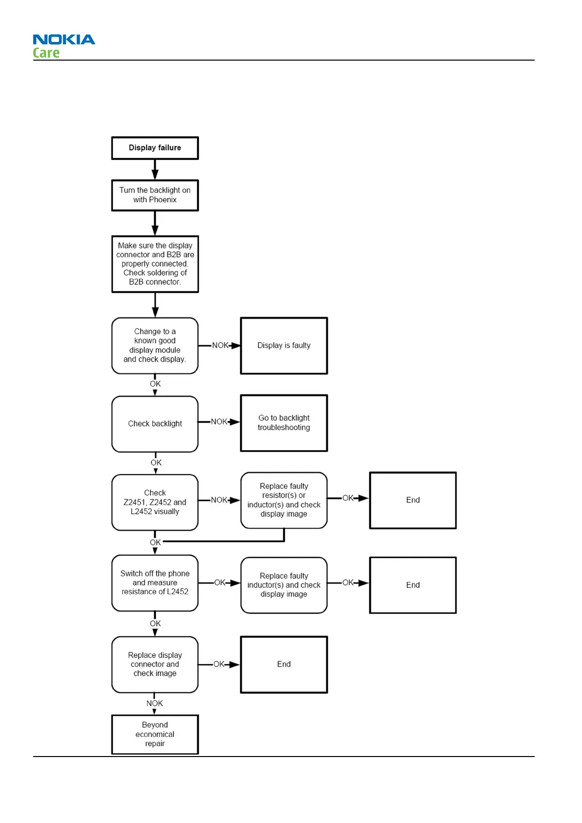
Display troubleshooting
Troubleshooting flow
RM-243
BB Troubleshooting and Manual Tuning Guide
Page 3 –24 COMPANY CONFIDENTIAL Issue 1
Copyright © 2007 Nokia. All rights reserved.

Table of Contents

Other manuals for Nokia 6120 classic

Related product manuals