EasyManua.ls Logo

Nokia 6120 classic - Flash Programming Fault Troubleshooting

Nokia 6120 classic
192 pages
To Next Page IconTo Next Page
To Next Page IconTo Next Page
To Previous Page IconTo Previous Page
To Previous Page IconTo Previous Page
Loading...
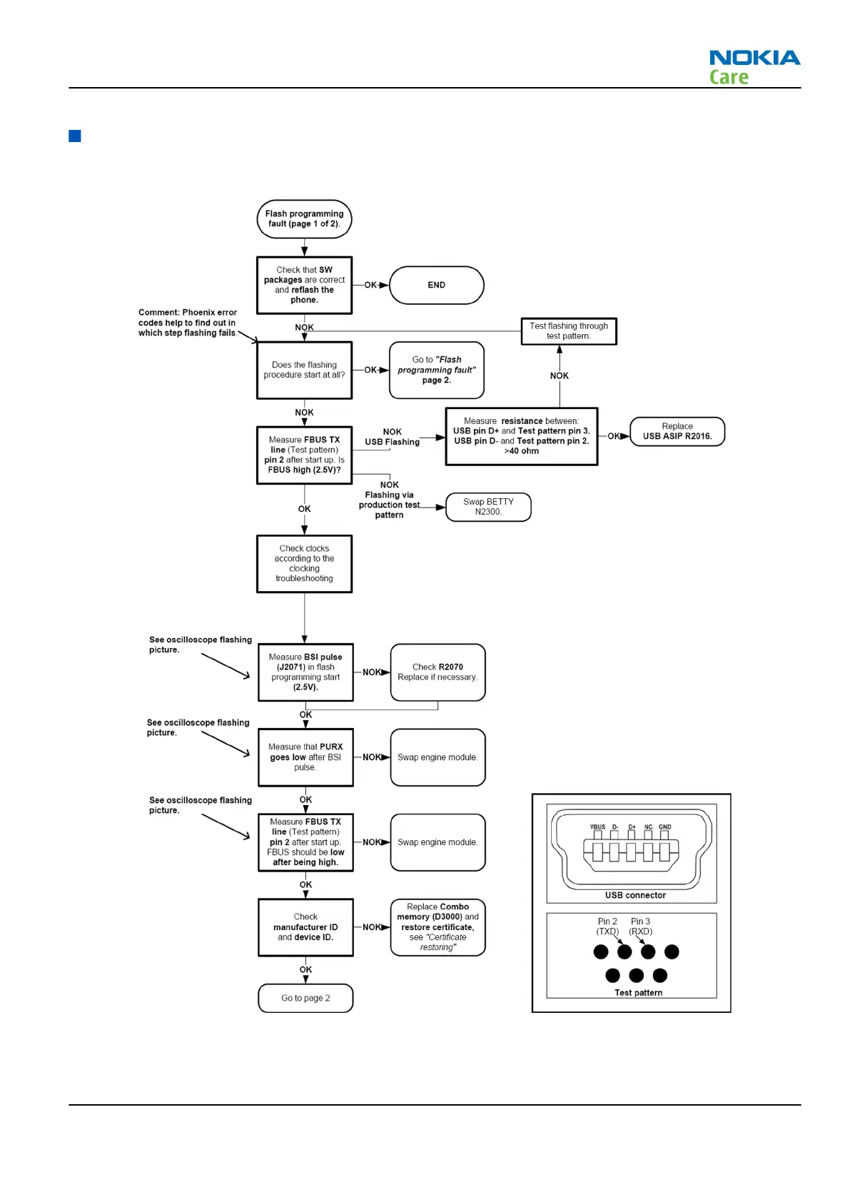
Flash programming fault troubleshooting
Part 1
RM-243
BB Troubleshooting and Manual Tuning Guide
Issue 1 COMPANY CONFIDENTIAL Page 3 –11
Copyright © 2007 Nokia. All rights reserved.

Table of Contents

Other manuals for Nokia 6120 classic

Related product manuals