EasyManua.ls Logo

Nokia 6120 classic - WCDMA Transmitter Troubleshooting Flowchart; RF Tunings; Introduction to RF Tunings

Nokia 6120 classic
192 pages
To Next Page IconTo Next Page
To Next Page IconTo Next Page
To Previous Page IconTo Previous Page
To Previous Page IconTo Previous Page
Loading...
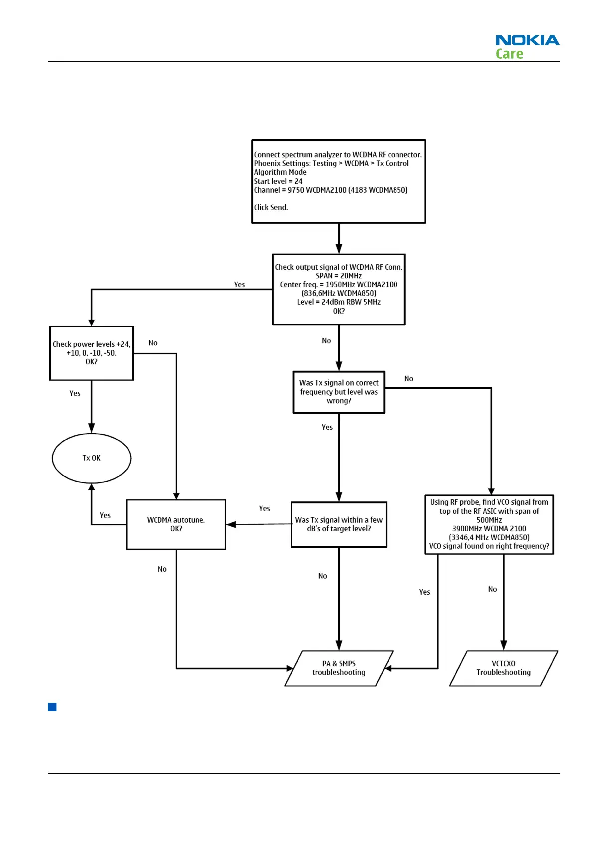
WCDMA transmitter troubleshooting flowchart
Troubleshooting flow
RF tunings
Introduction to RF tunings
Important: Only perform RF tunings if:
RM-243
RF troubleshooting
Issue 1 COMPANY CONFIDENTIAL Page 4 –29
Copyright © 2007 Nokia. All rights reserved.

Table of Contents

Other manuals for Nokia 6120 classic

Related product manuals