EasyManua.ls Logo

Nokia RM-598 - Page 112

Nokia RM-598
166 pages
Print Icon
To Next Page IconTo Next Page
To Next Page IconTo Next Page
To Previous Page IconTo Previous Page
To Previous Page IconTo Previous Page
Loading...
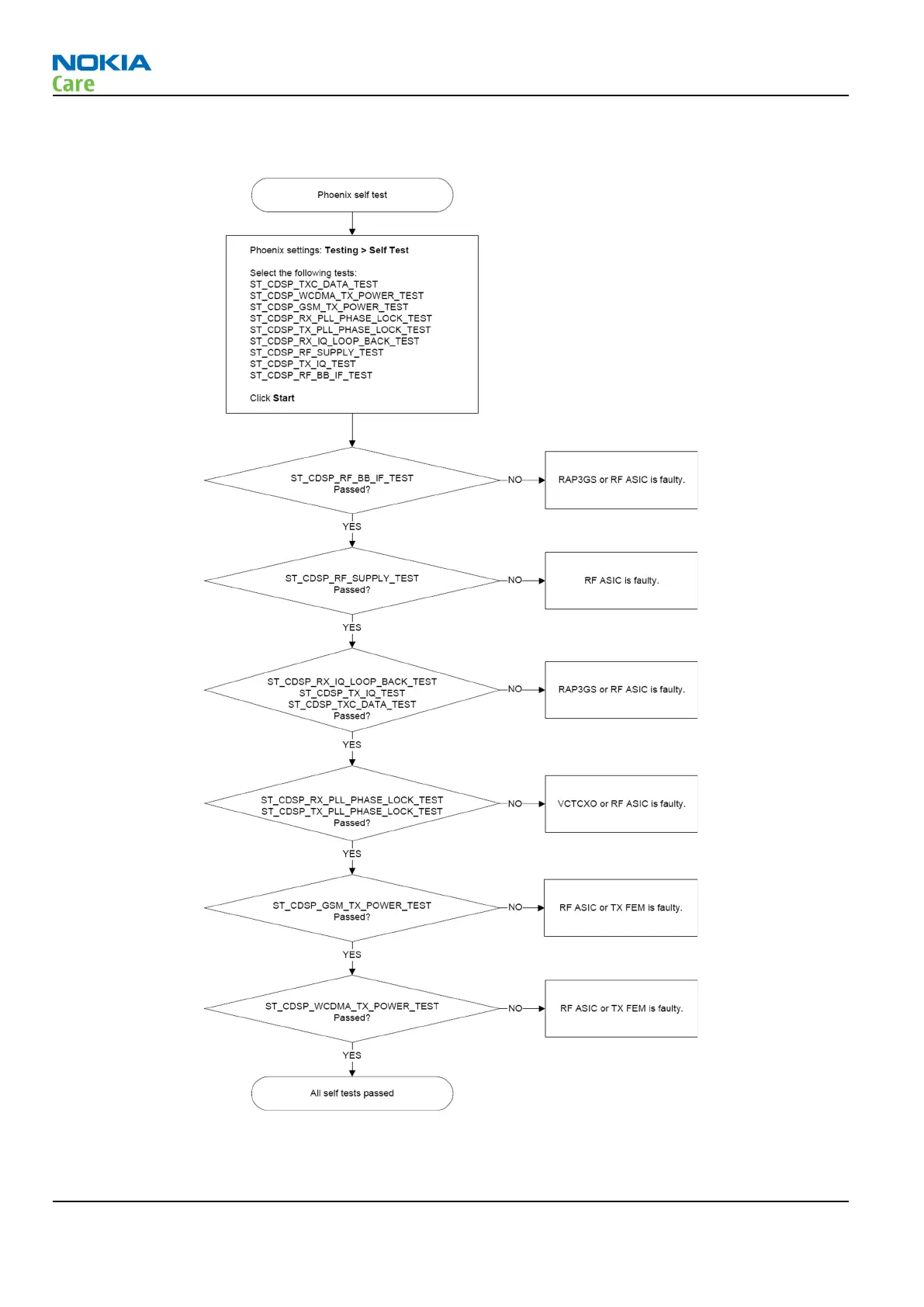
Troubleshooting flow
RM-598; RM-604
RF Troubleshooting
Page 4 –10 COMPANY CONFIDENTIAL Issue 1
Copyright © 2009 Nokia. All rights reserved.

Table of Contents

Related product manuals