EasyManua.ls Logo

Nokia RM-598 - USB Data Interface Troubleshooting

Nokia RM-598
166 pages
Print Icon
To Next Page IconTo Next Page
To Next Page IconTo Next Page
To Previous Page IconTo Previous Page
To Previous Page IconTo Previous Page
Loading...
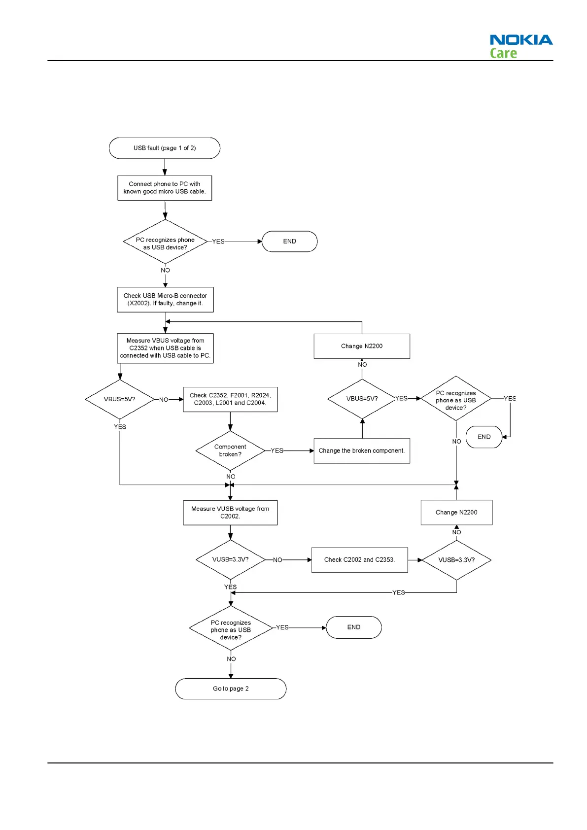
USB data interface troubleshooting
Troubleshooting flow - Page 1 of 2
RM-598; RM-604
BB Troubleshooting and Manual Tuning Guide
Issue 1 COMPANY CONFIDENTIAL Page 3 –23
Copyright © 2009 Nokia. All rights reserved.

Table of Contents

Related product manuals