EasyManua.ls Logo

NTI Matrix - Page 34

Default Icon
72 pages
Print Icon
To Next Page IconTo Next Page
To Next Page IconTo Next Page
To Previous Page IconTo Previous Page
To Previous Page IconTo Previous Page
Loading...
Installation and Operation Instructions Matrix
34
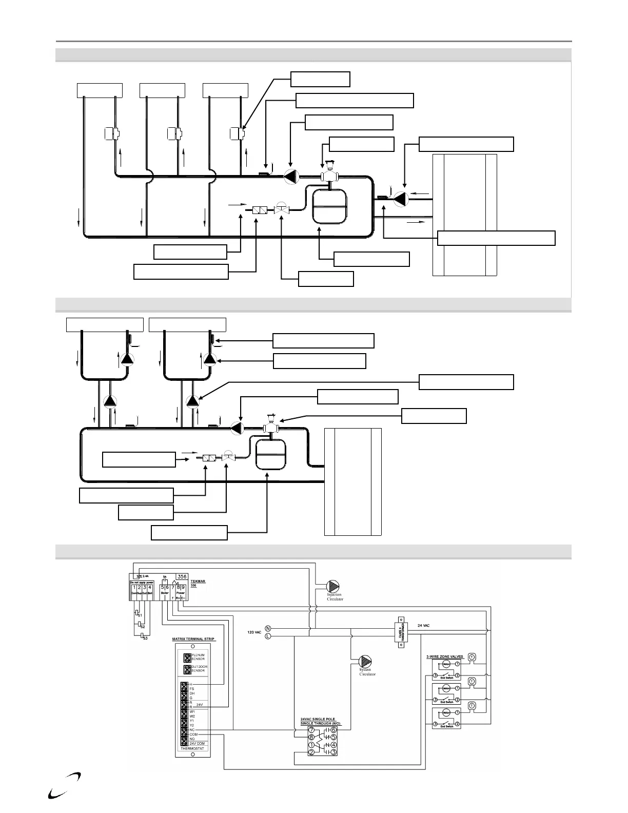
Figure 10-5(a) Plumbing Single Temperature Zones (w/ Injection System)
Figure 10-5(b) Plumbing Multiple Temperature Zones (w/ Injection System)
Figure 10-5(c) Wiring Injection System (w/ Tekmar 356 Controller)
Zone #3
Zone #2
Zone #1
NTI
Zone Valves
System Circulator
Expansion Tank
Feed Valve
Make-up Water
Backflow Preventer
Temperature Sensor (S1)
Temperature Sensor (S3)
Air Separator
Injection Circulator
Backflow Preventer
Boiler Circulator
Expansion Tank
Feed Valve
Make-up Water
System Circulators
Temperature Sensors
Air Separator
Injection Circulators
NTI
Low Temp. Zones
High Temp. Zones

Related product manuals