EasyManua.ls Logo

NTI Matrix - Page 33

Default Icon
72 pages
Print Icon
To Next Page IconTo Next Page
To Next Page IconTo Next Page
To Previous Page IconTo Previous Page
To Previous Page IconTo Previous Page
Loading...
Matrix Installation and Operation Instructions
33
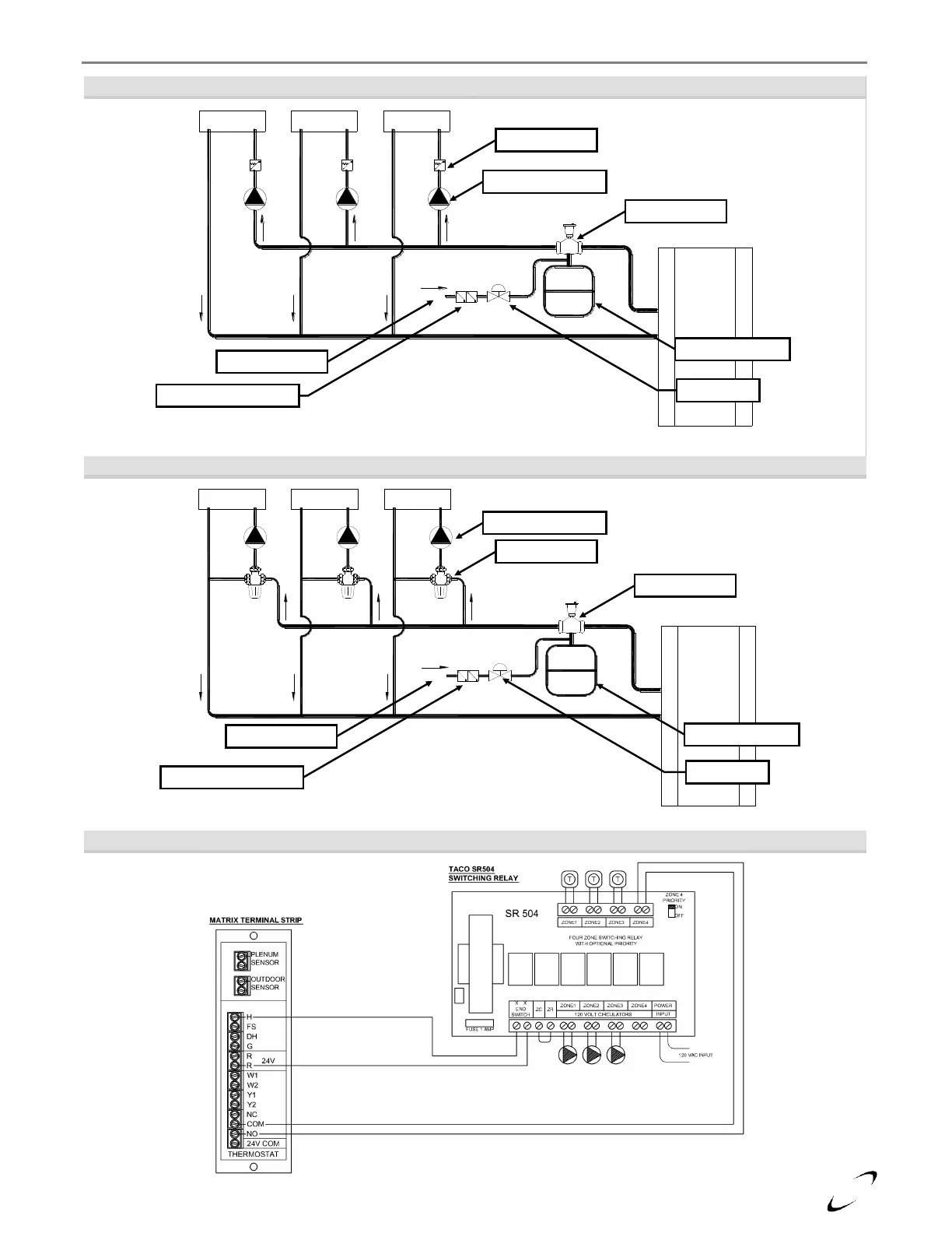
Figure 10-4(a) Plumbing High Temperature Zones (w/ Zone Circulators)
Figure 10-4(b) Plumbing Low Temperature Zones (w/ Mixing Valves)
Figure 10-4(c) Wiring Zones (w/ Zone Pump Controller)
NTI
NTI
Zone #3
Zone #2
Zone #1
Check Valves
Zone Circulators
Air Separator
Expansion Tank
Feed Valve
Make-up Water
Backflow Preventer
M
H
C
H
M
C
C
M
H
Temp #3
Temp #2
Temp #1
Mixing Valves
Zone Circulators
Air Separator
Expansion Tank
Feed Valve
Make-up Water
Backflow Preventer

Related product manuals