EasyManua.ls Logo

NTI TRX110C - Page 56

Default Icon
132 pages
Print Icon
To Next Page IconTo Next Page
To Next Page IconTo Next Page
To Previous Page IconTo Previous Page
To Previous Page IconTo Previous Page
Loading...
56
420012001500 - 03182024 - Rev. 04
THERMOSTAT 2
THERMOSTAT 1
RETURN TEMP. PROBE
WIFI
OUTLET TEMP. PROBE
OUTDOOR SENSOR
eBUS2 +24V
eBUS2 GND
TANK SENSOR
SYSTEM SENSOR
FLUE TEMP. PROBE
AIR PRESSURE SW
FLAME SENSOR
HMI
FLOW METER
WATER PRESSURE SENSOR
ACP MAIN BOARD
JUNCTION BOX
X1-10
L2L1
DIVERTER
VALVE
GAS VALVE
SPARK GENERATOR
COMBUSTION BLOWER
BOILER PUMP
IGNITOR
ZN 1 - PUMP/VLV
ZN 2 - PUMP/VLV
CH PUMP
DHW PUMP
X1-9
120VAC 60 Hz
1 Ph
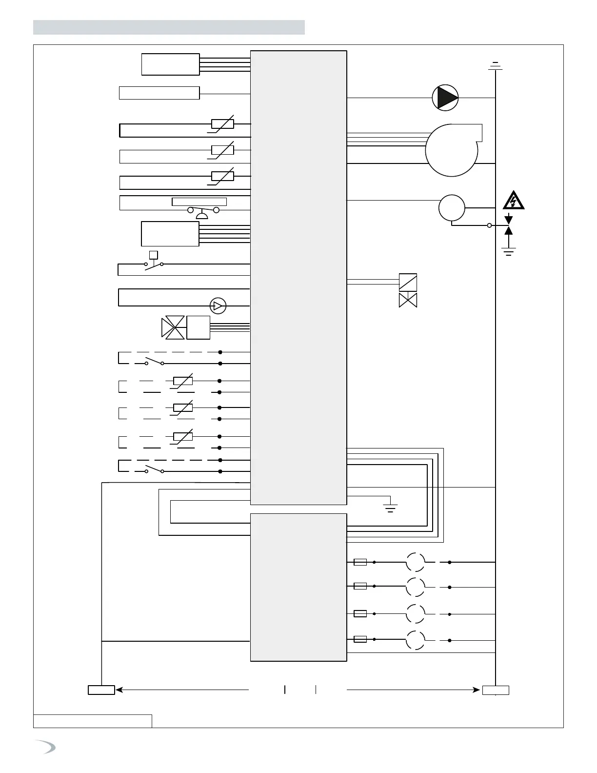
Figure 70 - Ladder Diagram
Part 7 - Connecting Electrical Service

Other manuals for NTI TRX110C

Related product manuals