EasyManua.ls Logo

Numatic TT-3450S - Wiring Diagram

Numatic TT-3450S
28 pages
Print Icon
To Next Page IconTo Next Page
To Next Page IconTo Next Page
To Previous Page IconTo Previous Page
To Previous Page IconTo Previous Page
Loading...
233752 10/10 (A04)
24
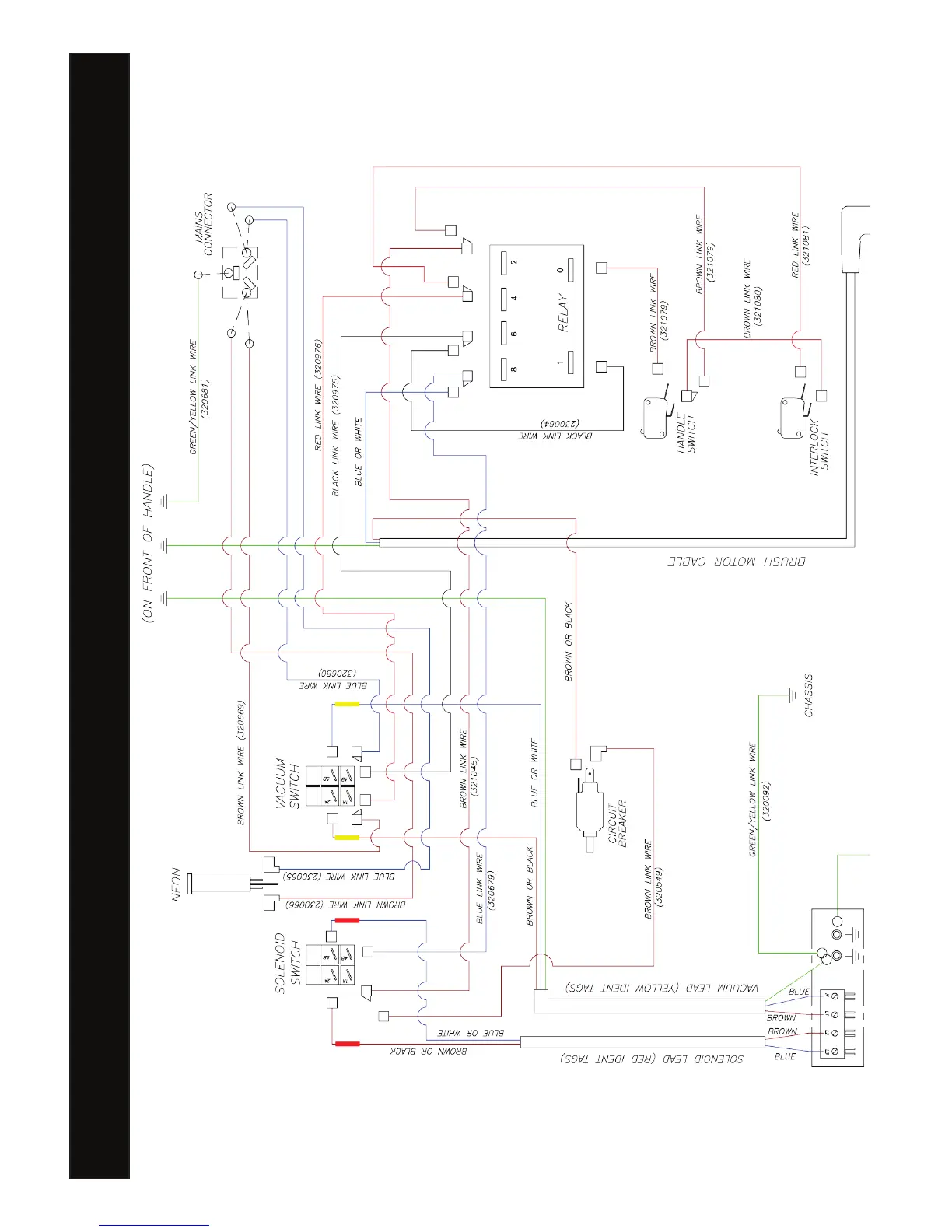
Wiring Diagram - Schaltplan - Schéma électrique - Bedradingsschema
WD - 0210 (A12) 16.4.2010

Other manuals for Numatic TT-3450S

Related product manuals