EasyManua.ls Logo

Olimpia splendid SECCASCIUTTO - Page 39

Olimpia splendid SECCASCIUTTO
44 pages
Print Icon
To Next Page IconTo Next Page
To Next Page IconTo Next Page
To Previous Page IconTo Previous Page
To Previous Page IconTo Previous Page
Loading...
○○○○○○○○○○○○○○○○○○○○○○○○○○○○○○○○○○○○○○○○○○○○○○○○○○○○○○○○○○○○○○○○○○○○○○○○○○○○○○○○○○○○○○○○○○○○
○○○○○○○○○○○○○○○○○○○○○○○○○○○○○○○○○○○○○○○○○○○○○○○○○○○○○○○○○○○○○○○○○○○○○○○○○○○○○○○○○○○○○○○○○○○○
○○○○○○○○○○○○○○○○○○○○○○○○○○○○○○○○○○○○○○○○○○○○○○○○○○○○○○○○○○○○○○○○○○○○○○○○○○○○○○○○○○○○○○○○○○○○
EPNL
39
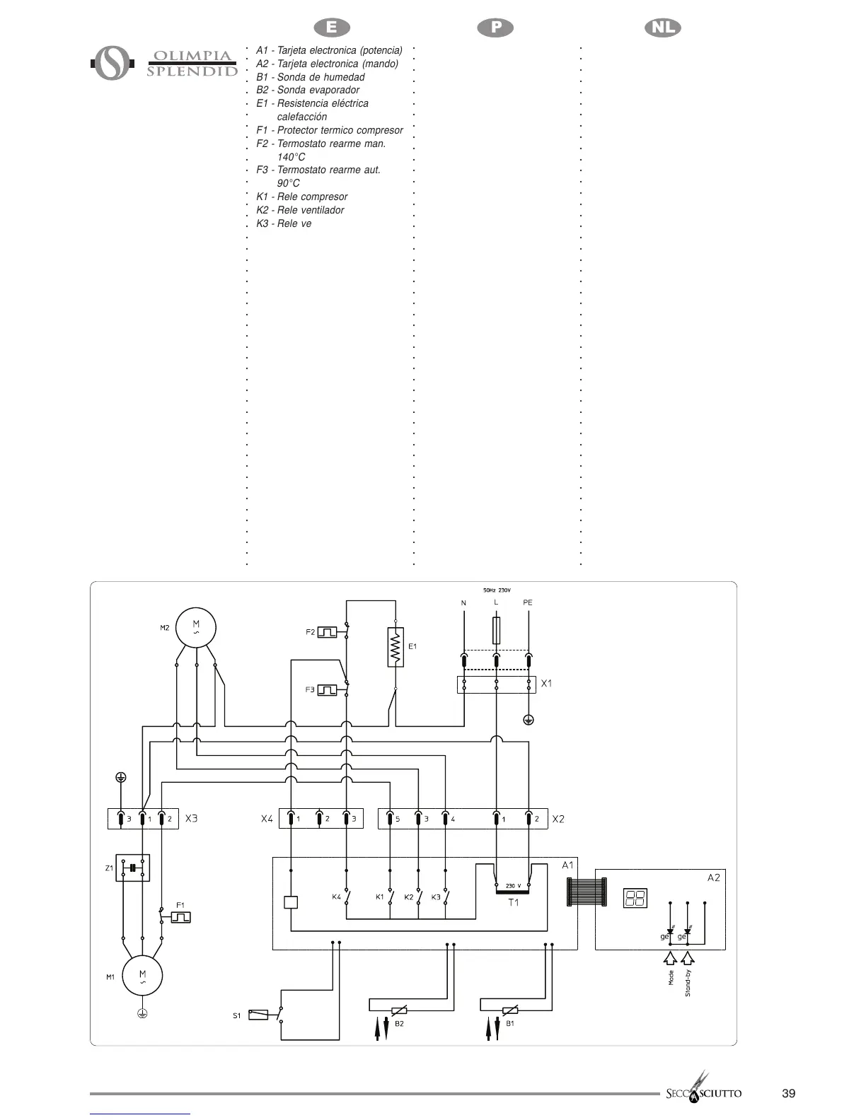
A1 - Tarjeta electronica (potencia)
A2 - Tarjeta electronica (mando)
B1 - Sonda de humedad
B2 - Sonda evaporador
E1 - Resistencia eléctrica
calefacción
F1 - Protector termico compresor
F2 - Termostato rearme man.
140°C
F3 - Termostato rearme aut.
90°C
K1 - Rele compresor
K2 - Rele ventilador
K3 - Rele ventilador
K4 - Relé resistencia eléctrica
M1- Motocompresor
M2- Ventilador
S1 - Microinterruptor deposito lleno
T1 - Transformador
X1 - Regleta alimentación
X2 - Regleta
X3 - Regleta
X4 - Regleta
Z1 - Condensador compresor
A1 - Elektronische kaart (vermogen)
A2 - Elektronische kaart (bediening)
B1 - Vochtigheidssonde
B2 - Verdampingssonde
E1 - Elektrisch
verwarmingselement
F1 - Thermische beveiliging compres.
F2 - Thermostaat handmat. reset
140°C
F3 - Thermostaat autom. reset
90°C
K1 - Relais voor compressor
K2 - Relais voor ventilator
K3 - Relais voor ventilator
K4 - Relais elektrisch
verwarmingselement
M1- Motorcompressor
M2- Ventilator
S1 - Microschakelaar volle tank
T1 - Transformator
X1 - Klemmenbord voeding
X2 - Connector
X3 - Connector
X4 - Connector
Z1 - Compressiecondensor
SECCOASCIUTTO
SUPER THERMO
A1 - Placa electrónica (potência)
A2 - Placa electrónica (comando)
B1 - Sonda de humidade
B2 - Sonda do evaporador
E1 - Resistência eléctr.
aquecimento
F1 - Protector térmico do compressor
F2 - Termóstato de
restabelecimento man. 140°C
F3 - Termóstato de
restabelecimento aut. 90°C
K1 - Relé para compressor
k2 - Relé para ventilador
K3 - Relé para ventilador
K4 - Relé da resistência eléctrica
M1 - Moto compressor
M2 - Ventilador
S1 - Micro interruptor de tanque cheio
T1 - Transformador
X1 - Terminais de alimentação
X2 - Conector
X3 - Conector
X4 - Conector
Z1 - Condensador do compressor

Table of Contents