EasyManua.ls Logo

Omron F3SG-SR/PG - Page 43

Omron F3SG-SR/PG
75 pages
Print Icon
To Next Page IconTo Next Page
To Next Page IconTo Next Page
To Previous Page IconTo Previous Page
To Previous Page IconTo Previous Page
Loading...
F3SG-SR/PG
43
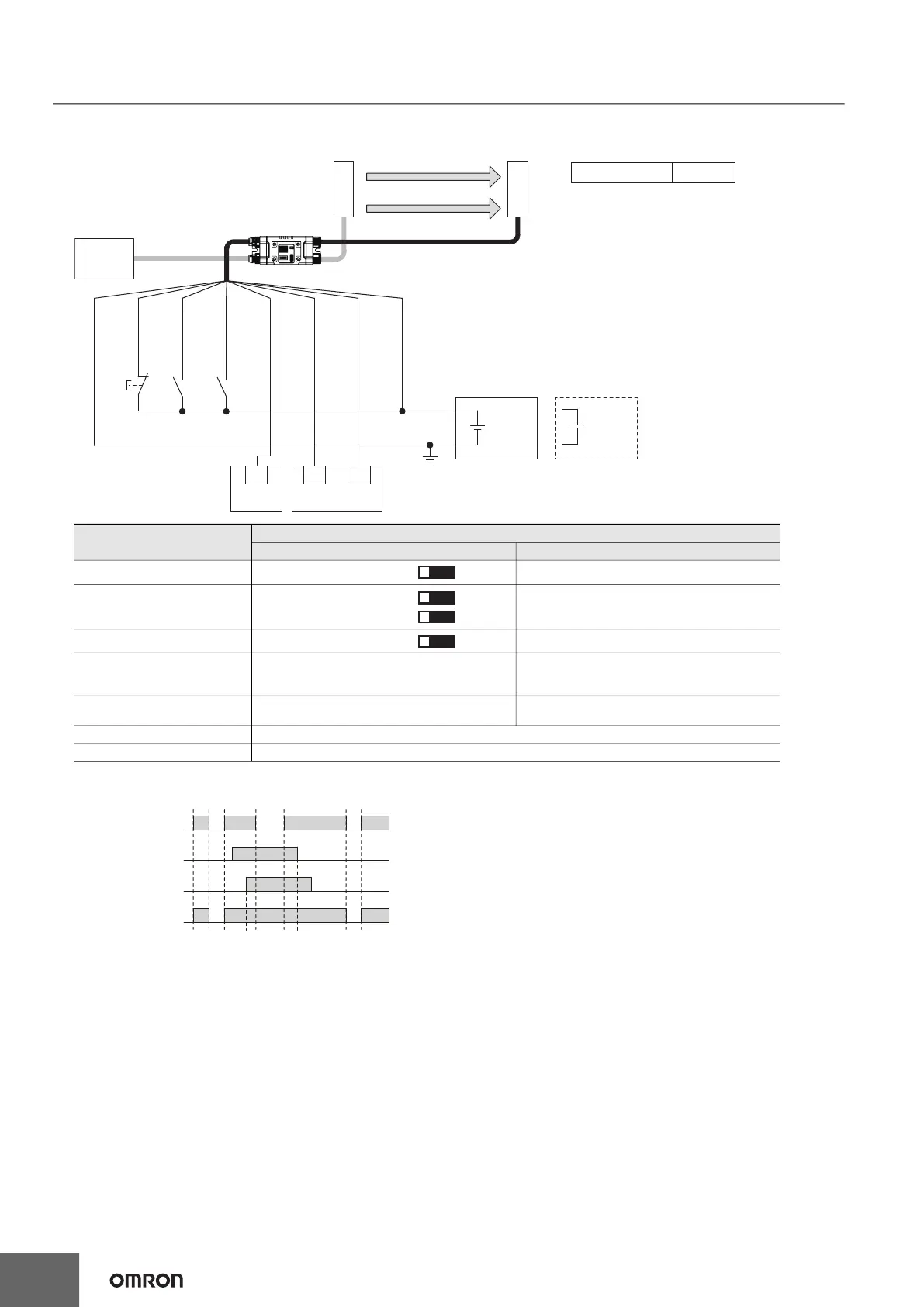
Standard Muting Mode/Exit-Only Muting mode with Intelligent Tap
[Wiring Example]
Note: 1. When using the Intelligent Tap (F39-SGIT-IL3), the following functions are not available.
• External Test
• Operating Range Selection by wiring
• Optical Synchronization
2. For the functional earth connection, refer to page 35.
S1
S2 S3
*
3
*
8
F39-SGIT-IL3
24 VDC
Wiring for NPN
*
1
24 VDC
IO-Link
Master
*
7
F39-JGB-L/
XS5F-D521-DJ0-IL
F39-JG
A-D
F39-JGR3K-L and F39-JGB-L F39-JGR3K-D and
F39-JGB-D
IN
PLC
*
4
IN1
Safety controller
*
5
*
6
IN2
Receiver
Emitter
OSSD 1 (Black)
OSSD 2 (White)
24V/0V (Brown)
0V/24V (Blue)
AUX (Red)
MUTE B (Pink)
MUTE A (Gray)
RESET/EDM
(Yellow)
*
2
MUTE A
MUTE B
OSSD
Timing chart
Beam state: Unblocked
Blocked
S1: Lockout reset switch, override switch or override cancel switch
S2, S3: Muting sensor
PLC:
Programmable logic controller (Used for monitoring only. NOT
related to safety system.)
IntelligentTap
Needed
: Indicates a switch position.
Function
Setting
DIP switch SD Manager 3
EDM EDM Disabled [External device monitoring] : Disable
Interlock Auto Reset
[Start interlock] : Disable
[Restart interlock] : Disable
Operating Range Selection Long [Operating Range Selection] : Long mode
Standard Muting Mode N/A
[Muting] : Enable
[Muting mode] : Standard Muting (Installation
Example1/2)
Exit-Only Muting Mode N/A
[Muting] : Enable
[Muting mode] : Exit-Only Muting
Test Input N/A
Wired Synchronization Connect the emitter and receiver with the Intelligent Tap.
3ON
4ON
5ON
8ON
*1. Reverse the polarity of the power supply when using in
the NPN system. Select a PLC and a safety controller of
PNP or NPN type according to the system of your
application.
*2. Also used as OVERRIDE INPUT line.
*3. Make sure to connect an override cancel switch to the
RESET line when using the override function. Otherwise
the override state may not be released by the override
cancel switch, resulting in serious injury.
*4. When connecting to the PLC, the output mode must be
changed with the SD Manager 3 according to your
application. For the setting this function, refer to the
User's Manual (Man.No.Z405).
*5. Refer to page 75 for more information.
*6. The safety controller and the F3SG-SR must share the
power supply or be connected to the common terminal of
the power supply.
*7. For connecting with the IO-Link Master unit, refer to an
instruction manual of the IO-Link Master unit you use.
*8. This is the case for a PELV circuit.

Related product manuals